
6月9日,潮安区住房和城乡建设局发布关于《潮安区推进“光伏+建筑”应用发展工作实施方案》的通知。
文件指出,完成对新建公共设施建筑、工业建筑、居住建筑以及既有建筑、公共设施或者构筑物的全面摸底调查,实现全区符合条件的建筑宜装尽装;力争新建公共机构、新建各类园区分布式光伏覆盖规模达到市要求装机容量;“光伏+建筑”项目发电规模同步大幅提升。
鼓励因地制宜选择投资开发模式。根据《广东省县域“光伏+建筑”应用试点工作指引(第一版)》的文件精神,结合潮安区各类光伏开发资源的实际,优选开发模式,鼓励创新运营维护、商业盈利、收益分配方式,实现参与方多方共赢。
潮安供电局和枫溪供电局应根据有关政策要求,开展电力消纳能力测算和落实并网消纳等工作,同时,应充分考虑我区光伏发电发展潜力、建设情况以及分布式光伏大规模接入需要,主动与省市相关部门的对接,争取对项目建设的支持,认真研究并落实项目并网消纳各项工作,符合并网条件的,应并尽并、尽快并网,确保区域“光伏+建筑”应用发展工作顺利开展,并着力研究推行汇集消纳工作;要明确办理并网手续的申请条件、工作流程、办理时限,及时出具电网接入意见,并确保在收到验收申请后规定时限内完成项目并网验收。分布式光伏项目并网验收应在收到申请后规定时限内完成。要积极争取各类资金用于农村电网巩固提升工程,提升农村配电网承载能力;潮安供电局和枫溪供电局要建立电网接入预警机制,及时将区域电网接入预警情况报区发展改革局,由区发展改革局向社会进行公开。
同时,各类光伏资源要确定成熟一批建设一批示范先行,涵盖公共建筑、工业厂房、农户屋顶等不同类型。加强项目建设全过程管理,严格执行相关技术标准和规范,确保项目质量和安全。建立项目信息管理机制,对项目的建设进度、运行情况等进行实时监测和管理。承担开发建设的国资公司要尽快明确国有产权资源开发模式,分批开展建设;区工科局要大力推动辖属国有企业“宜装尽装”;各镇(场)要按照“百千万工程”工作部署,结合乡村建设、乡村旅游和农村人居环境整治、绿色农房建设、农房风貌管控提升等工作,同步推进农村分布式光伏建设,助力乡村振兴。实施绿色圩镇、绿色乡村分布式光伏建设行动计划。
文件如下:
关于印发《潮安区推进“光伏+建筑”应用发展工作实施方案》的通知
各镇人民政府、万峰林场、区府直属各单位:
《潮安区推进“光伏+建筑”应用发展工作实施方案》业经区政府同意,现印发给你们,请认真贯彻执行。执行中遇到的问题,请径向区住建局反映。
2025年5月15日
公开方式:主动公开
抄送:区委各部、委、办,人大办,政协办,纪委办,法院,检察院,人武部,各人民团体,上级驻潮安各单位。
潮州市潮安区人民政府办公室
2025年5月15日印发
潮安区推进“光伏+建筑”应用发展工作实施方案
为加快推进我区“光伏+建筑”应用发展,根据《广东省人民政府办公厅关于印发广东省推进分布式光伏高质量发展行动方案的通知》(粤办函〔2024〕92号)、《广东省住房和城乡建设厅 广东省工业和信息化厅 广东省农业农村厅 广东省能源局关于印发广东省推进县域“光伏+建筑”应用试点工作方案的通知》(粤建函〔2024〕200号)、《广东省住房和城乡建设厅 广东省工业和信息化厅 广东省自然资源厅关于印发
一、总体要求
(一)指导思想:坚持以习近平新时代中国特色社会主义思想为指导,全面贯彻落实党的二十大和二十届二中、三中全会精神,认真落实省委“1310”具体部署,深入实施“百千万工程”,紧密围绕上级文件要求,以创新驱动为引领,以技术应用为支撑,充分发挥潮安区的地理和资源优势,大力推进“光伏+建筑”的深度融合,助力潮安区实现绿色低碳发展目标。
(二)基本原则:坚持政府引导、市场主导,充分发挥政府在政策制定、规划引领和资源协调方面的作用,激发市场主体的积极性和创造性;坚持因地制宜、分类施策,根据潮安区不同区域的建筑特点和太阳能资源条件,制定差异化的发展策略。
(三)工作目标:完成对新建公共设施建筑、工业建筑、居住建筑以及既有建筑、公共设施或者构筑物的全面摸底调查,实现全区符合条件的建筑宜装尽装;力争新建公共机构、新建各类园区分布式光伏覆盖规模达到市要求装机容量;“光伏+建筑”项目发电规模同步大幅提升。
二、开发模式
鼓励因地制宜选择投资开发模式。根据《广东省县域“光伏+建筑”应用试点工作指引(第一版)》的文件精神,结合我区各类光伏开发资源的实际,优选开发模式,鼓励创新运营维护、商业盈利、收益分配方式,实现参与方多方共赢。
(一)国有产权资源:通过市场化竞争机制遴选具备专业资质的光伏投资开发主体,授权区属国有企业与中选企业签订合作协议。区属国有企业代表政府充分发挥统筹协调职能,系统整合可开发利用的建设资源,光伏投资开发主体负责投资建设和运维,双方按约定比例共享收益。
(二)集体产权资源:在尊重农民意愿前提下,通过市场化竞争机制遴选具备专业资质的光伏投资开发主体,授权区属国有企业与村、中选企业签订三方合作协议,统筹村集体可利用的建设资源,开展相关事项办理。光伏投资开发主体负责投资建设和运维,按约定比例共享收益。
(三)农户产权资源:鼓励具备条件的镇村采用统一规划设计、打包备案,开展整镇、整村分布式光伏开发建设。建议由各镇政府整合相关民间屋顶资源,授权镇经济发展服务中心或农业农村服务中心作为项目业主,通过市场化竞争机制遴选具备专业资质的光伏投资开发主体进行合作。鼓励地方国有企业作为合作主体积极参与,与项目业主签订合作协议,主导项目投资、建设和运营。具体由各镇政府提供规划设计、推广宣传、民事协调及相关事项办理、报批服务;属地村委会提供动员推广、宣传和民事协调等服务,收取相关服务费用;农户出租自有屋顶,获得租金收益。
(四)工商业企业产权资源:通过市场化方式选取具备专业资质的光伏投资开发主体进行出资建设,工商业企业(场地业主)提供安装场地及必要协助,合理采用自建自用、协议租用、合同能源管理等方式,规范有序盘活闲置光伏开发资源。
三、重点任务
(一)规范项目设计,加强风貌管控
“光伏+建筑”项目应结合“简朴大方、美化亮化”的乡村风格,按照“适用、经济、绿色、美观”的原则进行设计和建设。项目建设应与周边建筑、人文景观风貌相协调,充分结合我区建筑与文化特征,体现潮汕地域文化特色。
项目建设应按照分类管控的原则,依据项目位置合理确定风貌管控要求。区镇入口通道、主干街道、圩镇客厅、商业中心、绿道碧道、公园、铁路沿线、国省道及高速公路沿线、历史文化名镇名村、特色保护类村庄等重点区域的“光伏+建筑”项目应紧密结合风貌建设,应满足我省已颁布的相关规范指引中的风貌管控要求。光伏设施应与建筑整体造型、色彩协调一致,群体建筑应考虑天际线变化、错落有致,提升整体风貌。新建建筑在规划报批时提交含光伏发电系统的建筑效果图,取得区自然资源局认可后实施。既有建筑应提供加装后风貌效果对比分析以及村道连廊建设风格,在项目开工建设前报属地镇政府审查,经属地镇政府同意后方可开工建设。要妥善处理建筑风貌提升和项目建设成本的关系,在应用发展过程中合理安排项目收益分配,推动国资履行社会责任,政府、国资、集体的经济收益尽可能让渡于风貌景观收益。
(二)组织实施建设,强化质量管控
项目按照“谁投资、谁备案”的原则确定备案主体,鼓励采取“一站式”并联审批流程,简化项目备案手续。项目开发主体应严格按照国家相关规定和技术标准组织项目建设和验收。项目选址应符合国土空间规划,项目所依托的建(构)筑物应具有合法合规性。各职能部门实施全过程联合监管,强化质量、安全和风貌管控。
“光伏+建筑”项目应当严格按照能源工程、建设工程质量安全要求、标准以及相关管理规定实施。各参建单位应严格履行“光伏+建筑”项目质量安全管理职责,加强对项目建筑结构、消防安全、电气安全、防汛防风、地质灾害等风险防范和隐患治理,确保安全生产。承担项目设计、咨询、安装和监理等相关单位要符合资质要求。依法使用经认证的光伏组件、逆变器等设备产品。新建建筑使用光伏系统应与建筑工程同步规划设计图审、同步施工、同步监理、同步并网、同步验收。既有建筑物上增设或改造已安装的光伏系统,必须经过结构验算复核,并应满足其他相关的使用及安全性要求。项目必须要保证光伏发电不影响建筑物原有的生产生活功能,对人员、生产、物资不产生安全隐患。
(三)加强检查验收,做好运行维护
将项目督导检查贯穿到项目建设的整个过程,不定期对工作进行回顾总结,逐步完善区域“光伏+建筑”应用体制机制,确保高质量完成项目建设,争取顺利通过验收,大力推进我区“光伏+建筑”应用发展工作。
按照“谁投资、谁受益、谁运维”的原则,项目开发主体要建立完善运行维护机制,落实后期运维责任,定期进行运维管理,及时制止擅自改装、移动、破坏光伏系统的行为,发现系统运行故障和问题要及时主动联系产权人或使用权人或服务方解决,保障项目安全有效运行,切实保障人民群众生命财产安全。
(四)克服消纳困难,提升接入能力
潮安供电局和枫溪供电局应根据有关政策要求,开展电力消纳能力测算和落实并网消纳等工作,同时,应充分考虑我区光伏发电发展潜力、建设情况以及分布式光伏大规模接入需要,主动与省市相关部门的对接,争取对项目建设的支持,认真研究并落实项目并网消纳各项工作,符合并网条件的,应并尽并、尽快并网,确保区域“光伏+建筑”应用发展工作顺利开展,并着力研究推行汇集消纳工作;要明确办理并网手续的申请条件、工作流程、办理时限,及时出具电网接入意见,并确保在收到验收申请后规定时限内完成项目并网验收。分布式光伏项目并网验收应在收到申请后规定时限内完成。要积极争取各类资金用于农村电网巩固提升工程,提升农村配电网承载能力;潮安供电局和枫溪供电局要建立电网接入预警机制,及时将区域电网接入预警情况报区发展改革局,由区发展改革局向社会进行公开。
(五)分批系统谋划,有序推进项目
各类光伏资源要确定成熟一批建设一批示范先行,涵盖公共建筑、工业厂房、农户屋顶等不同类型。加强项目建设全过程管理,严格执行相关技术标准和规范,确保项目质量和安全。建立项目信息管理机制,对项目的建设进度、运行情况等进行实时监测和管理。承担开发建设的国资公司要尽快明确国有产权资源开发模式,分批开展建设;区工科局要大力推动辖属国有企业“宜装尽装”;各镇(场)要按照“百千万工程”工作部署,结合乡村建设、乡村旅游和农村人居环境整治、绿色农房建设、农房风貌管控提升等工作,同步推进农村分布式光伏建设,助力乡村振兴。实施绿色圩镇、绿色乡村分布式光伏建设行动计划。
遵循政府引导、户主自愿、规范有序的原则,系统谋划推进户用光伏发展。综合考虑各镇建成面积、人口数量、用能结构等情况,集合人口分布、资源禀赋和产业特点等因素,推动集中居住区和保留村庄有序发展户用光伏开发,探索打造一批光伏村。
在符合国家用地政策要求的前提下,开展“光伏+”农村养殖设施屋顶、农村污水处理设施、村范围内道路等应用场景探索,鼓励在村委会、经济合作社、文化礼堂及其他集体物业设施、村道和广场等屋顶建设光伏设施,着力提高村集体经济收入。
四、保障措施
(一)加强组织领导
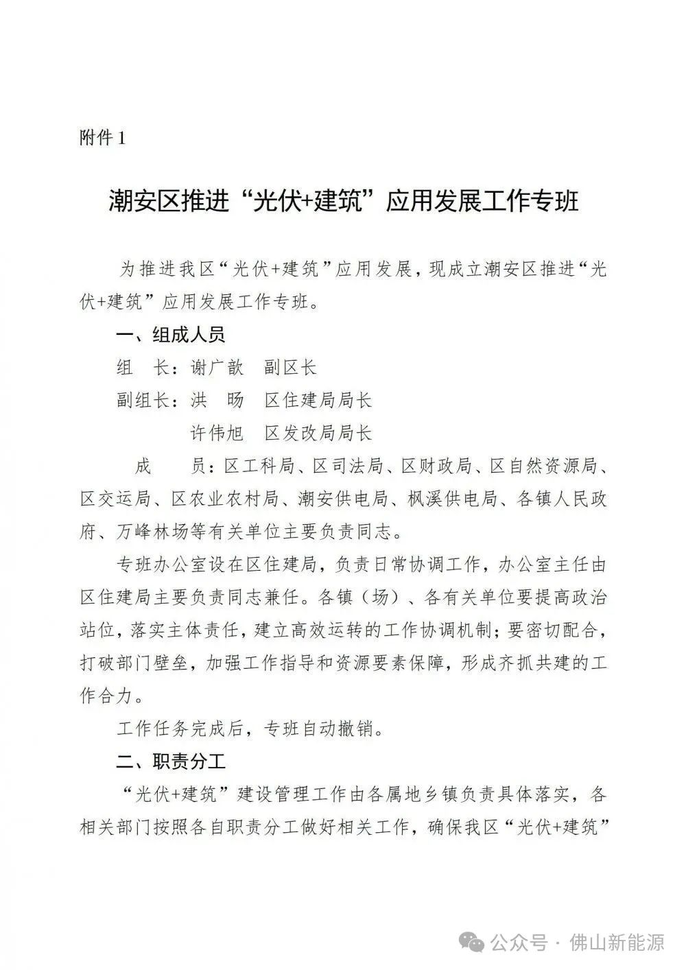
成立潮安区推进“光伏+建筑”应用发展工作专班(下称“专班”),部署工作,统筹协调重大事项,推进重点项目建设。专班各成员单位要按照职责分工,要进一步提高政治站位,把推进分布式光伏高质量发展工作当作重大任务来抓,按照省、市、区的统一部署要求,安排政治过硬、业务精通的有关负责同志参与到工作中来,强化责任担当,形成工作合力,做到科学谋划、主动作为,确保各项工作落到实处。
(二)建立工作机制
建立专班工作协调机制,对于工作中涉及多个部门的事项,由专班办公室牵头,组织相关部门进行协调沟通,确保问题及时得到解决。建立信息报送制度,各成员单位要定期向专班办公室报送工作进展情况和相关信息,以便专班及时掌握工作动态。
(三)落实属地责任
各镇(场)要结合实际全力组织实施。全面挖掘辖区内分布式光伏开发资源,确定一批光伏资源作为试点示范项目,涵盖公共建筑、工业厂房、农户屋顶等不同类型。加强项目建设全过程管理,严格执行相关技术标准和规范,确保项目质量和安全。建立项目信息管理机制,对项目的建设进度、运行情况等进行实时监测和管理。
(四)强化用地保障
光伏发电项目配套设施用地应当符合光伏用地相关规定政策和我区国土空间规划,尽量利用未利用地和存量建设用地;占用农用地的,应当依法办理农用地转用和土地征收手续,其中占用一般耕地的,还应当落实耕地占补平衡。光伏发电项目配套设施用地不得占永久基本农田。
(五)加强跟踪督导
区有关部门要切实加强跟踪督导。市监部门要依法加强光伏产品质量监管;电网企业要抓紧开展配电网升级改造,加快提升分布式光伏接入电网承载力;供电部门要建立电网接入预警机制;装机规模较大,并网电压等级较高的分布式光伏项目,项目投资主体应提前与电网企业做好沟通衔接,合理安排建设时序。
(六)加强宣传引导
充分利用网络、电视、广播、报刊等各种媒体,多渠道、多形式宣传分布式光伏在优化能源结构、促进节能减排、提升居住环境等方面的重要意义,提升社会公众参与意识,形成各方积极参与的良好氛围。
附件:
1.潮安区推进“光伏+建筑”应用发展工作专班.docx
2.“光伏+建筑”风貌管控指引.docx





来源:潮安区住房和城乡建设局
索比光伏网 https://news.solarbe.com/202506/11/390230.html

