4月2日,长城科技发布关于开展分布式光伏发电项目暨关联交易的公告。
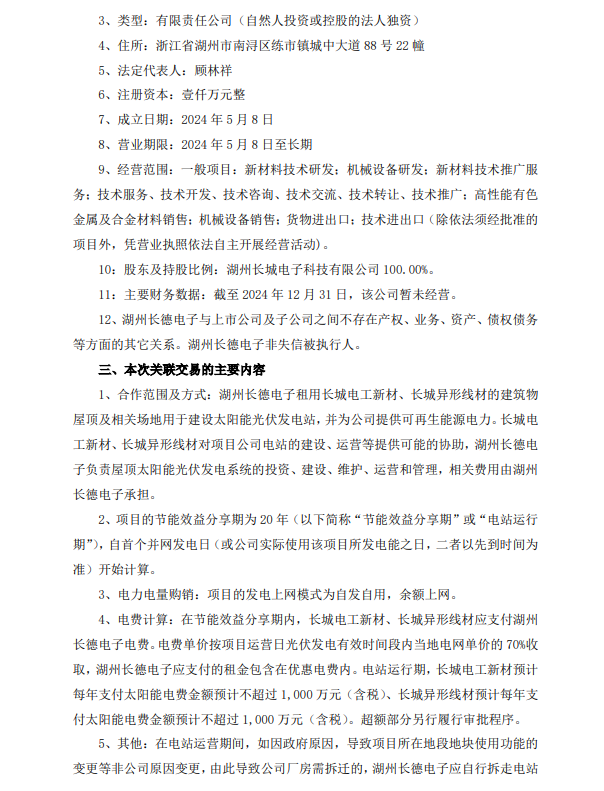
为节能减碳,践行绿色可持续发展,浙江长城电工科技股份有限公司全资子公司浙江长城电工新材科技有限公司、湖州长城异形线材有限公司拟与关联方湖州长德电子材料科技有限公司开展分布式光伏发电项目业务。
湖州长德电子租用长城电工新材、长城异形线材的建筑物屋顶及相关场地用于建设太阳能光伏发电站,并为公司提供可再生能源电力。长城电工新材、长城异形线材对项目公司电站的建设、运营等提供可能的协助,湖州长德电子负责屋顶太阳能光伏发电系统的投资、建设、维护、运营和管理,相关费用由湖州长德电子承担。
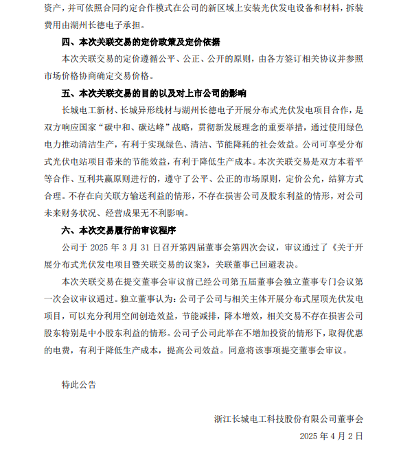
在节能效益分享期内,长城电工新材、长城异形线材应支付湖州长德电子电费。电费单价按项目运营日光伏发电有效时间段内当地电网单价的 70%收取,湖州长德电子应支付的租金包含在优惠电费内。电站运行期,长城电工新材预计每年支付太阳能电费金额预计不超过 1,000 万元(含税)、长城异形线材预计每年支付太阳能电费金额预计不超过 1,000 万元(含税)。超额部分另行履行审批程序。
公告称,本次合作,是双方响应国家“碳中和、碳达峰”战略,贯彻新发展理念的重要举措,通过使用绿色电力推动清洁生产,有利于实现绿色、清洁、节能降耗的社会效益。公司可享受分布式光伏电站项目带来的节能效益,有利于降低生产成本。



索比光伏网 https://news.solarbe.com/202504/02/387749.html

