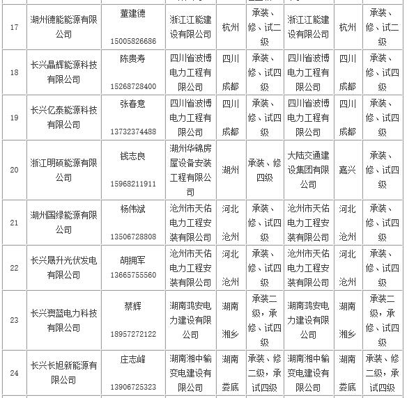
索比光伏网讯:根据《湖州市家庭屋顶光伏企业规范要求》(湖发改能源﹝2017﹞117号)和《县发改委、县农办、县建设局、县市场监管局、国网县供电公司关于加强居民屋顶光伏项目建设管理的通知》(长发改办〔2017〕31号)的要求,经过相关单位讨论通过,截止2017年12月共有五批光伏公司通过审核,名单见附件,如有意见,请联系县发改委能源管理科,电话:0572-6176386。
长兴县家庭屋顶光伏规范企业名单(第一批)




长兴县家庭屋顶光伏规范企业名单(第二批)


长兴县家庭屋顶光伏规范企业名单(第三批)

长兴县家庭屋顶光伏规范企业名单(第四批)

长兴县家庭屋顶光伏规范企业名单(第五批)

原标题:长兴县家庭屋顶光伏规范企业名单
索比光伏网 https://news.solarbe.com/201712/04/127526.html

