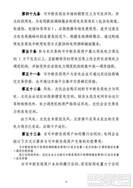
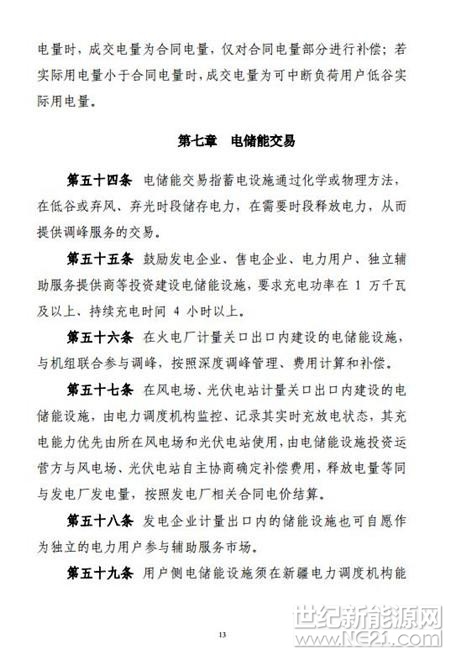
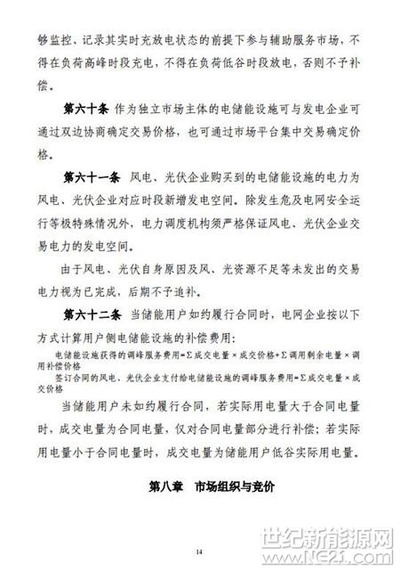
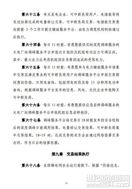
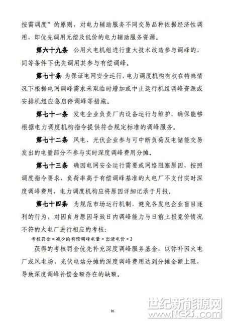
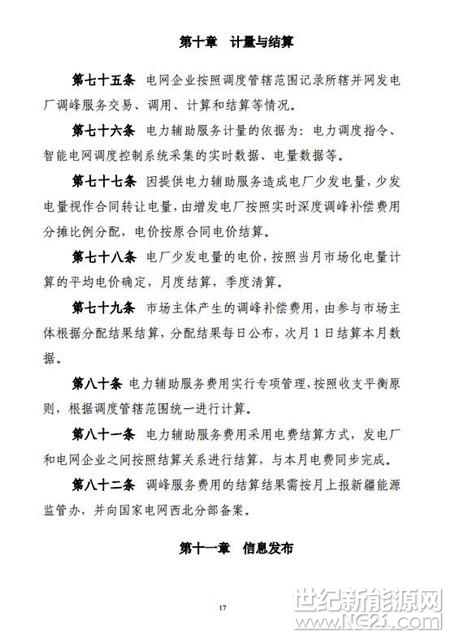
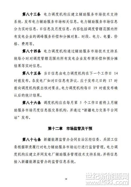
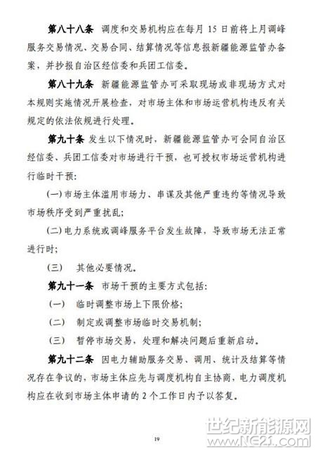
据北极星太阳能光伏网了解,《规则》中将市场成员、调峰辅助服务、实时深度调峰交易、调停备用交易、可中断负荷交易、电储能交易、市场组织与竞价、交易结果执行、计量与结算、信息发布、市场监管及干预进行了详细的解释与说明。《新疆电力辅助服务市场运营规则(试行)》正文如下:



















索比光伏网 https://news.solarbe.com/201709/29/131688.html



















本站标注来源为“索比光伏网”、“碳索光伏"、"索比咨询”的内容,均属www.solarbe.com合法享有版权或已获授权的内容。未经书面许可,任何单位或个人不得以转载、复制、传播等方式使用。
经授权使用者,请严格在授权范围内使用,并在显著位置标注来源,未经允许不得修改内容。违规者将依据《著作权法》追究法律责任,本站保留进一步追偿权利。谢谢支持与配合!
截至2026年4月11日,内蒙古电力多边交易市场主体数量达到4291家,其中发电交易单元855个,电力用户3288家,售电公司109家,新型主体39家。发电交易单元中,火电交易单元159个,风电交易单元353个,光伏交易单元339个,一体化项目交易单元4个;新型主体中,独立储能39家。从历史数据可以看到,1月以来,内蒙古电力中长期交易用户成交电量及及成交均价均呈现下滑趋势。
当大多数德国民众正享受着春日暖阳和长假时,欧洲电力市场的交易屏幕上却跳出了令资深交易员也感到心惊的数字:-323.96欧元/兆瓦时。01从“绿电溢出”到“倒贴离场”根据欧洲电力交易中心的数据,当地时间周一下午3点,德国日内电价跌至每兆瓦时-323.96欧元。下午2点,法国电价触及-230.31欧元的低点。周一下午2点30分,由于实际发电量大幅超过合同预测值,输电网运营商收取的失衡费用降至-4631.99欧元/兆瓦时。
4月9日,国家能源局华中监管局关于印发《华中区域省间电力中长期市场实施细则》的通知,通知指出,新型经营主体是指具备电力、电量调节能力且具有新技术特征、新运营模式的配电环节各类资源,可分为单一技术类新型经营主体和资源聚合类新型经营主体。
近日,新疆发改委发布《新疆首批新能源就近消纳项目清单》,4个绿电直连项目正式获批,标志着新疆新能源就近消纳改革正式进入实施阶段。以前,新疆的风光电常面临“发得出、送不出”的尴尬;现在,绿电直连打通了“最后一公里”,让清洁能源就地消纳、就近使用,再也不愁“弃风弃光”。更重要的是,这是新疆落实“双碳”目标的关键一步。
记者24日从昆明电力交易中心有限责任公司获悉,当日,中老电力互联互通重点项目——中广核老挝北部清洁能源基地一期100万千瓦光伏项目顺利完成云南电力市场注册,标志着澜湄区域共同电力市场建设取得突破性进展。该项目完成云南电力市场注册,确保具备参与4月电力中长期交易条件,不仅为跨境电力交易奠定基础,更开创了境外电源参与中国电力市场新模式,对深化澜湄区域绿色能源电力合作具有里程碑意义。
2026年3月17日-19日,2026日本国际智慧能源周在日本东京盛大启幕。本届展会聚焦日本绿色转型政策下的光伏产业发展新趋势,尚德电力携光伏产品矩阵与本土化技术解决方案重磅亮相,凭借深度贴合日本市场的产品布局、成熟的本土化运营体系及领先的技术优势,成为展会焦点,彰显出在日本光伏市场的核心竞争力。针对日本工商业厂房大装机需求、复杂屋顶结构及高可靠性要求,尚德展出670W66版型、525W54版型两款N型TOPCon组件。
2026年1月1日起,河南省新能源上网电量全部进入电力市场,上网电价通过市场交易形成,不再执行固定价格,并同步在市场外建立新能源可持续发展价格结算机制,新能源上网电费组成和结算方式较入市之前有所变化。具体内容,跟着发改君看图解吧!
伦敦交通局已与SSEEnergySolutions签署协议,将通过“私有线路”连接方式为其地铁网络直接采购光伏电力。作为伦敦最大的单一电力消费者,此举是TfL实现2030年运营端100%使用可再生能源目标的核心步骤。该机构每年的电力需求巨大,年耗电量约1.6TWh。该项目预计在25年的运营期内可减少超过27,000吨二氧化碳排放。根据规划,该方案每年将为TfL提供高达65,000MWh的清洁电力,这大约相当于维多利亚线年总用电量的三分之二。
今年全国两会,全国人大代表、全国工商联副主席、通威集团董事局主席刘汉元针对加快发展电力衍生品市场提出了相关建议。刘汉元代表表示,实践表明,电力市场化改革的深化离不开衍生品市场的协同支撑。国际实践充分印证,成熟的电力衍生品市场是对冲价格风险、保障市场主体稳健经营、维护电力市场平稳运行的关键。
为贯彻落实2026年全国能源工作会议和能源监管工作会议精神,进一步规范电力调度交易与市场秩序,持续推进电力市场建设与市场监管工作,加强厂网信息沟通交流,3月2日,国家能源局在京召开2026年电力调度交易与市场秩序厂网联席会议。国家能源局党组成员、副局长宋宏坤出席会议并讲话,监管总监梁昌新主持会议。国家能源局相关司及各派出机构负责同志,有关电力企业负责同志等参加会议。
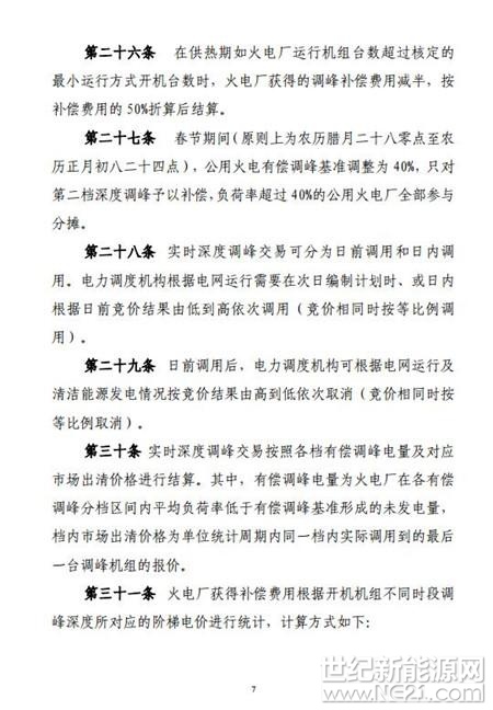
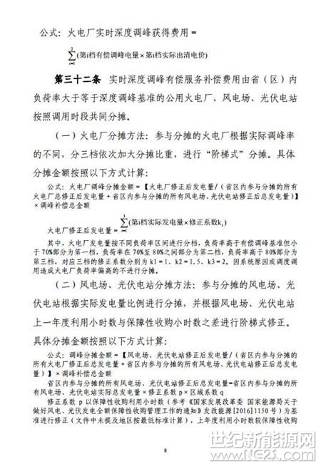
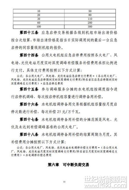
由CarbonZeroInitiative领导的联盟希望澳大利亚数据中心实现100%可再生能源供电。为了避免这种情况,该联盟在一份联合声明中提出了针对数据中心的8项公共利益原则。首要原则是数据中心必须从运营的第一天起,就确保其100%的电力使用与“额外的”新可再生能源项目相匹配。



