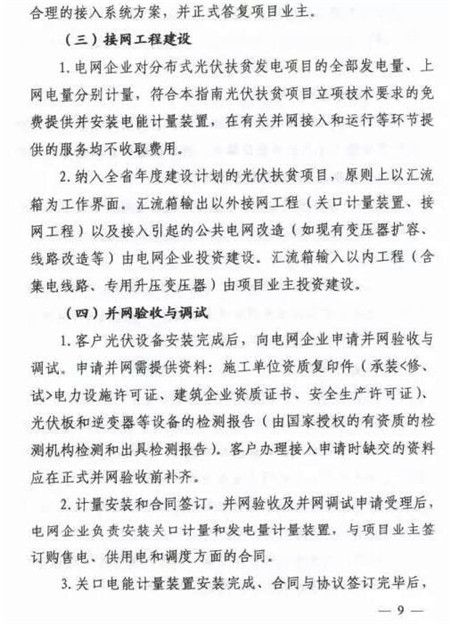
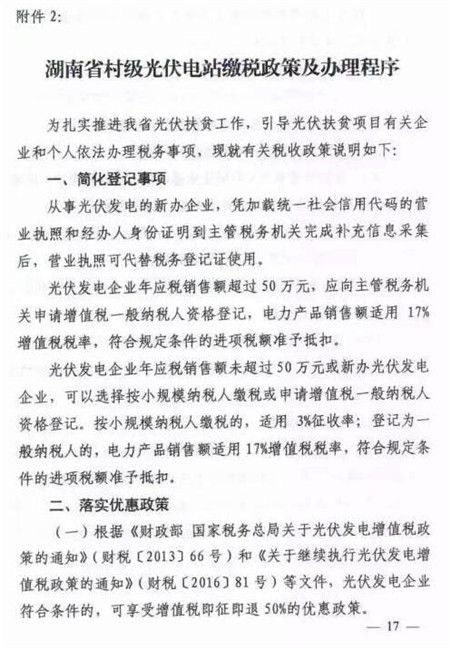
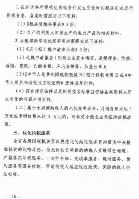
索比光伏网讯:9月4日,湖南省发改委、省扶贫办、省国税局、省能源局和省电力公司以湘发改能源[2017]808号文件下发了《关于进一步完善全省光伏扶贫组织实施并网结算和缴税办理的通知》。对湖南省光伏扶贫项目并网流程、抄表复核、电价标准、发票开具、结算流程和中央补贴申报有关事项进行了明确。并就光伏项目缴税政策和办理程序进行详细的说明。全文如下:



















原标题:省五部门联合发文明确光伏扶贫项目并网结算和缴税办理有关事宜
索比光伏网 https://news.solarbe.com/201709/15/132650.html

