2017年5月收到的有效信息中,电力行业类4047件,占72.57%;新能源和可再生能源行业类581件,占10.41%;石油天然气行业类44件,占0.79%;煤炭行业类7件,占0.13%;其他事项898件,占16.10%。
群众投诉举报反映的问题主要集中在电力行业,其次是新能源和可再生能源行业。
电力行业在供电服务、成本价格及收费、电力安全等方面反映的问题:一是部分地区停电通知不到位、故障停电频繁、停电抢修不及时;二是部分地区配网薄弱、线径小、供电半径长、局部电压低;三是个别电力设施距离建筑物较近,噪音扰民且存在安全隐患等。
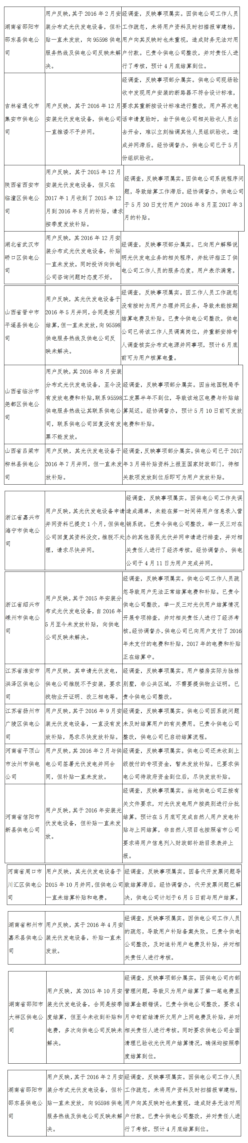
新能源和可再生能源行业主要反映了部分地区分布式光伏发电项目费用结算不及时等问题。

FR:国家能源局
索比光伏网 https://news.solarbe.com/201706/19/114929.html

