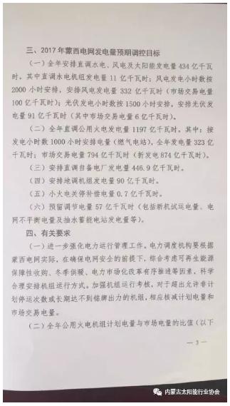
索比光伏网讯:近日,据《内蒙古经济和信息化委员会关于印发2017年度内蒙古西部电网发电量预期调控目标的通知(内经信电力字【2017】89号)文件》显示,根据蒙西电网2017年经济发展和电力需求情况预测,蒙西电网2017年发电量增速按6%测算,安排2017年度内蒙古西部电网发电量预期调控目标为2225.6亿千瓦时,其中,安排光伏发电小时数1500个小时,发电量91亿千瓦时(其中包括市场交易电量6亿千瓦时)。
蒙西电网2017年安排光伏发电小时数1500个小时符合《国家发改委能源局关于做好风电、光伏发电全额保障性收购管理工作的通知》中规定的最低利用小时数,但由于火电担负着消化煤炭去产能的重任,未来风、光发电满负荷应用仍充满变数。
文件原文:




原标题:内蒙古2017年西部电网安排全年光伏发电1500个小时,发电量91亿千瓦时
索比光伏网 https://news.solarbe.com/201704/05/143368.html

