华北能源监管局关于印发《华北区域光伏发电站并网运行管理实施细则(试行)》的通知。






























索比光伏网 https://news.solarbe.com/201701/07/149538.html
华北能源监管局关于印发《华北区域光伏发电站并网运行管理实施细则(试行)》的通知。






























本站标注来源为“索比光伏网”、“碳索光伏"、"索比咨询”的内容,均属www.solarbe.com合法享有版权或已获授权的内容。未经书面许可,任何单位或个人不得以转载、复制、传播等方式使用。
经授权使用者,请严格在授权范围内使用,并在显著位置标注来源,未经允许不得修改内容。违规者将依据《著作权法》追究法律责任,本站保留进一步追偿权利。谢谢支持与配合!
为规范可再生能源绿色电力证书全生命周期管理,促进绿证市场高质量发展,国家能源局近日印发了《可再生能源绿色电力证书管理实施细则(试行)》。机构统筹组织,指导国家能源局派出机构、电网企业、电力交易机构、可再生能源信息管理中心等单位共同做好绿证全生命周期管理,确保核发、划转、核销、异议处理、监管工作按照《实施细则》规范有序开展。
国家能源局电力业务资质管理中心具体负责绿证核发、划转、核销及相关管理工作。第十一条发电企业或项目业主完成可再生能源发电项目建档立卡后,国家绿证核发交易系统为其自动建立唯一实名绿证账户。
近日,湖北省能源局、国家能源局华中监管局联合印发《湖北省分布式光伏发电开发建设管理实施细则》。三是其他一般工商业分布式光伏发电项目需满足年度自发自用电量原则上不低于年度发电量的50%,不满足比例要求的项目,次年在参与电网调峰时增加调峰力度。分布式光伏所在的建筑物及其附属场所应当位于同一用地红线范围内。采用全部自发自用模式的分布式光伏发电项目原则上不受当地可开放容量限制。
日前,东营辉阳清洁能源有限公司渔光互补四期1350MW太阳能光伏发电站项目组件采购宣布终止,终止原因为政策调整。根据招标公告,该项目装机容量为975MWp,光伏支架按照组件倾角45°时最低点高程为3.7m设计,项目容配比为1.3:1。建设地点为东营市利津县刁口乡,计划投资约74100.00万元。自136号文下发以来,先后有中国电建51GW、国家能源集团290MW、华润3GW、江苏银宝452MW、国家电投170MW等光伏组件集采终止招标,叠加本次终止的项目,总规模已超56GW。
自136号文落地以来,新能源全面进入电力市场化交易,给光伏行业发展带来了深刻的影响。电力央企对光伏电站的投资测算调整作为当下新能源投资的主力军,国能、三峡、华能、大唐、国家电投等头部电力央企,针对新能源
光伏头条获悉,7月10日,海南省发展和改革委员会就《关于海南省深化新能源上网电价市场化改革的实施方案(征求意见稿)》公开征求意见。
7月10日,飞利达公告称,公司拟以人民币 320,000 元价格向李磊(受让方)转让子公司重庆飞利绿能科技有限公司(以下简称“飞利绿能”)40%的股权。本次股权转让完成后,公司将持有飞利绿能 60%股权。交易标的飞利绿
6月4日,国家能源局印发《关于组织开展新型电力系统建设第一批试点工作的通知》,提出聚焦新型电力系统有关前沿方向,依托典型项目开展单一方向试点,依托典型城市开展多方向综合试点,探索新型电力系统建设新技术、新模式,推动新型电力系统建设取得突破。坚持重点突破,先期围绕构网型技术、系统友好型新能源电站、智能微电网、算力与电力协同、虚拟电厂、大规模高比例新能源外送、新一代煤电等七个方向开展试点工作。
位于呼市核心区的政务综合体,正经历一场脱胎换骨的绿色蜕变。 作为协合运维旗下协合新源(北京协合新源科技发展有限公司)实施的自治区首个公共机构能源托管项目,这座4.3万㎡的政务综合体通过能源系统建设、节能改造和智慧能源管理平台的部署,将实现主楼全年零碳运行。
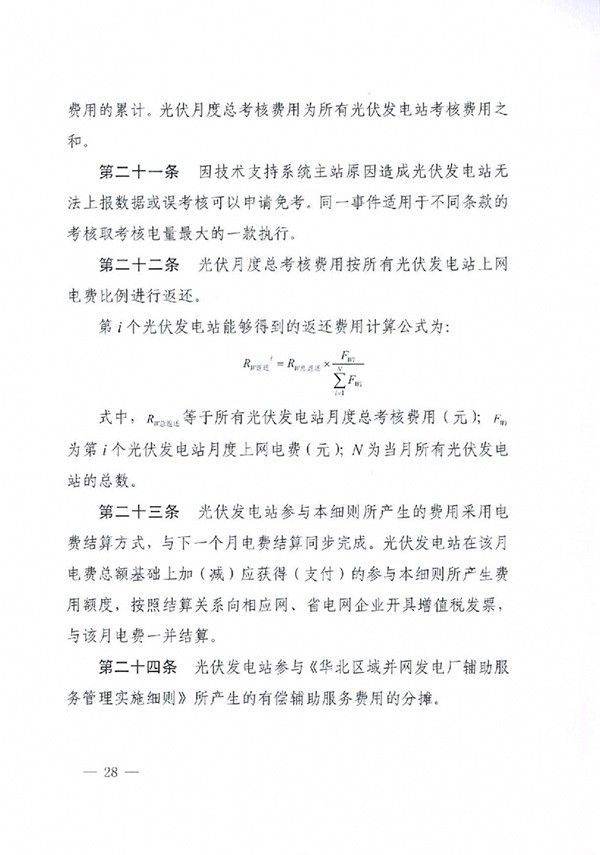
面对用电负荷大、电费成本持续攀升的经营痛点,商业综合体如何破局? 位列南京地标商业综合体之一的弘阳广场,给出了亮眼答案:选择与全球光储解决方案领导者阿特斯阳光电力集团合作,在其近8万平方米屋顶成功打造4.6兆瓦分布式光伏电站。这座矗立于六朝古都的“绿色电站”,不仅年节约电费支出超300万元,更成功将商业空间转型为“能源生产者”,打造了商业地产降本增效与绿色发展的标杆样本!



