一、要求2017年东莞每个镇街(园区)要备案不少于1个1MW的分布式示范项目;
二、重点能耗企业、占地面积大的企业单位鼓励建设分布式光伏;
三、大型公共建筑等、屋顶面积5000平米以上工商业企业建筑,在新建、规划、改造中必须按安装光伏要求设计;
四、光伏扶贫,安装家庭光伏为期提供稳定收入。
主要保障措施有:加强领导、简化手续、优化服务、加大工作考核、实行资金补助建立风险补偿、落实光伏扶贫、加强信息报告。
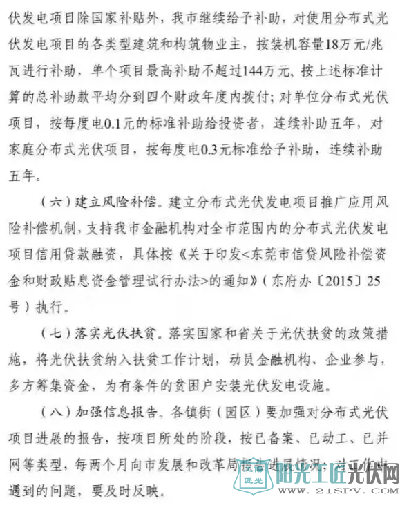
东莞市2017-2018年光伏补贴:
2017年至2018年,东莞备案并完成装机并网的分布式光伏项目享受以下补贴:一次性装机补助部分每兆瓦18万元,并平均到4个财政年度拨付,每个项目最高补助144万元;发电补助部分企业投资项目0.1元/千瓦时,个人投资项目0.3元/千瓦时,连续补助5年。
以下为发布文件:
分布式光伏发展意见》的通知" />
分布式光伏发展意见》的通知" />
分布式光伏发展意见》的通知" />
分布式光伏发展意见》的通知" />
分布式光伏发展意见》的通知" />
索比光伏网 https://news.solarbe.com/201612/26/150459.html

