2016年5月30日,国家发展改革委、国家能源局发布发改能源〔2016〕1163号《国家发改委、国家能源局关于完善光伏发电规模管理和实行竞争方式配置项目的指导意见》要求各省发展改革委(能源局)负责制定本省的普通光伏电站项目的竞争性配置办法,通过招标等竞争方式公开选择投资主体,竞争性比选、优选等竞争方式配置年度建设规模指标。
2016年6月3日国家能源局发布国能新能〔2016〕166号《国家能源局关于下达2016年光伏发电建设实施方案的通知》,下达全国1260万千瓦普通光伏电站规模指标,全国共有21个省获得地面光伏电站的指标。
各省也积极贯彻上级政府的指示,开展了各地区的竞争性配置办法,截止2016年9月底,已有10个省份发布了正式稿的配置方案,一个省发布了征求意见稿。
其他的10个省都在玩啥呢?
为大家整理下面的表格,供朋友们参考。
第一类
以各省正式文件的发布时间为顺序
1、2016年06月08日,河北省发展和改革委员会冀发改能源〔2016〕739号《河北省发展和改革委员会关于印发《河北省普通光伏电站项目竞争性配置办法》的通知》
2、2016年06月17日,四川省能源局川能源〔2016〕4号《四川省能源局关于2016年光伏建设规模指标配置实施方案的通知》
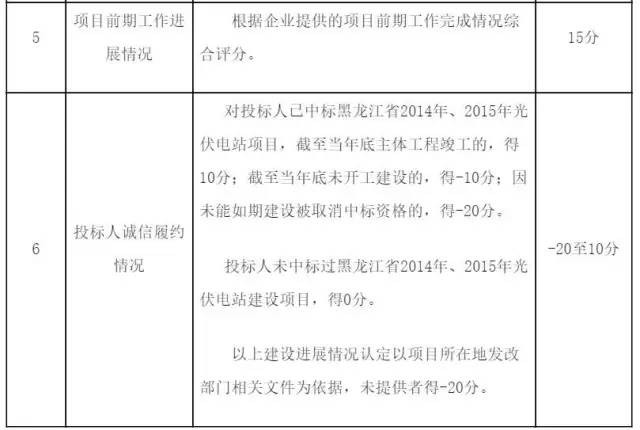
3、2016年06月21日,黑龙江省发展和改革委员会黑发改新能源〔2016〕291号《关于印发《2016年黑龙江省普通光伏电站项目竞争性配置方案(试行)》的通知》
4、2016年06月28日,湖北省能源局鄂能源新能〔2016〕77号《湖北省能源局关于开展2016年光伏电站评优工作的通知》
5、2016年06月30日,广西壮族自治区发展和改革委员会桂发改能源〔2016〕782号《广西壮族自治区发展和改革委员会关于开展2016年全区光伏电站项目评优工作的通知》
6、2016年07月20日,苏发改能源发〔2016〕825号《江苏省发展改革委关于分解下达2016年度光伏电站新增建设规模和组织编制实施方案的通知》
7、2016年07月22日,晋发改新能源发〔2016〕510号《山西省发展和改革委员会关于开展2016年全省普通光伏电站竞争性配置规模指标工作的通知》
8、2016年7月28日,内蒙古普通光伏电站竞争性配置试行办法(内发改能源字〔2016〕902号)
9、2016年8月8日,浙江省2016年普通地面光伏电站建设规模竞争性分配方案(浙发改能源〔2016〕513号)
10、2016年8月17日,青海省普通光伏电站项目竞争性方案(青发改能源〔2016〕635号)
第二类
另外还有一个另类的河南省,明确指出:2016年指导规模暂不考虑进行竞争性配置。大河南是跟国家能源局对着干呢
1、河北省评分标准
2、四川省配置方式

3、黑龙江省普通光伏电站项目评审标准


4、湖北省光伏电站评优涉及的内容
一、项目上网电价
如果有降低电价意愿的,需要在投资承诺书中予以明确。
二、项目建设条件
1、土地租用情况。提供签订的土地租用合同,已预付一年租金的需要提供预付租金证明。
2、政府有关部门意见。厂址占用林地、荒山荒坡等需要国土、林业部门出具意见函,意见函包括土地、林地性质,对项目建设的意见。厂址占用江河、湖泊、水库、滩涂、泄洪区等需要国土、水利部门出具意见函,意见函包括土地、水域性质,对项目建设的意见。厂址占用废弃矿、坑洼地等需要国土部门出具意见函,意见函包括土地性质,对项目建设的意见。
3、电网公司意见。提供项目电力接入系统评审会议纪要,或有资质的机构编制完成的《项目电力接入系统报告》,或电网公司出具的支持函(支持函应明确项目拟接入的变电站和该变电站具有消纳项目所发电量能力)。
三、企业融资能力
1、企业经营状况。会计师事务所审计的企业近三年净利润、资产负债率等。
2、项目建设所需资金证明。项目资本金需金融机构提供对应的近2个月银行流水账单,其他资金需金融机构出具贷款证明(国有企业可由集团财务公司提供投资承诺)。项目投资全部为自有资金需金融机构提供对应的近2个月银行流水账单证明。
3、相关附件。出资公司营业执照、资信等级证明、投资承诺书(参照附件3)。
四、企业业绩
1、在我省2014年、2015年备案光伏电站建设情况。需提供项目备案证、发电机组并网运行批复等。
2、在全国(含湖北省)投运光伏电站情况。需提供项目备案证、发电机组并网运行批复、项目地省级能源主管部门将电站列入规模指标的相关文件等。
3、履行社会义务情况。在我省有已建成投运的屋顶分布式光伏发电项目的,需提供项目备案证和其他有关证明材料。支持我省光伏扶贫工程的,需项目地县(市、区)发改局提供证明。承担我省可再生能源电力配额考核任务的需提供近2个月在运燃煤电厂的电费结算单。为支持我省光伏制造业发展,在省内投资建设光伏制造企业的,需提供相关的证明材料(投资数额、主要产品、生产能力等)。
五、项目实施方案
1、技术方案。包括电站性质(如地面电站、农光互补等)、拟选光伏组件和并网逆变器质量性能、项目设计布局。
2、建设方案。主要包括开工时间、进度安排、建设工期、全部建成并网时间和施工保障措施等。
下一页> 余下全文5、广西光伏电站优选评分表

6、江苏光伏电站优选评分表

7、山西光伏电站优选评分表

8、内蒙古自治区普通光伏电站项目优选评分表


9、浙江省配置文件
申报竞争性分配项目按以下指标进行评分:
(一)企业投资能力(满分15分)
1.企业(或同一母公司,下同)具有较好的光伏发电项目投资建设业绩,或具有国产化(地产化)光伏设备实业工厂或产品。(8分)
2.企业具备较好的投资实力,具有项目总投资额30%自有资金或其它融资证明。(7分)
(二)项目前期工作深度(满分25分)
3.项目已取得国土、规划、环保、林业、农业、水利等部门相关支持性意见。(6分)
4.项目已签订场地租赁协议或自有土地权属证明且已支付一年以上租金,并已备案。(6分)
5.项目光伏组件、支架、逆变器等设备已完成购置。(3分)
6.项目合规并已开工建设。(10分)
(三)电网接入及消纳条件(满分10分)
7.项目已取得国网公司并网初步支持性意见,电量消纳不存在问题。(10分)
(四)建设方案(满分8分)
8.建设工期合理、里程碑节点完整、前后工序衔接合理,项目并网投运时间较早。(6分)
9.劳动安全、环境保护设计、节能降耗、社会影响分析等保障措施合理。(2分)
(五)上网电价降幅(满分15分)
10.项目上网电价在我省的国家光伏电站标杆上网电价基础上降低(单位为分/千瓦时)。(15分)
(六)多能互补效果(满分12分)
11.具有“农光互补”“林光互补”“渔光互补”等综合利用的具体方案,组件安装高度达到农林业种植、渔业养殖等技术要求。(7分)
12.成立农业、林业、渔业等产业经营公司,或与相应公司签订委托承包经营合同。(5分)
(七)技术先进性(满分10分)
13.主要设备在通过国家规定的认证机构认证基础上,需达到或超过2015年“光伏领跑者”相关技术指标。(5分)
14.光伏组件和逆变器等主要设备质保期在5年以上。(2分)
15.具有其他先进技术。(3分)
(八)其他(5分)
16.企业已在我省建成2兆瓦以上屋顶分布式光伏。(5分)
(九)附加
17.以往建设规模指标完成较差,建成光伏发电项目或生产光伏主要设备故障率较高的企业,总分扣减5分。
18.为推进我省光伏产业发展作出贡献,总分加5分。
19.在省内具有燃煤电厂的业主,鼓励建设光伏等可再生能源项目,总分加5分。
下一页> 余下全文10、青海省配置文件


索比光伏网 https://news.solarbe.com/201609/24/157493.html

