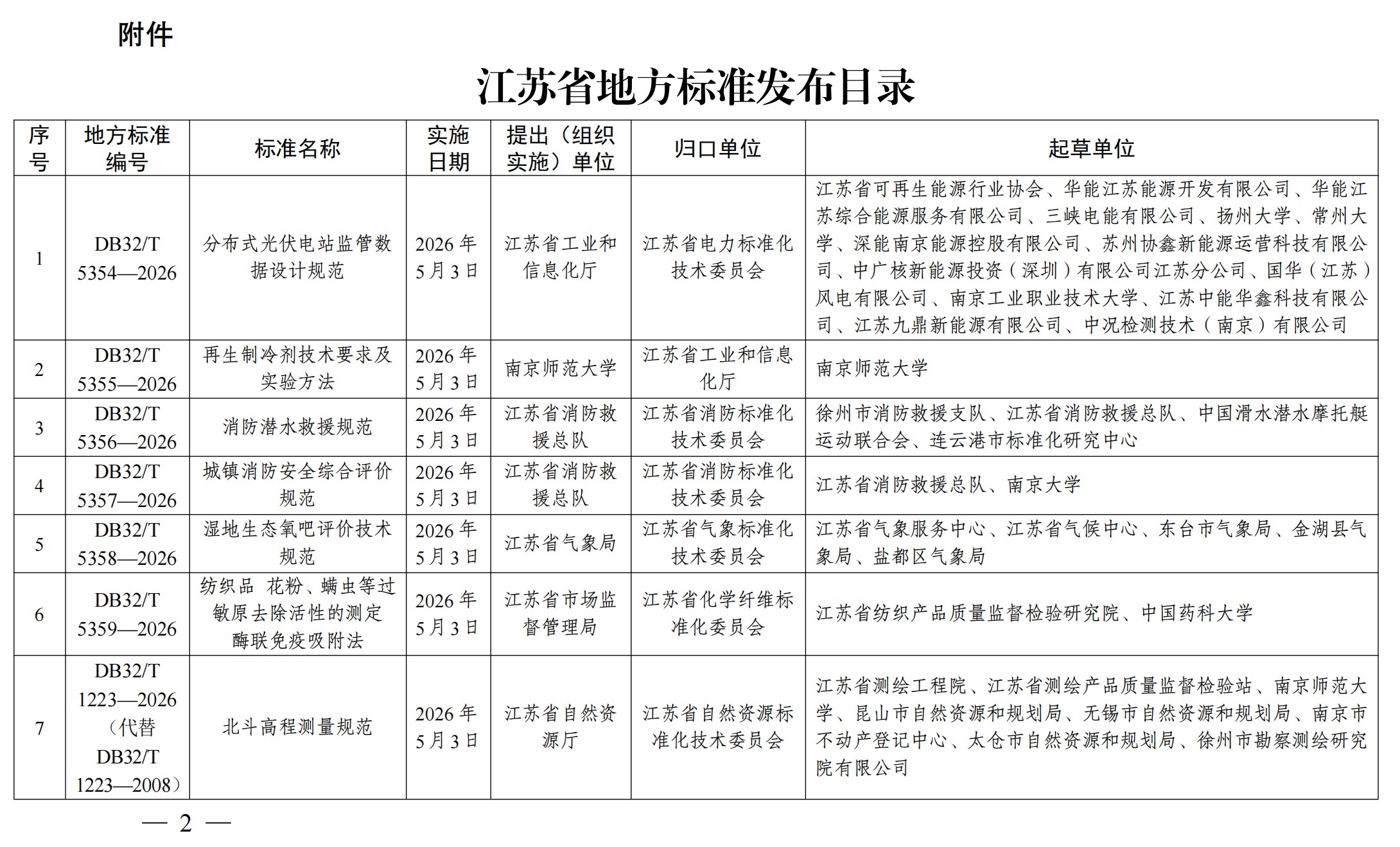
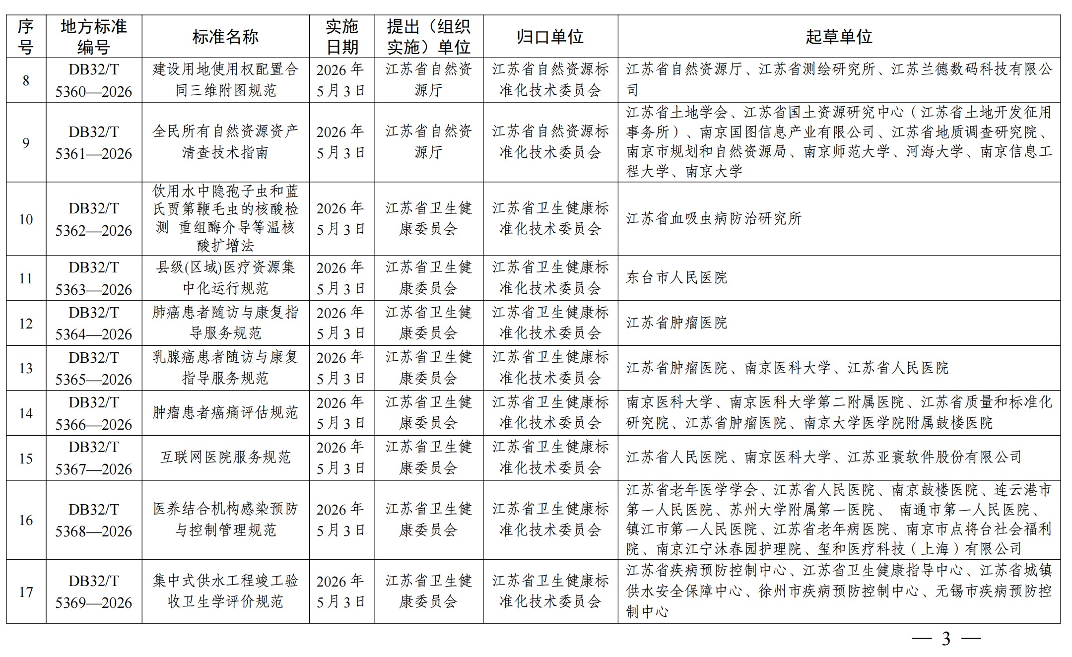
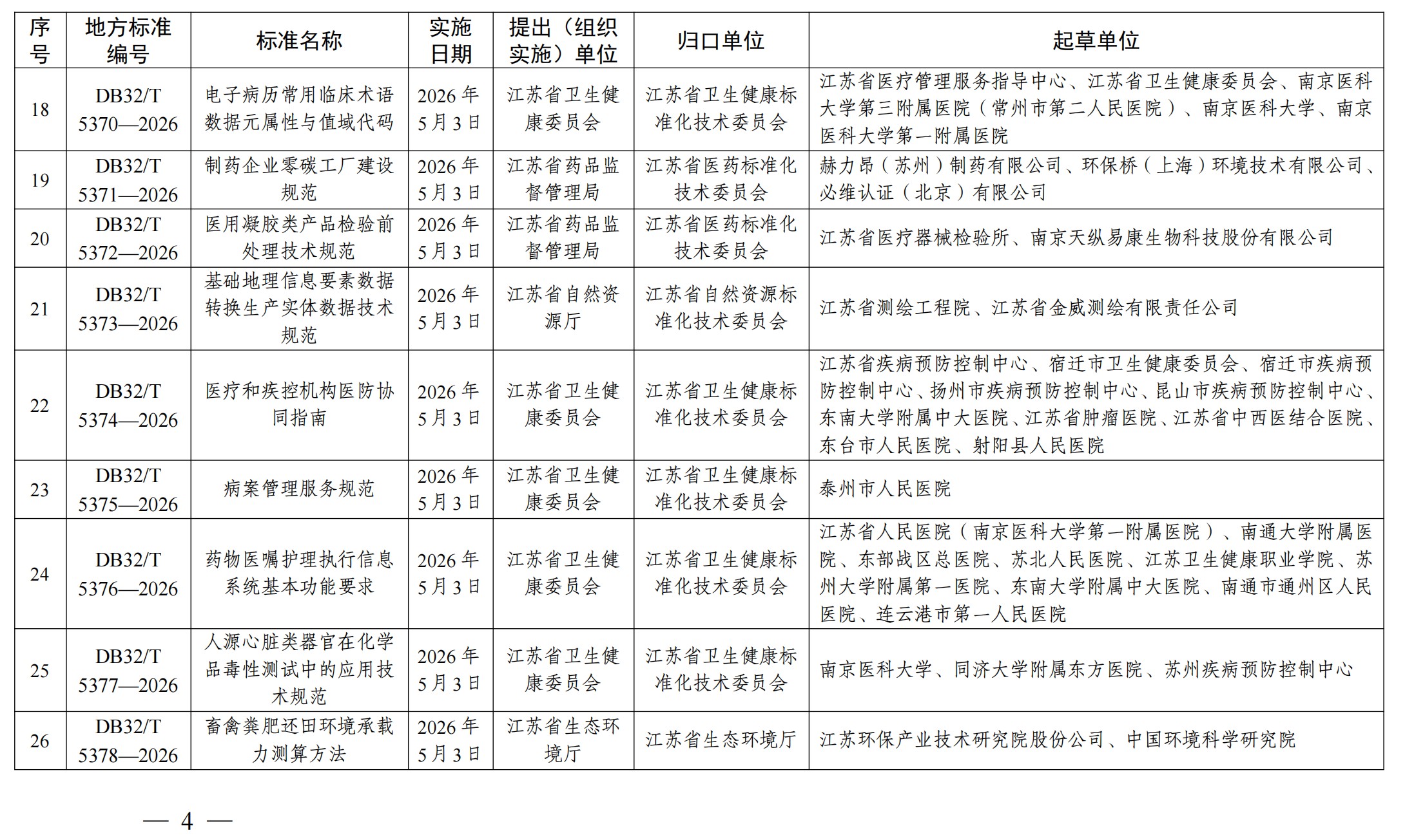
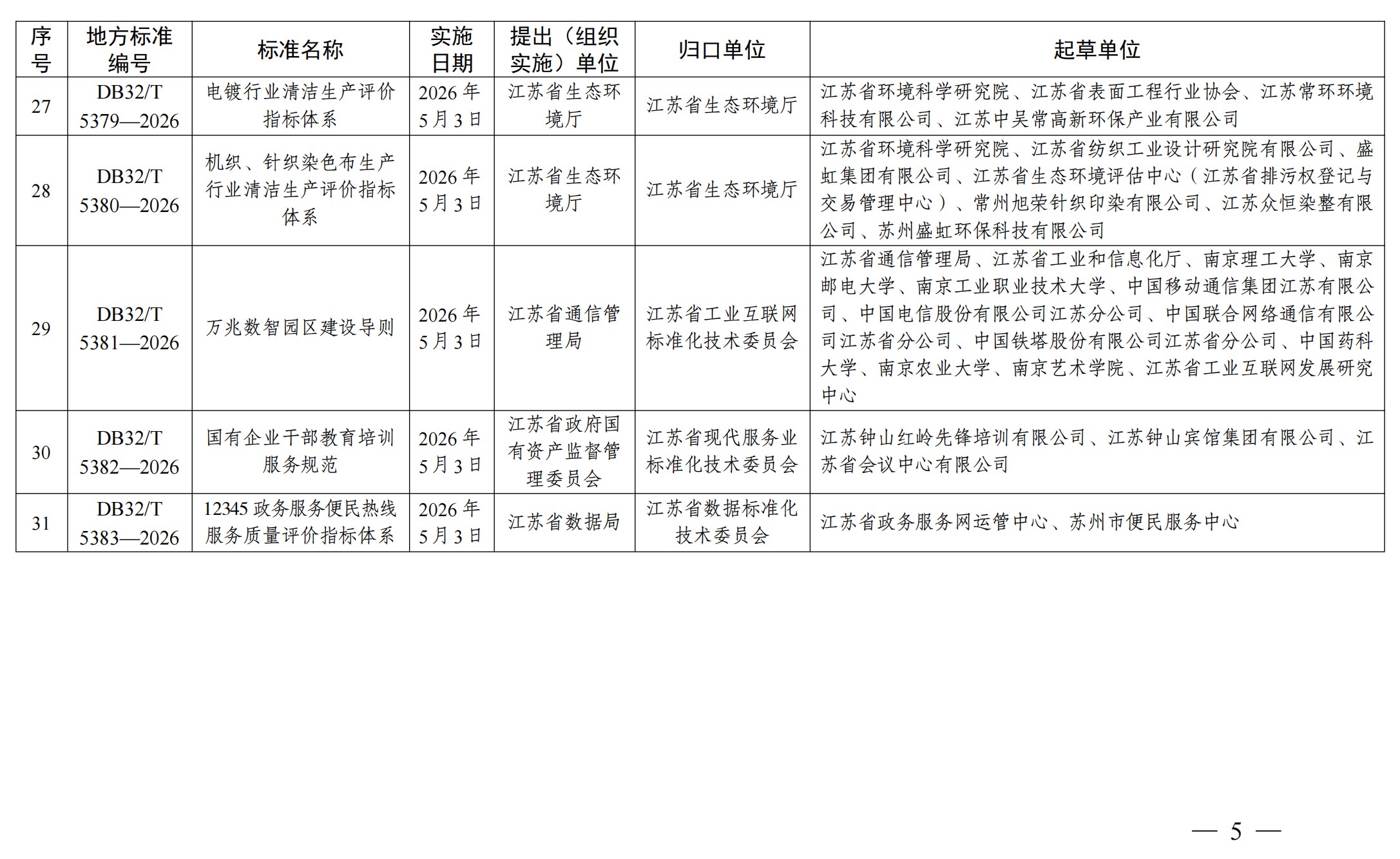
江苏:分布式光伏电站监管数据设计规范等31项江苏省地方标准即将实施
本站标注来源为“索比光伏网”、“碳索光伏"、"索比咨询”的内容,均属www.solarbe.com合法享有版权或已获授权的内容。未经书面许可,任何单位或个人不得以转载、复制、传播等方式使用。
经授权使用者,请严格在授权范围内使用,并在显著位置标注来源,未经允许不得修改内容。违规者将依据《著作权法》追究法律责任,本站保留进一步追偿权利。谢谢支持与配合!
5月19日,国家能源局发布2026年一季度光伏发电建设情况。数据显示,一季度全国光伏新增并网容量达4118.9万千瓦,其中分布式光伏新增2157万千瓦,占比超52%;集中式光伏电站新增1961.9万千瓦。
近日,宁夏彭阳县发展和改革局发布《宁夏彭阳关于开展2025年农村公共机构分布式光伏电站收购工作的通知》。本次收购工作面向彭阳县境内由社会企业投资建设、且于2025年6月1日前完成并网的农村公共机构分布式光伏电站。收购价格以第三方评估机构出具的正式评估结果为依据,由县光伏电站收购工作领导小组集体审议后最终确定收购单价。本次收购总容量上限为10兆瓦,实际收购量以第三方评估结果为准。
5月9日,江苏华电江苏区域四期400MW分布式光伏项目EPC及5年运维总承包招标公告发布,招标人为江苏华电仪征新能源有限公司。履约期限方面,本招标项目EPC工程要求在开工通知发出后12个月内完成。业绩方面,独立投标的投标人或联合体中承担施工任务的单位,自2021年1月1日至投标截止日,累计不低于30MWp的分布式光伏EPC工程总承包或PC施工总承包或主体工程施工合同投运业绩。
20263月31日,《户用分布式光伏发电并网技术要求》正式发布,将于2026年7月1日正式实施,替代《户用分布式光伏发电并网接口技术规范》。与2016版相比,新版有12处重大变化。例如,新版增加了“高低压穿越”,具体要求如下。
4月1日,新版国标GB/T34932-2025《分布式光伏发电系统远程监控技术规范》正式实施,全面替代沿用了9年的2017版旧标准。近年来,分布式光伏产业迎来爆发式增长,屋顶光伏、工商业光伏等项目遍地开花,成为推动“双碳”目标实现的核心力量。电网企业新规是推动分布式光伏“四可”目标实现的关键一步。
江苏林洋能源股份有限公司现对2026年度储能、光伏电站项目设备、材料集采进行公开招募,欢迎广大的新老制造商或供应商参与报名。
此前,江苏新能与江苏国信高邮热电有限责任公司、博腾国际投资贸易有限公司共同出资成立新能昊邮,其中,江苏新能出资4,269.2万元,占注册资本的52%,高邮热电出资2,298.8万元,占注册资本的28%,博腾公司出资1,642万元,占注册资本的20%。截至本公告披露日,新能昊邮各股东均未实缴出资。江苏新能表示,本次注销控股子公司及不再参与高邮整市屋顶分布式光伏项目开发建设事项有利于公司进一步优化资源配置、降低管理成本、提升经营质效。
近日,江苏省发改委正式印发《江苏省推动“人工智能+”能源高质量发展实施方案》通知。协鑫能科申报的《新型电力系统全时间尺度、自主调度型虚拟电厂系统》,凭借硬核的技术指标与显著的规模优势,成功入选全省典型应用场景培育清单。
天合富家虚拟电厂凭借前瞻性的技术布局与扎实的聚合能力,成功入选该省级重点清单,成为推动江苏构建新型电力系统、提升电力保供与调节能力的关键市场参与主体。天合富家积极响应政策导向,创新打造零碳虚拟电厂平台,构建起一体化混合型虚拟电厂运营体系。此次入选江苏省首批虚拟电厂建设项目,标志着天合富家在虚拟电厂领域的平台能力与资源聚合模式获得权威认可。
2025年12月11日,江苏省建设系统科研项目——钙钛矿技术工程化应用研究与示范中期推进会在南京召开。围绕钙钛矿技术产品化、工程化、标准化、产业化主题,项目组各承担单位报告了项目整体进展情况,总结了阶段性研究成果,并就项目推进中的关键问题开展了讨论,进一步明确了后续工作方向和工作任务。









