我国光伏产业继续维持2013年以来的回暖态势,在国际光伏市场蓬勃发展,特别是我国光伏市场强劲增长的拉动下,光伏企业产能利用率得到有效提高,产业规模稳步增长,技术水平不断进步,企业利润率得到提升,在“一带一路”战略引导及国际贸易保护倒逼下,我国光伏企业的“走出去”步伐也在不断加快。展望2016年,在政策引导和市场驱动下,我国光伏产业发展继续向好,但光伏制造业的融资,光伏市场的补贴拖欠、限电和光伏电站用地等问题也会制约产业发展。
一、对2016年形势的基本判断
(一)光伏市场蓬勃发展,我国累计装机量跃居全球首位
2015年,全球光伏市场强劲增长,新增装机容量预计将超过50GW,同比增长16.3%,累计光伏容量超过230GW。传统市场如日本、美国、欧洲的新增装机容量将分别达到9GW、8GW和7.5GW,依然保持强劲发展势头。新兴市场不断涌现,光伏应用在东南亚、拉丁美洲诸国的发展势如破竹,印度、泰国、智利、墨西哥等国装机规模快速提升,如印度在2015年将达到2.5GW。我国光伏新增装机量将达到16.5GW,继续位居全球首位,累计装机有望超过43GW,超越德国成为全球光伏累计装机量最大的国家。

数据来源:中国光伏行业协会,2015年11月
展望2016年,尽管面临全球经济疲软、美日等国政策支撑力度下降的影响,国内外光伏市场仍将保持增长势头,预期全年光伏新增装机量将达到58GW以上。其中,美国由于ITC(税收减免)政策将在2016年底到期,将继续掀起抢装高潮,预计新增装机量将达到12GW以上,日本光伏市场虽然继续面临补贴下调压力,但光伏产品价格的持续下降将会继续推动日本市场发展,预计市场规模仍将保持在8GW以上。
新兴市场如印度等正大力推动光伏发展,随着配套政策及融资手段的完善,将成为下一个爆发的增长点。我国光伏市场虽然面临局部地区限电、补贴拖欠、上网标杆电价下调等问题,但相信政府将通过提升可再生能源附加、优化电站指标规模发放等破解瓶颈,而产品价格的持续下降也将抵消电价下调和限电带来的影响,预计2016年我国光伏装机在“领跑者”计划和电价下调带来的抢装驱动下,全年光伏装机市场将达到20GW以上。
(二)产业规模稳步增长,企业盈利能力大幅提升
2015年,全球多晶硅产量持续上升,总产量将达到34万吨,同比增长12.6%;我国多晶硅产量约为16.2万吨,同比增长19.1%,在产16家多晶硅企业绝大多数处于满产状态,即使如此进口量仍超过10万吨。全球太阳能光伏组件产量约为60GW,同比增长15.4%,我国太阳能组件产量约为43GW,同比增幅达到20.8%,前10家组件企业平均毛利率超15%。多家企业开始在海外设厂,生产布局全球化趋势明显。根据对部分通过《光伏制造行业规范条件》的企业进行统计显示,2015年上半年,组件企业销售收入同比增长8.9%,净利润同比增长9.7%,平均净利润率同比增长6.5%;我国光伏企业产能利用率已经得到有效提高,但受组件价格小幅回落影响,企业盈利能力仍然不强。

图2 2011-2016年我国多晶硅产量、增长率及全球光伏电池组件产量

图3 2011-2016年我国光伏电池组件产量、增长率及全球光伏电池组件产量
展望2016年,随着全球新增多晶硅产能投产和原有产能优化提升,预计全球多晶硅产量将达到36万吨,我国多晶硅产量将达到18万吨,产品价格预计仍将维持在11万元/吨左右,企业仍将承受低价压力。在电池组件方面,随着光伏行业的整体好转以及由于组件价格下降使得光伏发电成本不断逼近甚至达到平价上网,预计全球组件产量继续呈现增长势头,全年将达到65GW,我国光伏组件产量(含海外工厂)有望达到50GW,产业集中度有进一步提升趋势。但仍需注意由于全球主要光伏市场如日本补贴持续下调、美国税收抵免政策到期等带来的波动影响,企业扩产仍需理性。
(三)技术水平不断提升,生产成本逐步降低
2015年,在内外部环境的共同推动下,我国光伏企业加大工艺技术研发力度,生产工艺水平不断进步。骨干企业多晶硅生产能耗继续下降,综合成本已降至9万元/吨,行业平均综合电耗已降至100KWh/kg,硅烷法流化床法等产业化进程加快;单晶及多晶电池技术持续改进,产业化效率分别达到19.5%和18.3%,钝化发射极背面接触(PERC)、异质结(HIT)、背电极、高倍聚光等技术路线加快发展;光伏组件封装及抗光致衰减技术不断改进,领先企业组件生产成本降至2.8元/瓦,光伏发电系统投资成本降至8元/瓦以下,度电成本降至0.6-0.9元/千瓦时。
展望2016年,技术进步仍将是产业发展主题。预计产业化生产的多晶硅电池转换效率将超过18.5%,单晶硅电池有望达到20%,主流组件产品功率将达到265-270W。硅烷流化床法多晶硅生产工艺有望实现规模化生产,单晶连续投料生产工艺和G7、G8大容量铸锭技术持续进步,金刚线切割技术将得到进一步应用,PERC电池、N型电池规模化生产进一步扩大。
与此同时,我国近99%光伏产品采用晶硅技术,新型薄膜、异质结、高倍聚光等技术路线发展缓慢,技术路线单一化程度偏高,产业后续发展隐患明显。国内光伏制造业关键工艺技术研发和基础理论研究不足,创新投入乏力,新产品、新技术储备欠缺,核心竞争力与国际先进水平仍有差距。亟待资金、技术、人才等要素持续投入,推动我国光伏制造向光伏智造转变,提升产业核心竞争力。
(四)产业投资持续增强,兼并重组持续推进
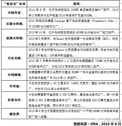
据工业和信息化部数据统计,2015年1-9月,我国光伏相关行业投资807.9亿元,同比增长35.8%,又据Energy Trend统计,2015年多家中国企业已宣布扩产计划,将新增4.2GW组件产能,其中国内组件产能将新增3.2GW。多家企业实施“走出去”战略,我国已建成投产海外电池与组件产能分别达到1.7GW与2.3GW,在建及扩建产能分别达到2.6GW与4GW。行业兼并重组加速,以市场为主导的资源整合不断深入。顺风国际收购多晶硅企业万年硅业及美国电池组件企业Suniva,进一步优化产业链布局;通威集团投资8.5亿新台币入股台湾昱晶能源,增强电池片规模经济效应;西安隆基、天合光能等企业与英利合作,通过委托加工等方式,实现产能利用率最大化等。


展望2016年,光伏企业在加速拓展新兴市场的同时,正积极实施产业全球布局计划,通过海外投资设厂、海外企业并购等方式,采取本土化生产战略,推动国际光伏贸易格局加快演进。同时,在《关于促进先进光伏技术产品应用和产业升级的意见》政策引导下,国内高效电池市场将会逐步扩大,企业也将会加大对国内已有产线的技术改造投入,通过技术升级提升产品性能,在国内的扩产也将集中于提升PERC、IBC、MWT等高效电池组件的规模化生产能力。
二、需要关注的几个问题
(一)融资难、融资贵严重制约光伏制造企业转型升级
一是部分金融机构由于光伏企业破产或停产,导致不良贷款率高企,使得金融机构普遍收紧对光伏制造业的信贷融资,主要银行对制造环节的贷款权限都收回到总行,基本上采取限制态势,使得光伏制造企业面临严重的融资难问题。
二是我国骨干光伏企业多在境外上市,受行业整合以及国外贸易争端等影响,我国境外上市光伏企业股价受到较大打压,市盈率长期处于较低水平,使得骨干企业融资成本大幅增大,基本丧失在海外资本市场融资能力。
三是我国境内融资成本较高,据调查统计,我国多数光伏企业融资成本在8%左右,部分企业甚至高达10%,而境外融资成本多在3%-5%左右。高额的融资成本使得我国光伏企业成本高企,大幅侵蚀企业利润,严重制约光伏制造业的技改和新技术产业化。
(二)“领跑者”计划将引领国内光伏市场发展
在当前西北部局部地区限电愈演愈烈的大背景下,结合大同市“领跑者”计划实践,未来“领跑者”基地建设将会得到更大发展。
一是能够有效拉动高效产品市场需求,有利于推动企业技术升级和产品质量提升,促进我国光伏产业转型升级;
二是通过市场化机制决定光伏电站规模分配,有利于解决过去散、小、乱的电站指标发放;
三是“领跑者”基地政府充当保姆角色,提供统一公共基础设施代建、备案规划统一打捆服务等,有利于业主降低投资成本。根据媒体披露信息,明年将有大同、包头、济宁和阳泉等多个GW级“领跑者”基地实施,但根据赛迪智库统计数据,目前我国达到“领跑者”计划要求的产品产能较低,远未能满足市场需求,亟待加速对生产设备进行升级或新技术产业化,提升先进生产线产能和提高产品质量。
(三)光伏补贴不能及时发放成为制约市场发展的瓶颈
一方面,可再生能源补贴资金存在巨大缺口,补贴拖欠较为严重。光伏上网电价补贴主要来自于可再生能源电价附加,目前可再生能源附加征收额度为1.5分/千瓦时,2015年征收额约为500亿元,预计仅能满足2013年9月之前纳入可再生能源补贴目录的项目资金需求,2013年9月之后并网的项目基本上没拿到补贴,预计到2015年底,这部分资金缺口可能达到400亿元以上。
另一方面,现行可再生能源补贴申报程序过于繁琐,补贴发放不及时。补贴资金的申报、审核、拨付由地方财政、价格和能源部门初审后,再经财政部会同国家发改委、国家能源局三家审批,再由中央财政拨付至地方财政,继而或直接发放至发电企业或由电网企业代付,导致资金调配周期过长。这导致发电企业资金流转不畅、财务成本增加,产业链出现发电企业、制造企业、零部件企业间的三角债现象,严重影响了企业的技术创新、技术改造、技术升级、正常经营和经济效益。
(四)光伏电站用地政策不合理、税赋不规范加大企业负担
一是土地政策不合理,严重限制了光伏应用市场发展。2015年9月份,国土资源部、国家发改委等六部委出台的《关于支持新产业新业态发展促进大众创业万众创新用地政策的意见》(国土资规〔2015〕5号)更是对光伏电站项目提出“占用农用地的,所有用地部分均应按建设用地管理”,由于我国中东部地区的土地基本上都是“农用地”或“建设用地”,光伏电站建设基本上是以农光互补、渔光互补等形式发展,不改变原有土地利用性质,但此文则以“一刀切”的方式要求占地全部按建设用地管理,一方面增加光伏电站投资成本,另一方面地方政府由于用地指标及规划等问题无法安排光伏电站建设项目,基本上是对光伏等新产业新业态发展起到阻碍而非促进作用,有违该文初衷。
二是光伏电站的土地税赋征收不规范、企业税负过重且操作不透明不公开。在全国经济下行的大背景下,部分地方政府开始对已建成投产的光伏电站项目提出征收耕地占用税及土地使用税诉求,并且征收方式、税额标准不规范、差异明显、可调整空间过大,光伏电站投资企业无力承担此部分土地税负形成的巨大投资成本,造成投资收益大幅下滑甚至亏损,严重影响电站投资及整个光伏产业发展积极性。
下一页> 余下全文(五)电网通道建设滞后、限电形势严峻影响光伏电站建设
目前可再生能源发展规划与电网建设规划的统筹衔接出现问题,由于区域电网结构限制及外送通道建设滞后,光伏电站集中开发地区面临的限电形势愈发严峻,导致资源丰富地区的优势难以实现。同时,很多地区尚未建立完善的保障可再生能源优先调度的电力运行机制,仍然采取平均分配的发电量年度计划安排电力调度运行,《可再生能源法》的保障性收购要求得不到切实落实,可再生能源发电系统被限制出力的现象十分严重。如果光伏电站建设与配套电网规划脱节的问题得不到改善,可再生能源发电全额保障性收购制度难以执行,项目层面的规划将难以落实,可再生能源发展规划的宏伟目标可能失守。
三、应采取的对策建议
(一)加强宣传交流,创新金融扶持手段
多渠道向公众宣传关于光伏产业发展的实际情况,尤其媒体和金融机构等,加深外界对光伏产业发展阶段以及未来发展趋势的认识和了解,鼓励金融机构创新融资产品,扶优扶强。一是支持金融机构通过债转股或不良资产证券化等方式,缓解企业债务负担过重问题;二是鼓励金融机构之间加强合作,成立封闭式融资资金,对骨干企业进行订单融资支持,避免骨干企业资金链枯竭带来的风险;三是鼓励金融机构与海外上市企业合作,支持企业从国外退市回归A股,监管部门提供绿色通道,缩短再上市手续和流程;四是继续推进降低光伏企业融资成本,通过重点企业名录或订单贷款等方式,实行差别化的低成本融资政策。
(二)设立投资基金,支持企业技术创新
财政资金为引导,吸引社会资金投入,市场化运作。鼓励和吸引五大发电集团、电网公司、光伏企业、金融机构和社会资本参与基金出资,以基金投入方式支持光伏企业发展,推动兼并重组,规范企业运作,加快形成良性自我发展能力。基金按一定比例分别投资于光伏电站建设和制造业环节,通过电站环节的稳定收益补偿光伏制造业环节的风险。制造环节主要支持光伏企业技术创新和支持光伏企业“走出去”,优化光伏制造业全球布局。
(三)引导全球布局,落实完善补贴政策
一是妥善解决国外贸易壁垒,鼓励企业抱团到国外成本洼地或市场潜力大的国家或地区投资建厂,优化产能全球布局。二是尽快解决光伏补贴资金发放问题,尽快提高可再生能源附加征收标准,解决补贴资金缺口问题,落实马凯副总理在无锡光伏座谈会中的指示精神,光伏补贴即由电网公司代为垫付,年度终了再由财政等部门与电网公司进行审核、核算等,确保补贴资金及时发放。三是完善光伏补贴政策,促进技术进步,对效率低于一定标准的组件不给补贴或少给补贴,同时,鼓励在“领跑者”计划中限定高效组件价格区间,确保高效组件市场占有率和利润空间。
(四)加强统筹协调,保障发电全额收购
国务院能源管理和电力监管部门协调各省、区、市补充或修正区域可再生能源发展规划,将国家重点项目纳入地方发展规划,使地方规划与全国规划相统一;协调国家电网和南方电网完善电网发展规划,使电网发展规划与可再生能源发展规划相协调,打通东西和南北电力输送通道,尤其是安排好国家千万千瓦光伏发电基地的外送通道建设,实现优势地区资源有效利用,并对规划的落实情况予以监督。同时,建议国家电力监管机构依照《可再生能源法》中可再生能源发电全额保障性收购的条例对可再生能源发电并网和收购实际执行情况展开调查,并对未能按照规定完成收购可再生能源电量,造成可再生能源发电企业经济损失的违法行为追究赔偿责任,依法保证可再生能源发电企业的合法权益。
(五)明确用地性质,规范土地税收政策
建议财政部、国家税务总局在国家层面出台明确的光伏发电企业土地使用税收政策,规范地方光伏发电企业土地使用税收标准。一方面提请财政及税务部门出台规范耕地占用税征收的具体指导意见和法规解释;另一方面,建议参照国家对火电的鼓励支持办法,出台政策对光伏电站减免征收土地使用税。同时,国土、林业、能源、财税等部门应联合研究制定光伏电站用地政策,明确光伏电站用地性质及范围,对光伏电站用地不改变原有土地利用性质的按原土地性质管理,鼓励光伏电站建设与农业、渔业等相结合,提高土地利用效率。
索比光伏网 https://news.solarbe.com/201601/15/176033.html

