OFweek太阳能光伏讯:近期网上流传出一片呼吁国内光伏企业谨慎对待SolarCity商业模式的文章,文章中明确指出SolarCity存在的风险。那么具体事实又是如何呢?中美分布式光伏市场究竟存在怎样的异同?下面我们来深度分析一下SolarCity于背后的中美分布式光伏市场。
SolarCity Corporation是美国一家向用户出售电力的能源公司。它在美国的光伏扶持政策大背景下,通过吸引大量税务投资基金投资屋顶光伏发电系统,一方面使得投资人实现税收减免红利,另一方面通过出租或出售电力实现收入。这种有别于传统的用户持有发电系统的商业模式在美国市场获得了空前的成功。
一、SolarCity模式为何成功
SolarCity成立于2006年,董事长为Tesla电动车创始人Elon Musk,公司主要定位是城市和住宅聚集区,因此命名为“阳光城市”。自2009年开始SolarCity在加州市场的年均复合增长率达到了117%,占加州R&C的市场份额从最初的几乎为零增长到了2012年的15%。
太阳能是2013年美国仅次于天然气的第二大新电力生产来源。全年新增的光伏系统安装量4.3GW,仅次于中国的11.3GW和日本的7GW。
美国的光伏发电市场分为大型地面电站(Utility Scale Solar Farm)和居民、商业屋顶发电项目(Residential&Commercial Rooftop,R&C)两大类。美国各州的电力公司为了满足法律要求的可再生能源占比指标,在过去几年投资了大量地面光伏电站。屋顶光伏项目的装机总规模仍落后于地面电站,但其前景广阔,增长率远高于地面项目。
SolarCity通过将屋顶光伏发电系统租赁给用户(一般为物业所有人)收取租金或者和用户签订售电协议收取电费,在这种模式下加州用户支付的单位电费低于从电网购电平均成本的15%,光伏发电具备了与传统能源竞争的价格优势。除了中国产光伏组件带来的成本优势,这个模式的成功主要源于以下5方面:
1.税收优惠政策推动租赁及PPA模式
美国联邦和各州的光伏扶持政策众多,其中影响最大的两项政策都与税有关。
a,投资税负优惠Investment Tax Credit(ITC),ITC是政府为了鼓励绿色能源投资而出台的税收减免政策,2016年底前的光伏项目可按照光伏项目投资额30%的抵扣应纳税。按照ITC政策,拥有一套3万美元的屋顶光伏系统的家庭可以获得约1万美元的税收抵扣。
b,成本加速折旧Modified Accelerated Cost Recovery System(MACRS),美国税务局(Internal Revenue Services,IRS)发布的纳税指引规定,2005年12月31日以后的光伏系统可以采用成本加速折旧法MACRS,即固定资产折旧额按照设备年限逐步递减。
由于普通美国家庭没有那么高可抵扣税款,ITC政策带来税收抵扣无法被家庭充分利用;另一方面,家庭的主要固定资产是房屋,光伏系统的MACRS无法给普通家庭带来税项资产(Tax Assets),但资产以光伏系统为主的开发商可充分利用ITC和MACRS带来的税收抵扣和税项资产,为了充分利用上述两项政策,光伏系统以租代售的模式便应运而生。
2.通过政策变现吸引投资建设资金
通过设计特定的项目公司股权结构和合同结构(见图),开发商能够将光伏系统带来的ITC和MACRS政策转移给税务投资人。根据瑞士信贷的测算,对于SolarCity每瓦公允市值(Fair Market Value)$5.75的光伏系统,投资人可以通过ITC和MACRS政策实现共$2.98/W的收益,可观的回报吸引了投资人的资金,解决了项目建设期的筹资问题。自2008年到2013年中,SolarCity共募集了15.7亿美元的基金用于屋顶光伏项目建设,其中包括Google在2011年6月投资的2.8亿美元。
3.分布式发电具备的成本优势
电网售电主要成本在于电力传输和分销部分,以加州最大的电力公司PG&E(Pacific Gas&Electricity)2011年的成本结构为例,其每度电的发电成本只占22%,输电和分销的成本占到78%,发电成本因美国的页岩气革命出现了一定下降,但占比大、长期看涨的输电费用将不断推高用户端的零售电价。分布式发电成本固定、无电网传送费用的特点使屋顶光伏电力的成本开始低于传统电网零售电价。随着光伏发电系统造价的下降和转化效率的提高,其发电成本优势将更加显著。
4.净电量计量法则的应用
美国有多个州的法律都允许用户将余量光伏电力按照零售电价传送上电网,用户和电网公司的结算按照净下载电量计算(Net Metering),由于在加州等地区屋顶光伏发电成本已低于电网零售电价,向电网上传光伏电力能给用户带来收益。同时,通过与电网进行电力交换可以克服光伏发电电流不稳定的弊端,而不需要追加储能设备投资。

5.通过B2C模式拓展家庭用户
美国的主要屋顶光伏开发商都开通了电商平台。用户通过网络即可实现登记需求、提交订单、选择产品、测算成本以及申请融资等功能。项目建成后,还可以通过网络平台远程监控系统状态。通过引入B2C模式,开发商提升了用户体验,抓住了屋顶资源,并降低了营销和运营成本。
二、中美分布式光伏市场异同
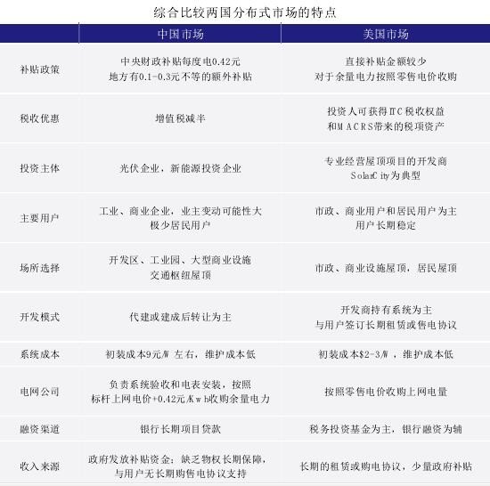
从政策补贴来看,我国在分布式光伏领域的扶持政策仍以直接补贴为主,就地消纳部分电力除了双方结算电费,中央财政按照发电量给予发电方额外0.42元/Kwh的补贴,上网部分电力则与电网公司按照标杆上网电价+0.42元/Kwh结算,一般低于本地消纳电价,也低于我国给予地面电站的上网补贴电价;在税收方面,对光伏发电给予增值税即征即退50%增值税的优惠政策。各地方政府为了扶持新能源投资,在中央政策基础上又出台了一些额外补贴。
美国依靠开发商、税务投资人和用户推动分布式市场的发展。我国市场则主要由政府牵头组织,2013年由国家能源局牵头在全国各地规划了18个至2015年达1.8GW装机量的分布式发电示范园。国家能源局规划在2014年全国实现8GW的分布式发电装机容量,占14GW规划总量的57%。

从商业模式来看,SolarCity为代表的开发商是美国分布式光伏发电市场的主流,公司将来自中国质优价廉的组件、美国联邦和地方政府提供的优惠政策、税务投资人的投资等各种资源转变为具有吸引力的优惠电价提供给用户,用户与SolarCity签订的长期协议能为公司带来长期稳定的未来现金流,是这种商业模式的核心资产;通过各种金融工具再将这些未来收益变现,回收的资本进入再投资。这种模式使参与分布式光伏的开发商、投资人和用户都得到了期望收益。
国内的分布式光伏商业模式仍然延续地面电站开发的模式,项目业主依托自有资本金+银行融资的模式,收入来源于政府补贴和电力出售。我国的分布式项目开发场所主要为商业或者工业屋顶,居民屋顶项目短时间内难成气候。由于工业型用户缺乏20年的连续经营保障,无法支持长期的购售电协议,项目投资回收存在不确定因素。
下一页>从投融资形式来看,SolarCity通过吸引大量税务投资基金获得项目开发资金。在获得用户的长期租赁或售电协议后,SolarCity也成功完成了将长期合约打包后在资本市场发行ABS的运作,从而开创了光伏发电资产证券化的新模式。
回顾国内,2014年8GW的分布式光伏规划需要投入约700亿元资金,除了企业自投部分资本金,项目开发所需要的主要资金严重依赖银行渠道的长期项目贷款。另一方面,新的融资渠道拓展有限,尚未形成光伏资产和社会资本之间的对接,通过产业投资基金撬动项目开发的模式仍处于讨论阶段,光伏资产的风险和收益特点尚未吸引资本市场的投入,行业尚未探索结合补贴政策吸引投资人的项目开发模式。

三、SolarCity模式如何借鉴
目前我国的分布式光伏开发遇到了“前景看好,执行遇阻”的局面,光伏发电要在我国成长为一个有影响力的新能源产业,就必须完善政策和补贴措施、创新商业和融资模式。虽然SolarCity的商业模式随着今后美国税务补贴和电力政策的调整会遭遇一些挑战,但就目前而言,对比我国的政策环境和分布式光伏商业模式,笔者认为其模式有以下几个方面值得我们思考和借鉴:
1.创造中国的“SolarCity模式”,解决分布式光伏领域的投融资难题
国内光伏项目遭遇的融资难题主要是由于商业模式单一,对长期贷款过于依赖。SolarCity让我们看到,资本市场只追捧被市场认可的商业模式。在国家补贴政策的框架下,开发企业和金融机构应通力合作,充分利用自身的专业能力、资金实力和市场经验,引导光伏行业探索分布式发电的新模式,创造出适合中国市场的“SolarCity模式”。
2.主管部门出台更高效、完善的补贴政策
美国市场的经验启示我们,有效的补贴政策能引导社会资金投资分布式光伏领域。直接补贴机制只能保障运营后的项目收益率,无法改变投建阶段融资难的局面。建议能源和税务等主管部门制定更多样化的鼓励政策引导社会资金、社保基金、保险资金介入分布式光伏的建设期投资。
完善分布式项目“余量上网”的补贴政策。由于各种因素,我国依托工业和商业屋顶建立的分布式光伏发电无法完全就地消纳,作为保底收入的“余量上网”结算电价过低,影响了投资积极性。建议主管部门出台政策在限制上网电力比例的基础上提高分布式光伏系统上网电价。
3.制定出台光伏系统评价标准
美国市场分布式光伏能够迅速聚集各种资源实现快速发展一个重要原因是行业标准的建立。政府支持的标准机构在广泛听取行业和服务机构的意见后制定的标准,不仅为行业树立的质量标杆,更推动了金融机构和其他服务机构在参与光伏行业时有明确的评价标准。由于行业发展时间短,我国在光伏应用系统方面缺乏权威的评价标准,导致了银行、保险以及投资人等各方无法获得对光伏系统独立的评价报告,也间接影响了这些机构介入的积极性。
4.鼓励核心企业探索新商业模式
鼓励有市场、懂技术和有实力的核心开发商开展各类新商业模式探索,对于前景看好、行业领先的分布式开发模式,应给予全方位的政策、金融支持。引入互联网技术和电商平台发展光伏户用系统的B2C模式;在建立资金监控和项目建设运营监管基础上,探索众筹模式下社会资金与光伏系统的对接。
5.围绕“政策变现”和“长期协议”开展金融支持
各项补贴措施背后的政府信用是金融机构设计配套产品的主要支撑,对于获得补贴政策且有长期协议保障的分布式项目,未来收益便有政策和经济上的保障。除传统的融资产品,金融机构应探索通过引入信用加强工具,引导长期资金对分布式光伏资产池进行投资。
索比光伏网 https://news.solarbe.com/201512/25/177670.html

