索比光伏网讯:为了应对灾难到来时电力短缺的问题,前几天我们带来了一个利用动能发电的教程。然而在没有办法获得足够动能的地方呢?我们又靠什么办法获得电力?

目前除了动能发电,最常见的也就莫过于太阳能发电和化学电力了。为了避免在灾难来临时因为断电而手足无措,小编又在Instructables上进行了一番搜索,终于找到了一个简单易行的自制太阳能充电器的教程。接下来要做的大概是在Kindle中存入5000本电子书,这样即使世界末日来了,也不至于太无聊吧。
下面我们就开始学习一下,并为之做好准备。
第一步:准备物料

TP4056模组(能够高效地为锂离子电池或LiPo电池充电)
太阳能面板
10kΩ电位器
1.2kΩ电阻
伏安表
与电池配置的充电电池盒
USB升压转换器
二极管(IN4007)
开关
包装壳
线材
第二步:定制TP4056
TP4056简介:TP4056是一款完整的单节锂离子电池恒定电流/恒定电压线性充电器。TP4056可以配合USB电源和适配器电源工作。由于采用了内部PMOSFET架构,加上防倒充电路,所以不需要外部隔离二极管。热反馈可对充电电流进行自动调节,以便在大功率操作或高环境温度条件下对芯片温度加以限制。充电电压固定于4.2V,而充电电流可通过一个电阻器进行外部设置。当充电电流在达到最终浮充电压之后降至设定值1/10时,TP4056将自动终止充电循环。(规格书下载)下面是其电路结构图:

TP4056的输出电流为1000mA左右,但是如果我们有不同的电池,我们可能需要对输出电流值进行调整,这里需要一点精细的工作。
1、定位模块上面的1.2kΩ电阻,见下图已标出;

2、用烙铁小心将该电阻取下;

3、将电位器焊接到上面。

这样我们就可以通过调整电位器的电阻值来控制输出电流了。定制后的TP4056电路结构图:

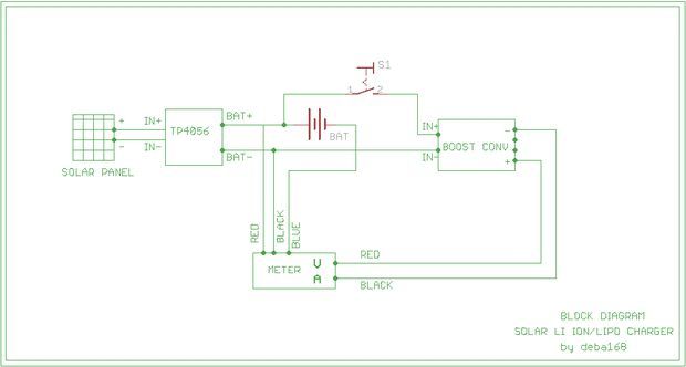
第三步:搭建整体电路
接下来就要搭建整体工作电路了,太阳能电池板提供的电力经过升压之后向电池供电,电路图如下:

接下来按照电路图焊接组装即可。

对于伏安表,我们需要升压转换器能够输出5V电压,找到升压转换器输出的接口上的5V和接地,将其分别和伏安表的对应接口连接起来,这样我们就可以对充电的电压和电流进行跟踪了。

第四步:测试

将TP4056连接到一个USB电源上进行测试。
第五步:加工保护壳

因为利用太阳能充电基本上是在户外进行,所以需要对电池和升压组件等进行避光处理,以免设备在光照下过快老化或不小心被水打湿。保护壳可以根据自己的喜好需求加工,能基本上避光防水就行了。

第六步:完工

这样一个充电器就完成,接下来找一块太阳能电池板,改造一下其接口就可以为设备供电了。
如果不需要电池盒对单独的电池进行充电,也可以直接连接升压转换器的USB输出进行电力输出,比如电量LED灯。本项目的原发布者deba168已经使用过该充电器为其Nexus7平板充电了,感觉好极了。
原标题:有光就有电:DIY能为手机充电的太阳能充电器
索比光伏网 https://news.solarbe.com/201510/28/181938.html

