在此基础上,计算了建设系统投资成本及现金流,最后,重点采用敏感性分析法分析了初始成本等3种变量对投资净现值的影响。文章最后给出投资分布式光伏电站的有关建议。
光伏发电是我国重要的战略性新兴产业,大力推进光伏发电应用对优化能源结构,保障能源安全,改善生态环境,转变城乡用能方式,具有重大战略意义。
光伏发电项目包括光伏电站项目和分布式光伏发电项目,光伏电站项目是指作为公共电源建设及运行管理的光伏发电项目;分布式光伏发电项目是发电功率在几千瓦至数十兆瓦的小型分散式、布置在用户所在场地或附近建设、就地消纳的发电系统,目前有三种类型:
第一种:全部上网。光伏系统直接通过变压器并入10kv公共配电网,其全部发电量按照光伏上网电价全部出售给电网企业。
第二种:联网微电网。光伏系统在低压用户侧并网,带储能系统,脱网运行,其全部发电量供用户端使用。
第三种:自发自用、余电上网。光伏系统在用户侧并网,不带储能系统,不能脱网运行,其模式为“自发自用,余电上网”。这是世界上最多的光伏发电应用形式,目前国内90%以上的建筑光伏系统属于该类型。
分布式光伏发电应用范围广,在城乡建筑、工业、农业、交通、公共设施等领域都有广阔应用前景。
1 光伏发电的主要政策
1.1 纲领性政策
我国政府支持分布式光伏项目建设,最近两年政策性的主要文件见表1。
分布式光伏发电项目的投资分析" />
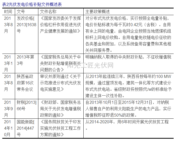
1.2 价格补贴及税收政策
近年光伏发电价格补贴及税收优惠政策的主要文件见表2。

1.3 并网接入政策
国家电网公司关于分布式光伏发电项目并网接入的主要文件见表3。
分布式光伏发电项目的投资分析" />
这些政策的实施都将会极大地推动光伏发电技术在我国的应用。
2 分布式光伏发电项目的规划及应用现状
2.1 国家光伏规划情况
根据《可再生能源中长期发展规划》和《可再生能源发展“十二五”规划》,“十二五”期间,新增太阳能发电20000MW,到2015年,太阳能发电装机达到21000MW,其中并网和离网的分布式光伏发电系统安装容量10000MW。到2020年,太阳能发电装机达到50000MW。
2012年12月,国务院正式通过了《太阳能发电发展“十二五”规划》。截至目前,规划已经做出了四次调整。在此前基础上提高1.4万MW,而在最初1万MW的基础上更是提高2.5倍。
2.2 在陕西的应用现状
据OFweek行业研究中心统计,截至2012年底,全国累计光伏安装量总计6942MW,其中大型光伏电站共计4392MW,与建筑结合安装的光伏发电系统共计2390MW。
2012年,西安市经开区一家公司利用4栋厂房屋顶建成总装机1.2 MW、年生产120万kWh的光伏发电项目。项目采用自发自用、富余电量上网的方式运行。据其推测,每年可为企业节约电费约82万元,并从上网电价销售中可获得8.6万元运营收入。
2013年5月,杨凌示范区居民夏宝国花费7万余元在自己的两层小楼屋顶上覆盖起50块太阳能光伏板,建成总容量12kw的分布式家庭光伏发电站。实现了陕西省首例居民光伏发电项目并网。据媒体报道,这些光伏板一年可以发1万度电,自家用2000度,其余的都将出售给国家电网。光伏上网电价确定在1元/度,大概7年后,可以实现盈利。
2013年5月,韩城市东白矾村20户村民总投资约150万元,统一集中联排建成150kW光伏发电站,年均可利用1000小时、提供电力15万KWH,所发电量除满足村民自用外,多余电量上网,还有售电收入。这是陕西省首个太阳能应用示范村。
2014年1月,榆林市子洲县苗家坪镇张宏文投资2万元,在该家窑洞顶建成由10块200w多晶硅太阳能板、10个微型逆变器组成,并网电压为交流220伏的规模2kW分布式家庭光伏发电站。据媒体报道,该系统年发电量2880度,按照目前上网电价每度电1元左右计算,预计8年左右可收回成本。
3 家庭太阳能光伏发电成套系统
下文以家庭屋顶5kW分布式太阳能光伏发电成套系统为投资分析的基础。
3.1 系统组成及接线
根据常规,5kW分布式光伏发电系统主要有光伏组件、逆变器、控制器、光伏支架、电缆、配电箱等组成,该项目占用屋顶面积50-75平方米。系统接线方式如图1所示。
分布式光伏发电项目的投资分析" width="600" height="559" />
3.2 发电量计算
本论文以在陕北地区安装为例。陕北地区属于太阳能III类资源区,即太阳能资源可利用区。年日照时数为2600h-2800h,年平均日照百分数为60%-64%,年平均太阳总辐射量为5000MJ/m2--5200mj/m2。
上述5kW分布式光伏发电系统年发电量如下表4所示。
分布式光伏发电项目的投资分析" width="600" height="445" />
分布式光伏发电项目的投资分析" width="600" height="392" />
4 项目投资成本测算
4.1 系统建设投资计算
根据专业太阳能光伏发电解决方案服务商提供的数据,5kW项目造价费用如下表5:

4.2 项目现金流计算
以下分析测算均以自发自用余电上网的模式考虑。对于自用电量,考虑家庭光伏电站只能在白天发电,而白天人们又在上班的特点,因此按照大约三分之一自用、三分之二上网的电量进行分配。
对于太阳能板的使用寿命,按照25 年计算。计算中不考虑通货膨胀,不对太阳能板进行更新改造,不考虑后期运行维护费用。
根据上述有关政策,家庭分布式电站项目现金流入主要包括年全发电量补贴、年上网电量收入以及因自发自用电节省费用三部分。政府补贴依据陕西省关于家庭分布式光伏发电补贴具体规定,按照所发电全电量每度补贴 0.42元,上网电价每度收入按照榆林市脱硫标杆电价0.45元计算,自用电量节省费用按照榆林地区居民生活电价0.49元计算。
因此,收益=自发自用电量*(用电电价+0.42)+余量上网电量*(脱硫电价+0.42)。
依据上述原则,5kW分布式光伏发电系统每年现金流入见表6。
分布式光伏发电项目的投资分析" width="600" height="369" />
5 投资敏感性分析
下文采用敏感程度法分析项目初始投资成本、系统的余量上网电量以及年总发电量对项目净现值和投资回收期的影响。
投资项目的敏感性分析,是在假定其他变量不变的情况下,测定某一个变量发生特定变化时对净现值(或内含报酬率)的影响。
5.1 初始投资成本的敏感性分析
初始投资成本变动后,净现值变化如表7。
分布式光伏发电项目的投资分析" width="600" height="462" />
分布式光伏发电项目的投资分析" width="600" height="208" />
由上表可以发现,在其他条件不变的情况下(投资造价影响折旧),当前投资造价净现值极接近0,是盈亏分界点,投资无意义。前期建设投入成本增长,将出现投资不经济,投资建设成本减少20%,则可由一定盈利。
初始投资变化的敏感程度为1118,表明初始投资对项目净现值非常敏感。对利润额、投资回收期影响巨大。
5.2 余量上网电量的敏感性分析
余量上网电量变动后,净现值变化如表8。

通过上表可以发现,余量上网电量的敏感性强度达到34,说明年余量上网电量每降低 1%,净现值将降低34%个百分点。但无论增长还是降低,净现值都非常小,即投资回报率很低。
5.3 总发电量的敏感性分析
总发电量变动后,净现值变化如表9。
![]()

由表可知,年总发电量每升高1%,年净现值将增加58%,投资收益明显改善。
综合以上分析,年总发电量对项目投资净现值的影响最大,但由于其在一定技术条件下的不可超越性,初始投资成本成为最具影响力的因素。
6 结论
通过分析可以发现,5kw家庭分布式光伏发电项目前期投资成本较高、回收期过长,当下在陕北地区投资基本处于盈亏分界点,投资风险较大。由于此类项目环境效益、社会效益明显,因此,建议政府机构及国家电网公司能提供的更大的优惠政策,让投资家庭分布式光伏发电项目有利可图,从而推动我国分布式光伏发电项目的快速发展。
索比光伏网 https://news.solarbe.com/201507/19/187429.html

