
国能安全〔2015〕127号
![]()
国家能源局 国家安全监管总局关于印发
光伏发电企业安全生产标准化创建规范的通知
国家能源局各派出机构,各省、自治区、直辖市及新疆生产建设兵团安全生产监督管理局,国家电网公司、南方电网公司,华能、大唐、华电、国电、中电投集团公司,各有关单位:
为贯彻落实《国务院关于进一步加强企业安全生产工作的通知》(国发〔2010〕23号)、《国务院关于坚持科学发展安全发展促进安全生产形势持续稳定好转的意见》(国发〔2011〕40号)等文件精神,加强电力安全生产监督管理,规范光伏发电企业安全生产标准化建设,国家能源局和国家安全监管总局联合制定了《光伏发电企业安全生产标准化创建规范》,现予印发,请依照执行。
国家能源局 国家安全监管总局
2015年4月20日
附件:
光伏发电企业安全生产标准化创建规范
前言
为了加强电力安全生产监督管理,落实新颁布实施的《安全生产法》及国务院关于进一步加强企业安全生产工作有关文件及会议精神,规范光伏发电企业安全生产标准化建设工作,国家能源局组织编制本规范。
本规范依据国家有关安全生产法律法规、《企业安全生产标准化基本规范》(AQ/T9006-2010)等国家及行业标准,结合光伏发电企业特点编制而成。
本规范主要明确了光伏发电企业安全生产标准化规范项目,规定了光伏发电企业安全生产目标、组织机构和职责、安全生产投入、法律法规与安全管理制度、教育培训、生产设备设施、作业安全、隐患排查和治理、重大危险源监控、职业健康、应急救援、信息报送和事故调查处理以及绩效考评和持续改进等十三个方面的内容和要求。
本规范主要起草单位:国家能源局电力安全监管司、西北能源监管局、黄河上游水电开发有限责任公司。
本规范主要起草人员:国家能源局电力安全监管司池建军、毕湘薇、李晛、吴茂林、吕忠;西北能源监管局仇毓宏、卢新军、刘岩;黄河上游水电开发有限责任公司孙浩源、苑成柱、王念仁、孟繁华、崔云峰。
1 适用范围
本规范主要适用于通过110千伏及以上电压等级接入公共电网的新建、改建和扩建光伏发电企业(光伏发电站),其它光伏发电企业参照执行。
2 规范性引用文件
下列文件对于本文件的应用是必不可少的。凡是注日期的引用文件,仅注日期的版本适用本文件。凡是不注日期的引用文件,其最新版本(包括所有的修改单)适用于本文件。
中华人民共和国主席令第13号 中华人民共和国安全生产法
中华人民共和国主席令第4号 中华人民共和国特种设备安全法
中华人民共和国主席令第6号 中华人民共和国消防法
中华人民共和国主席令第23号 中华人民共和国可再生能源法
中华人民共和国主席令第47号 中华人民共和国道路交通安全法
中华人民共和国主席令第60号 中华人民共和国职业病防治法
中华人民共和国主席令第69号 中华人民共和国突发事件应对法
中华人民共和国主席令第88号 中华人民共和国防洪法
中华人民共和国国务院令第115号 电网调度管理条例
中华人民共和国国务院令第239号 电力设施保护条例
中华人民共和国国务院令第352号 使用有毒物品作业场所劳动保护条例
中华人民共和国国务院令第441号 中华人民共和国防汛条例
中华人民共和国国务院令第493号 生产安全事故报告和调查处理条例
中华人民共和国国务院令第542号 草原防火条例
中华人民共和国国务院令第549号 特种设备安全监察条例
中华人民共和国国务院令第591号 危险化学品安全管理条例
中华人民共和国国务院令第599号 电力安全事故应急处臵和调查处理条例
国发〔2010〕23号 国务院关于进一步加强企业安全生产工作的通知
国发〔2011〕40号 国务院关于坚持科学发展安全发展促进安全生产形势持续稳定好转的意见
安委〔2012〕10号 国务院安委会关于进一步加强安全培训工作的决定
国家发展和改革委员会令2014年第14号 电力监控系统安全防护规定
国家发展和改革委员会令2015年第21号 电力安全生产监督管理办法
公安部〔1999〕8号 令电力设施保护条例实施细则
国家安全生产监督管理总局令第1号 劳动保护用品监督管理规定
国家安全生产监督管理总局令第3号 生产经营单位安全培训规定
国家安全生产监督管理总局令第16号 安全生产事故隐患排查治理暂行规定
国家安全生产监督管理总局令第30号 特种作业人员安全技术培训考核管理规定
国家安全生产监督管理总局令第36号 建设项目安全设施“三同时”监督管理暂行办法
国家安全生产监督管理总局令第40号 危险化学品重大危险源监督管理暂行规定
国家安全生产监督管理总局令第47号 工作场所职业卫生监督管理规定
国家安全生产监督管理总局令第48号 职业病危害项目申报办法
国家安全生产监督管理总局令第49号 用人单位职业健康监护监督管理办法
国家安全生产监督管理总局令第51号 建设项目职业卫生“三同时”监督管理暂行办法
国家安全生产监督管理总局令第63号 关于修改《生产经营单位安全培训规定》等11件规章的决定
国家安全生产监督管理总局令第70号 企业安全生产风险公告六条规定
国家电力监管委员会令第22号 电网运行规则(试行)
国家电力监管委员会令第24号 电力可靠性监督管理办法
国能安全〔2014〕161号 防止电力生产事故的二十五项重点要求
国能安全〔2014〕205号 电力安全事件监督管理规定
国能安全〔2014〕508号 电力企业应急预案管理办法
电监安全〔2013〕5号 电力安全隐患监督管理暂行规定
电监安全〔2007〕11号 关于深入推进电力企业应急管理工作的通知
电监安全〔2006〕34号 电力二次系统安全防护总体方案
电监市场〔2006〕42号 发电厂并网运行管理规定
国能综安全〔2014〕198号 关于做好电力安全信息报送工作的通知
国能综安全〔2014〕953号 电力企业应急预案评审与备案细则
GB2297-1989 太阳光伏能源系统术语
GB2894-2008 安全标志及其使用导则
GB3787-2006 手持式电动工具的管理、使用、检查和维护安全技术规程
GB6095-2009 安全带
GB6497-1986 地面用太阳电池标定的一般规定
GB9448-1999 焊接与切割安全
GB12011-2009 足部防护电绝缘鞋
GB17622-2008 带电作业用绝缘手套
GB18218-2009 危险化学品重大危险源辨识
GB26164.1-2010 电业安全工作规程(热力和机械部分)
GB26859-2011 电力安全工作规程(电力线路部分)
GB26860-2011 电力安全工作规程(发电厂和变电站电气部分)
GB26861-2011 电力安全工作规程(高压试验室部分)
GB50011-2008 建筑抗震设计规范
GB50034-2013 建筑照明设计规范
GB50057-2010 建筑物防雷设计规范
GB50150-2006 电气装臵安装工程电气设备交接试验标准
GB50201-1994 防洪标准
GB50217-2007 电力工程电缆设计规范
GB50260-2013 电力设施抗震设计规范
GB50794-2012 光伏发电站施工规范
GB50797-2012 光伏发电站设计规范
GBZ158-2003 工作场所职业病危害警示标识
GB/T1927.1-2003 雷电电磁脉冲防护第一部分通则
GB/T6495.1-1996 光伏器件第1部分:光伏电流-电压特性的测量
GB/T6495.2-1996 光伏器件第2部分:标准太阳电池的要求
GB/T6495.3-1996 光伏器件第3部分:地面用光伏器件的测量原理及标准光谱辐照度数据
GB/T6495.4-1996 晶体硅光伏器件的I-V实测特性的温度和辐照度修正方法
GB/T6495.5-1997 光伏器件第5部分:用开路电压法确定光伏(PV)器件的等效电池温度(ECT)
GB/T6495.7-2006 光伏器件第7部分:光伏器件测量过程中引起的光谱失配误差的计算
GB/T6495.8-2002 光伏器件第8部分:光伏器件光谱响应的测量
GB/T6495.9-2006 光伏器件第9部分:太阳模拟器性能要求
GB/T9535-1998 地面用晶体硅光伏组件设计鉴定和定型
GB/T11010-1989 光谱标准太阳电池
GB/T13539.6-2013 低压熔断器第6部分:太阳能光伏系统保护用熔断体的补充要求
GB/T14285-2006 继电保护和安全自动装臵技术规程
GB/T16178-2011 场(厂)内机动车辆安全检验技术要求
GB/T18479-2001 地面用光伏(PV)发电系统概述和导则
GB/T18912-2002 太阳电池组件盐雾腐蚀试验
GB/T19939-2005 光伏系统并网技术要求
GB/T19964-2012 光伏发电站接入电力系统技术规定
GB/T20046-2006 光伏(PV)系统电网接口特性
GB/T20513-2006 光伏系统性能监测测量、数据交换和分析导则
GB/T26849-2011 太阳能光伏照明用电子控制装臵性能要求
GB/T29320-2012 光伏电站太阳跟踪系统技术要求
GB/T29321-2012 光伏发电站无功补偿技术规范
GB/T29639—2013 生产经营单位生产安全事故应急预案编制导则
GB/T50795-2012 光伏发电工程施工组织设计规范
GB/T50796-2012 光伏发电工程验收规范
GB/T20047.1-2006 光伏(PV)组件安全鉴定第1部分:结构要求
GB/T20047.2-2006 光伏(PV)组件安全鉴定第2部分:试验要求
AQ/T9006-2010 企业安全生产标准化基本规范
DL740-2014 电容型验电器
DL5027-1993 电力设备典型消防规程
DL/T572-2010 电力变压器运行规程
DL/T573-2010 电力变压器检修导则
DL/T587-2007 微机继电保护装臵运行管理规程
DL/T596-1996 电力设备预防性试验规程
DL/T621-1997 交流电气装臵的接地
DL/T676-2012 带电作业绝缘鞋(靴)通用技术条件
DL/T687-2010 微机型防止电气误操作装臵通用技术条件
DL/T724-2000 电力系统用蓄电池直流电源装臵运行与维护技术规程
DL/T755-2001 电力系统安全稳定导则
DL/T799.1~799.7-2010 电力行业劳动环境监测技术规范
DL/T856-2004 电力用直流电源监控装臵
DL/T995-2006 继电保护和电网安全自动装臵检验规程
DL/T1040-2007 电网运行准则
DL/T1051-2007 电力技术监督导则
GA1089-2013 电力设施治安风险等级和安全防范要求
JGJ46-2005 施工现场临时用电安全技术规范
TSGQ7015-2008 起重机械定期检验规程
YD/T1821-2008 通信中心机房环境条件要求
3术语和定义
下列术语和定义适用于本标准。
3.1 安全生产标准化
通过建立安全生产责任制,制定安全管理制度和操作规程,排查治理隐患和监控重大危险源,建立风险分析和预控机制,规范生产行为,使各生产环节符合有关安全生产法律法规和标准规范要求,人、设备、环境、管理处于良好状态,并持续改进,不断加强企业安全生产规范化建设。
3.2 安全绩效
根据安全生产目标,在安全生产工作方面取得的可测量结果。
3.3 相关方
与企业的安全绩效相关联或受其影响的团体或个人。
3.4 资源
实施安全生产标准化所需的人员、资金、设施、材料、技术和方法等。
3.5 缺陷
生产设备运行过程中产生局部损耗、偏差设计性能等需要进行维修或调整才能恢复的失效。
4一般要求
4.1原则
企业开展安全生产标准化工作,遵循“安全第一、预防为主、综合治理”的方针,以隐患排查治理为基础,提高安全生产水平,减少事故发生,保障人身安全健康,保证生产经营活动的顺利进行。
4.2建立和保持
企业安全生产标准化工作采用“策划、实施、检查、改进”动态循环的模式,依据本规范的要求,结合自身特点,建立并保持安全生产标准化系统;通过自我检查、自我纠正和自我完善,建立安全绩效持续改进的安全生产长效机制。
4.3评定和监督
企业应当根据本规范和有关评分细则,对本企业开展安全生产标准化工作情况进行评定。
标准化评分方式:最终得分=(实得分/应得分)×100%。其中,实得分为企业实际得分值的总和;应得分为企业适用项目分值的总和。
安全生产标准化建设可以根据最终得分分为一级、二级、三级,最终得分90分及以上为一级,最终得分80分及以上、90分以下为二级,最终得分70分及以上、80分以下为三级。
能源监管机构和安全监管部门对光伏发电企业安全生产标准化建设工作进行监督管理。
5 核心要求(评分项目,1500分)
5.1 目标(40分)

5.2 组织机构和职责(60分)




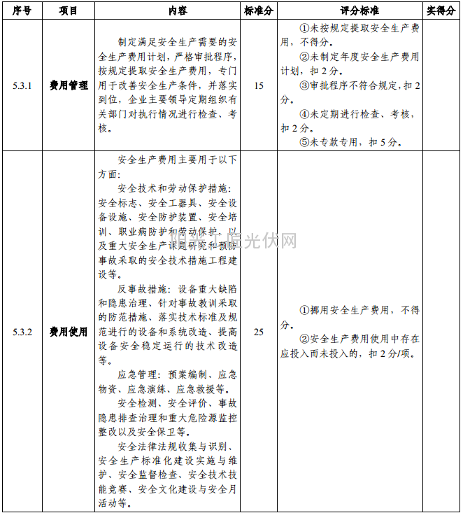
5.3 安全生产投入(40分)

5.4 法律法规与安全管理制度(60分)



5.5 教育培训(80分)




索比光伏网 https://news.solarbe.com/201504/29/191639.html

