有关单位和社会各界人士可以在2015年4月30日前,登陆国家发展改革委门户网站(http://www.ndrc.gov.cn)首页“意见征求“专栏,进入《电力建设工程施工安全监督管理办法》公开征求意见”栏目,提出意见建议。
感谢您的参与和支持!
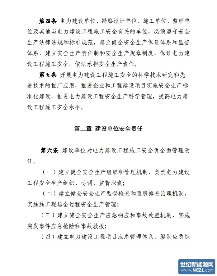
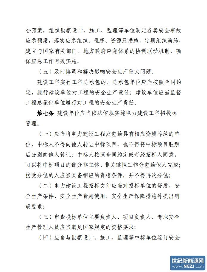
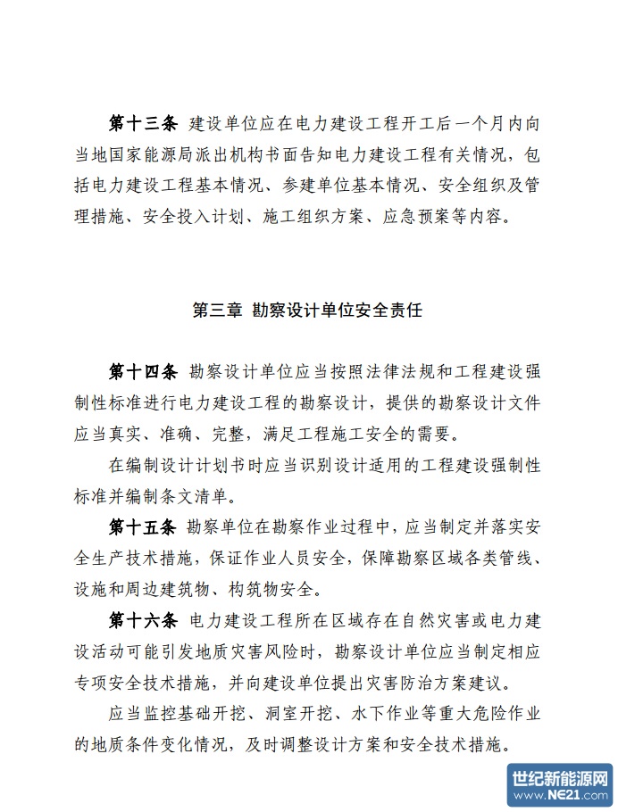
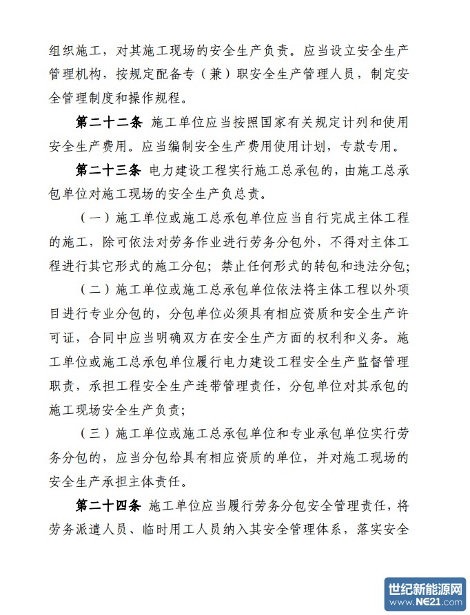
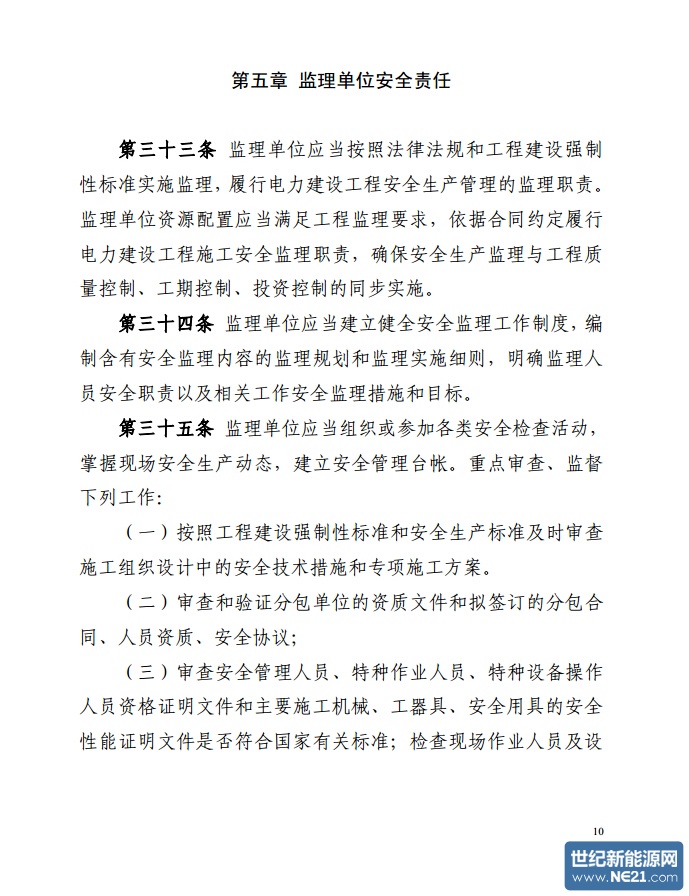
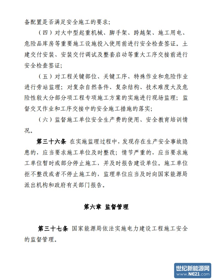
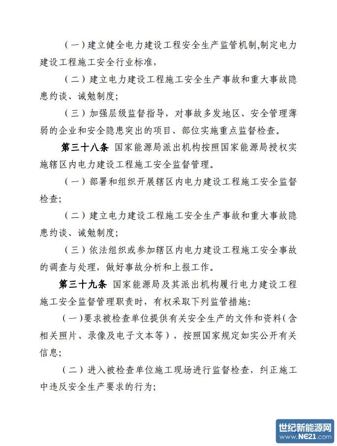
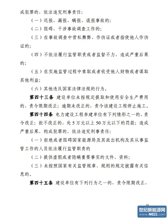
附件:《电力建设工程施工安全监督管理办法》
邮箱:sungx@ndrc.gov.cn
国家发展改革委
2015年4月24日


















索比光伏网 https://news.solarbe.com/201504/24/191849.html


















本站标注来源为“索比光伏网”、“碳索光伏"、"索比咨询”的内容,均属www.solarbe.com合法享有版权或已获授权的内容。未经书面许可,任何单位或个人不得以转载、复制、传播等方式使用。
经授权使用者,请严格在授权范围内使用,并在显著位置标注来源,未经允许不得修改内容。违规者将依据《著作权法》追究法律责任,本站保留进一步追偿权利。谢谢支持与配合!
近期,我司发现市场上存在未经我司授权的第三方通过非正规渠道销售标注我司品牌的太阳能组件及相关产品。我司从未授权任何第三方通过电商平台、线下门店或其他非官方渠道销售我司产品。非我司授权渠道销售的产品极可能存在冒用商标、翻新伪造等风险,严重侵犯我司及官方授权合作伙伴的合法权益。据我司质量保证政策,从非我司授权渠道购买的产品无法享受我司提供的标准质保、技术支持及售后维修服务。
2月24日,浙江省发改委发布关于电价政策社会风险评估的采购公告。本次采购预算为9.9万元,项目要求对浙江省发改委拟出台的分时电价政策开展全面、系统的社会风险评估,精准识别政策实施前、后可能存在的各类潜在风险,科学分析风险发生的可能性、影响范围及危害程度,划分风险等级,提出风险防范、化解措施及应急处置预案,形成社会风险评估报告,为我委以及有关单位评估重大决策实施风险提供充分、科学的依据。
近日,国务院办公厅印发《关于完善全国统一电力市场体系的实施意见》。国家发展改革委负责同志就《意见》接受了记者访谈。2021年,中央全面深化改革委员会审议通过《关于加快建设全国统一电力市场体系的指导意见》,2024年,党的二十届三中全会进一步强调要建设全国统一电力市场。《意见》站在新的历史起点上,围绕新形势新情况新要求,对未来5—10年完善全国统一电力市场体系的重点任务进行了安排部署。
市应急管理部门要依法组织生产安全事故调查和应急救援。事故隐患整改完成后光伏项目方可继续施工。
1月5日,*ST天龙发布关于公司股票可能被终止上市的风险提示公告。若公司2025年年度报告出现上述情形之一的,公司股票将被终止上市。
2025年11月,全国新增建档立卡新能源发电项目共5041个,其中风电项目26个,光伏发电项目5011个,生物质发电项目4个。附件:2025年11月全国新增建档立卡新能源发电项目国家能源局2025年12月30日
关于2025年10月全国新增建档立卡新能源发电项目情况的公告2025年10月,全国新增建档立卡新能源发电项目共5358个,其中风电项目18个,光伏发电项目5336个,生物质发电项目4个。
11月18日,2025第八届中国国际光伏与储能产业大会在成都隆重举行。期间,中国能源研究会常务理事、国家应对气候变化战略研究和国际合作中心原主任李俊峰作为发布人,正式发布《“破除内卷式竞争筑牢全球能源安全基石”的成都宣言》。
2025年9月,全国新增建档立卡新能源发电项目共7218个,其中风电项目32个,光伏发电项目7184个,生物质发电项目2个。2025年9月全国新增建档立卡新能源发电项目情况附件:2025年9月全国新增建档立卡新能源发电项目国家能源局2025年10月24日
电力企业集团总部要加强安全生产标准化建设工作的组织领导,强化监督检查,重点检查自主评审程序规范性、内容完整性、结果真实性等。每年2月底前,全国电力安委会各企业成员单位将上一年度的电力安全生产标准化年度评估总结报告报送国家能源局。
现印发给你们,请遵照执行。国家发展改革委国家能源局2025年9月9日



