
各省(区、市)发展改革委(能源局)、新疆生产建设兵团发展改革委,水电水利规划设计总院、电力规划设计总院、国家可再生能源中心、中科院电工所、鉴衡认证中心、中国质量认证中心、光伏产业协会、循环经济协会,有关研究机构:
太阳能资源丰富,分布广泛,利用前景广阔,积极扩大太阳能利用,对于稳增长、调结构、惠民生具有重要的现实作用,对于保障国家能源安全、优化能源结构、改善大气环境具有重要的战略意义。根据国家能源局“十三五”能源规划工作方案,为统筹做好全国太阳能发展“十三五”规划编制工作,现将有关事项通知如下:
一、总体要求
太阳能“十三五”发展规划是“十三五”时期推动太阳能产业可持续发展的基本依据,对于扩大太阳能利用市场、推动技术进步和促进产业协调健康发展具有重要意义。太阳能“十三五”发展规划要体现以下要求:
(一)要贯彻中央财经领导小组第六次会议和新一届国家能源委员会首次会议精神以及《能源发展战略行动计划(2014-2020)》的方针,加快推进能源生产和消费革命,建设多轮驱动的能源供应体系,统筹谋划“十三五”太阳能发展。
(二)要贯彻转变职能、简政放权精神,适应体制改革和太阳能发展的新形势新要求,根据太阳能利用的集中式与分布式不同特点进行谋划布局,按照发挥市场配置资源决定性作用和更好发挥政府作用的原则,科学制定发展目标、建设布局、产业体系建设,建立与太阳能发展相适应的体制机制和政策体系。
(三)要结合新型城镇化建设,充分发挥太阳能在新城镇建设和旧城镇升级改造中的作用,继续推进分布式光伏示范区、新能源城市、绿色能源县等示范区建设活动,提高太阳能等可再生能源在城市(镇)能源消费中的比例。
(四)要充分发挥发展规划对技术进步的作用。依托重点基地、重点项目和重点工程,协调推动太阳能利用和产业发展。积极促进太阳能利用提高效率,降低成本,发挥好市场对技术进步的引导作用。
(五)要做到经济效益与社会效益相统一。发挥好太阳能利用方式多、覆盖地域广等特点,将太阳能利用与生态建设、城市建设、扶贫发展、农业经济、污染治理相结合,创新太阳能利用与生态文明建设的新方式,使太阳能利用取得尽可能大的经济效益和社会效益。
(六)要创新发展机制实现发展模式新突破。结合扩大太阳能利用,探索推动分布式能源利用的新机制。在投资经营方式和能源生产供应方式方面实现突破,建立分布式光伏发电、太阳能热利用、地热能、储能以及天然气分布式利用相结合的新型能源体系,开创能源利用的新模式。
二、主要任务
(一)开展省级太阳能发展“十三五”规划研究
各省(区、市)能源主管部门要加强本地区太阳能利用相关资源、发展需求、发展条件等相关规划研究工作,研究提出“十三五”时期本地区太阳能利用的重点任务和重大项目等需要纳入全国太阳能发展规划的重点内容,形成本地区太阳能发展“十三五”规划建议稿。各地区可根据本地实际情况确定太阳能利用的主要类型,重点包括太阳能光伏发电和太阳能热利用,具备太阳能热发电工程建设条件的地区,还应包括太阳能热发电的内容。规划建议稿应包括资源条件、发展现状、面临形势、发展目标、重点任务和重大工程等内容。规划期为2016-2020年,发展目标展望到2030年。
1、光伏发电规划研究内容包括:对光伏电站应提出建设布局,具备条件地区可提出50万千瓦以上的光伏电站基地。对分布式光伏发电,应结合新能源城市、绿色能源示范县、分布式光伏发电示范区提出重点应用城镇、工业园区及其应用规模,可根据需要提出新能源微电网以及光伏扶贫等专门项目,结合农村建设提出推广方式及规模。
2、太阳能热发电规划研究内容包括:太阳能热发电重点区域及规模、重点项目选址及建设条件、技术路线和技术经济性研究等。
3、太阳能热利用规划研究内容包括:太阳能热利用目标、重点地区、发展模式、城镇和农村建筑应用推广方式和措施等。
(二)开展太阳能发展专题研究
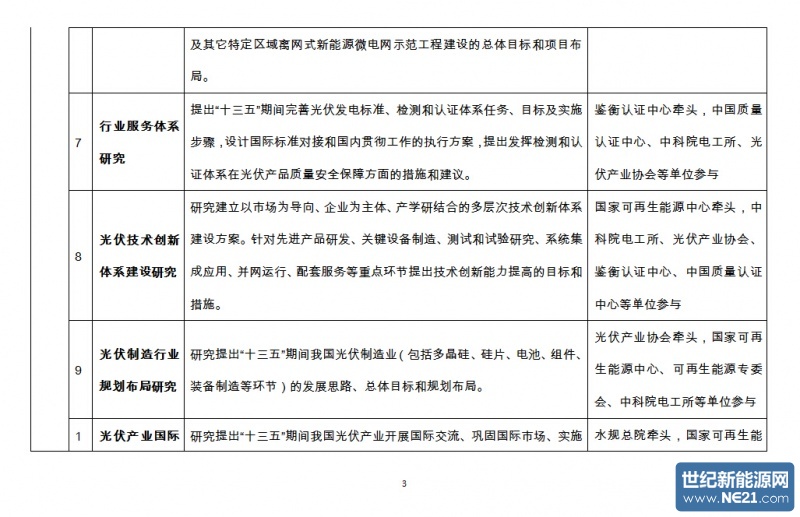
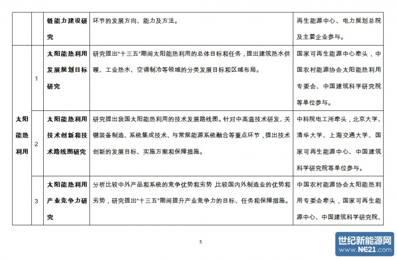
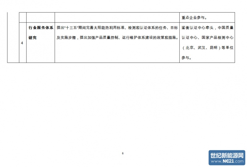
有关研究机构及协会按照任务分工和根据规划编制需要,开展太阳能发展“十三五”规划专题研究,为总体规划编制提供科学依据。具体研究课题、研究内容及承担单位见附件。
三、进度安排
(一)2015年3月底前完成规划建议稿。各省(区、市)能源主管部门在已有规划研究工作基础上,做好本地区太阳能发展“十三五”规划建议稿起草工作;各研究机构和行业协会在已有课题研究基础上,形成相关课题研究成果。各省(区、市)能源主管部门和有关研究单位于2015年3月底前将各地区规划建议稿和相关课题研究成果报国家能源局新能源司。
(二)2015年5月底前形成全国太阳能发展“十三五”规划初稿。国家能源局新能源司在各地区、各研究机构和行业协会规划建议稿及相关课题研究成果基础上组织编制全国太阳能发展“十三五”规划初稿,在征求电网企业、研究机构和行业协会及有关专家的意见,并与国家相关规划进行衔接后,于2015年5月底前印发全国太阳能发展“十三五”规划初稿,向各省(区、市)能源主管部门征求意见。
(三)2015年8月底前形成规划送审稿。各省(区、市)能源主管部门根据全国太阳能发展“十三五”规划初稿,对相关内容提出建议,于2015年6月底前将意见反馈国家能源局。国家能源局根据各地建议继续完善规划初稿,8月底前形成规划送审稿,按程序批准后印发实施。
(四)各地区完成本省(区、市)太阳能发展“十三五”规划。在全国太阳能发展“十三五”规划印发2个月内,各省(区、市)能源主管部门修改完善本地区太阳能发展“十三五”规划,并将拟发布的规划报国家能源局备案。
四、工作要求
各单位在开展规划研究及各项课题研究工作过程中,要按照定性与定量结合,重点定量化的原则科学编制规划,充分利用咨询机构等社会力量,认真听取专家和企业等各方意见建议,统筹协调本规划与能源总体规划、能源专项规划以及其他相关规划的衔接,确保规划科学合理并具备可实施性。
请各单位按有关要求抓紧开展太阳能发展“十三五”规划研究编制工作。国家能源局将根据进度安排,适时召开相关专题会议协调推进相关工作。
联系人:邢翼腾 010-68555840 010-68555050(传真)
邮 箱: xingyiteng@126.com
附件:全国太阳能发展“十三五”规划研究专题
国家能源局综合司
2014年12月16日






索比光伏网 https://news.solarbe.com/201412/23/203092.html

