索比光伏网讯:12日,中国水电水利设计研究总院发布报告称,截至第一季度,我国大部分地区未有新增备案分布式项目。其中山东、浙江等分布式光伏发电发展大省,推进速度也很不理想。
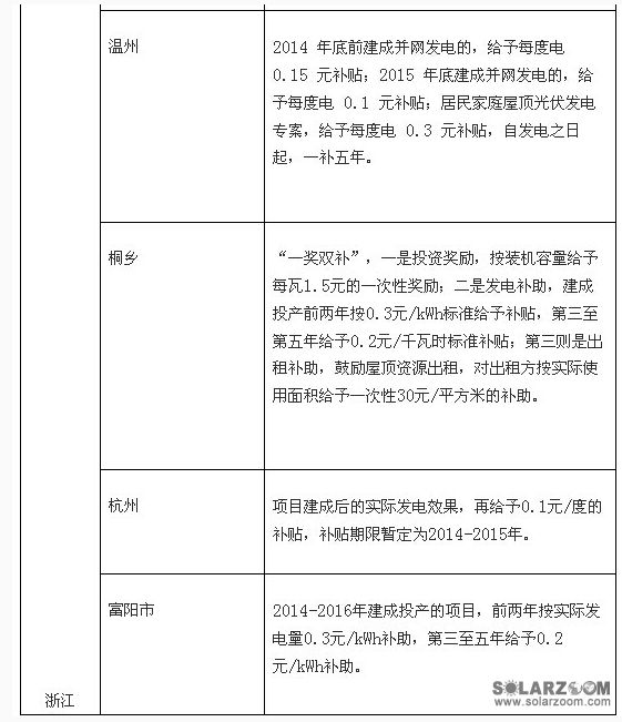
面对8GW的分布式发展目标,上海、安徽、江西近日分别出台了扶持分布式光伏有序开展的政策文件。这也是继浙江、山东等之后,对分布式光伏再抛出政策“橄榄枝”。各地扶持政策涵盖了并网、补贴等多个方面进行扶持。记者将从补贴这一角度,为大家梳理北京、河北、山东、上海、河南、江西、江苏、安徽、浙江9个省份的政策。
在分布式光伏发电成本高、商业模式不明晰的局势下,补贴能够刺激产业迅速发展。经过梳理,可以看出,大部分地方政府以度电补贴为主,仅河南、安徽合肥、浙江桐乡提出对光伏电站进行投资补贴。其实,在经过“金太阳”工程之后,投资补贴弊端也显现出来。去年7月财政部也出台了《分布式光伏发电实行按照电量补贴政策等有关通知》。

索比光伏网 https://news.solarbe.com/201405/19/217925.html

