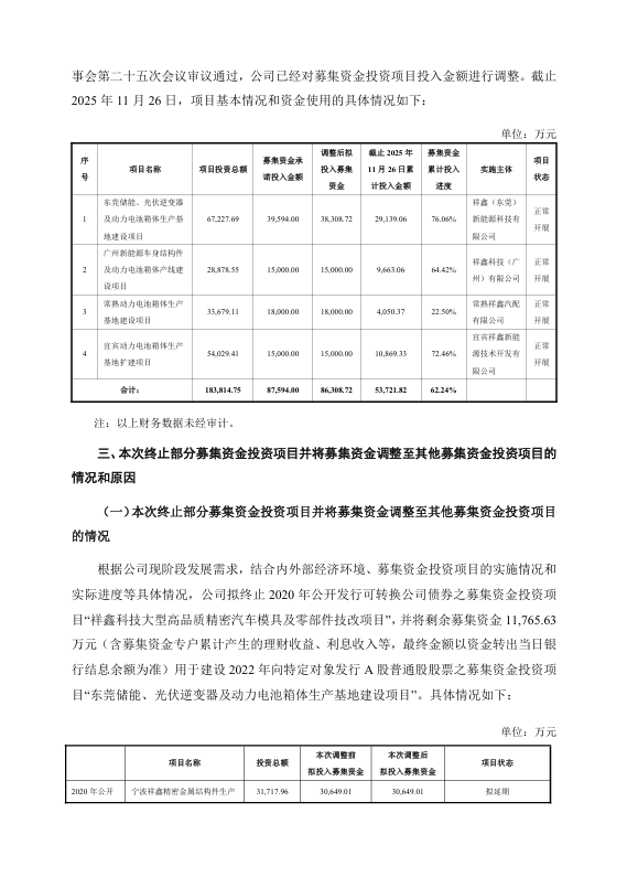
近日,祥鑫科技(002965.SZ)发布公告,宣布终止“大型高品质精密汽车模具及零部件技改项目”,并将剩余1.18亿元募集资金划转至“东莞储能、光伏逆变器及动力电池箱体生产基地建设项目”。

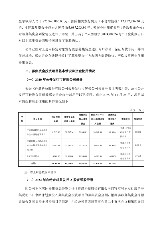
公告显示,拟终止的汽车模具技改项目源于2020年6.47亿元募资,原计划投资2.22亿元,截至2025年11月26日仅完成46.96%的投入进度。而承接资金的储能基地项目源自2022年8.76亿元募资,原计划投资3.83亿元,目前投入进度已达76.06%,调整后总投资额将提升至5亿元。公司表示,调整旨在优化资源配置,提高募集资金使用效率。
2024年祥鑫科技新能源汽车相关业务营收仅增长3.77%,毛利率同比下滑6个百分点;而储能业务营收同比激增123.03%,毛利率提升1.01%。2025年上半年这一趋势延续,储能业务营收同比增长9.40%,毛利率再增3.55%,成为对冲业绩下滑的关键力量。
值得注意的是,公司同日还披露宁波精密金属结构件基地项目延期至2026年底,原因为宏观经济波动及行业需求变化。两项调整均需提交股东大会审议,保荐机构国金证券已出具核查意见。截至12月9日午间,公司股价报37.93元,微涨0.34%,总市值100.66亿元。








索比光伏网 https://news.solarbe.com/202512/09/50014229.html

