12月5日,贵州省发改委、贵州省能源局下发《贵州省增量新能源项目可持续发展机制竞价实施细则(试行)》《贵州省新能源可持续发展价格结算机制实施细则(试行)》,文件提出:
一、存量项目
1、存量项目认定
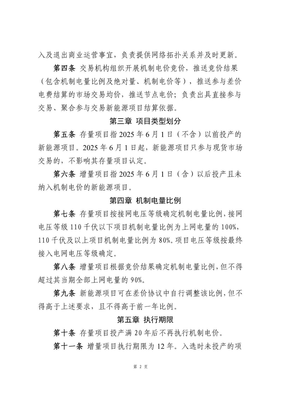
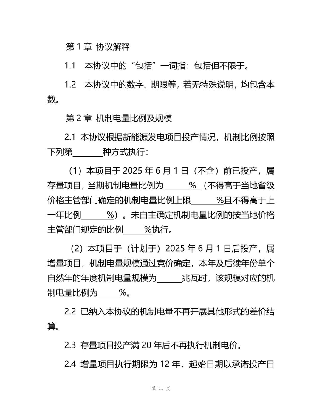
存量项目指2025年6月1日(不含)以前投产的新能源项目。2025年6月1日起,新能源项目只参与现货市场交易的,不影响其存量项目认定。
2、机制电量规模
接网电压等级110千伏以下项目:机制电量比例为上网电量的100%,
110千伏及以上项目:机制电量比例为上网电量的80%,其可在此范围内自主确定执行机制的电量比例,次年纳入机制电量比例不得高于上一年水平。
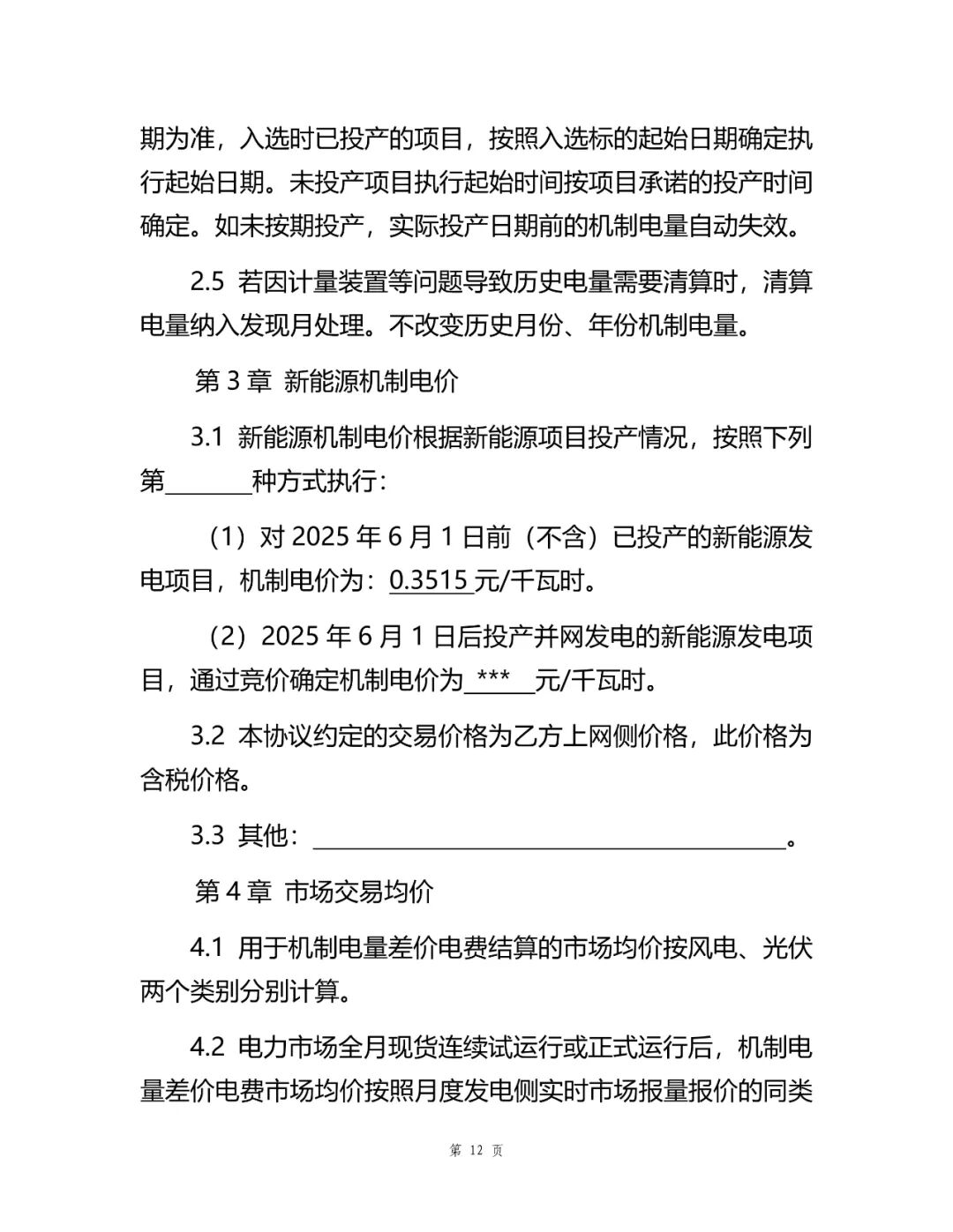
3、机制电价:执行我省燃煤发电基准价0.3515元/千瓦时。
4、执行期限:项目投产满20年后,不再执行机制电价。
二、增量项目
1、项目范围
2025年6月1日(含)以后投产且未纳入机制电价的新能源增量项目。
2、机制电量比例与执行期
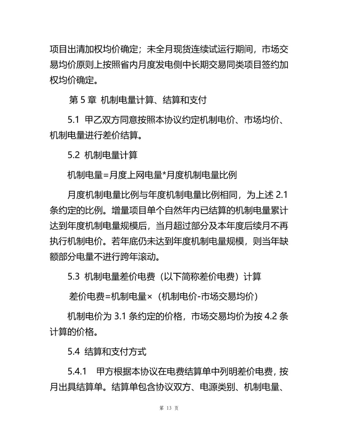
增量项目根据竞价结果确定机制电量比例,但不得超过其当期全部上网电量的 90%。执行期限为12年。
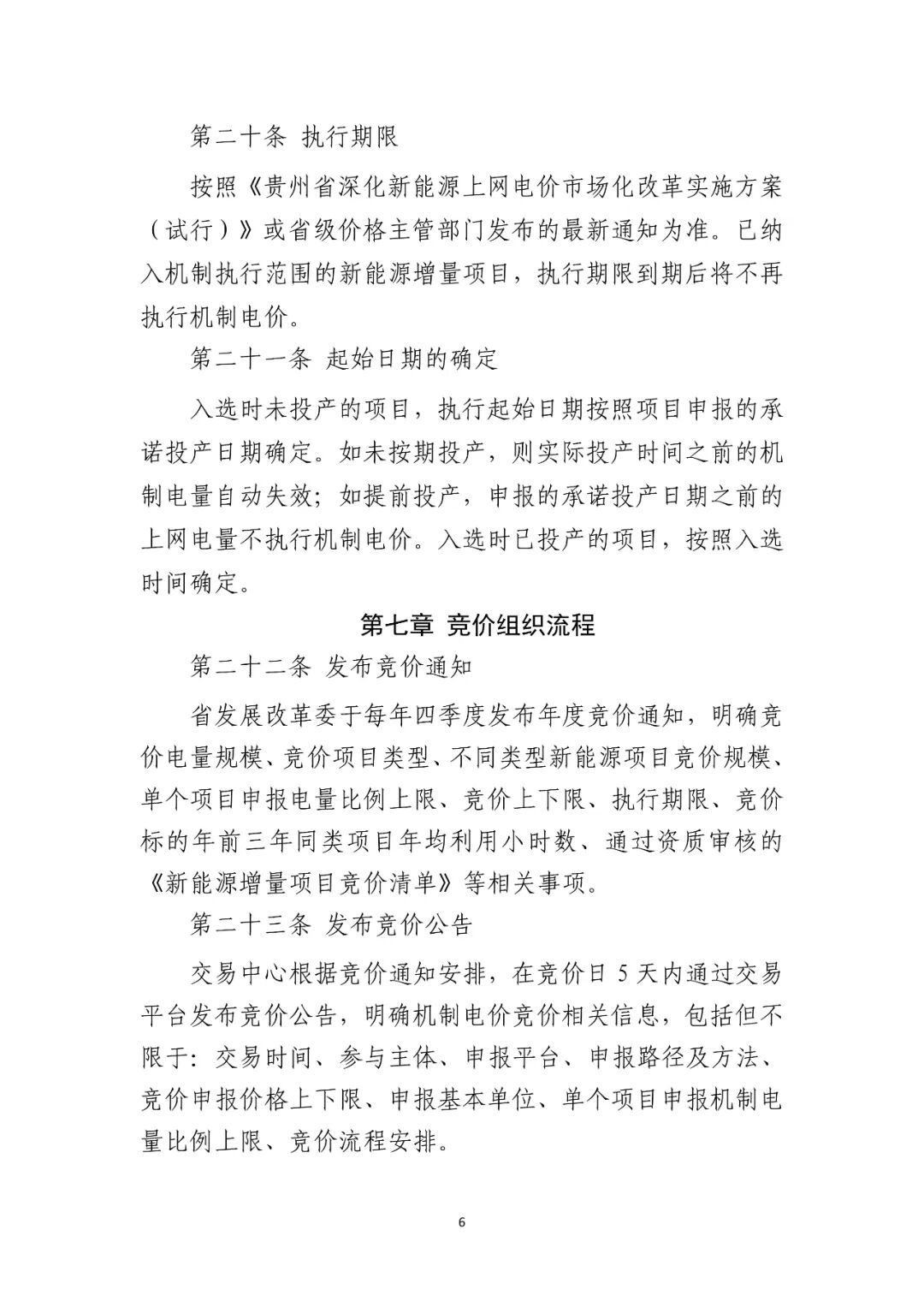
竞价周期内已成交的中长期交易电量、绿电电量,相应调减竞价申报比例上限。
申报上限=(发电能力-中长期电量)*申报比例。
新能源发电项目调试运行期上网电量,不纳入机制电量,由电网企业收购,纳入代理购电电量来源,按照同类型项目当月代理购电市场化采购实时均价结算。
3、电价结算
现货市场运行期间,作为价格接受者的新能源项目,
具备分时计量条件的,采用所在节点分时电价开展结算;
不具备分时计量条件的,按照不同电源类型(风电、光伏)典型曲线拟合形成分时电量,采用所在节点分时电价开展结算。拟合规则按照电量数据拟合相关规定执行。
4、就近消纳项目的上网电量不纳入机制电量
就近消纳项目的上网电量不纳入新能源可持续发展价格结算机制;选择全部自发自用模式的分布式光伏项目,不纳入机制电价竞价主体范围。自发自用余电上网的分布式光伏纳入机制电价竞价主体范围。
5、申报充足率
申报充足率=∑该类型参与出清竞价主体申报机制电量/该类型机制电量总规模。竞价申报充足率不低于110%,并根据新能源发展状况,适时优化调整申报充足率。
原文如下:

各市(州)发展改革委、能源局,贵州电网有限责任公司、贵州电力交易中心有限责任公司、有关经营主体:
为贯彻落实《国家发展改革委 国家能源局关于深化新能源上网电价市场化改革促进新能源高质量发展的通知》(发改价格〔2025〕136号)和《贵州省深化新能源上网电价市场化改革实施方案(试行)》(黔发改价格〔2025〕659号),确保方案落地实施,省发展改革委会同省能源局研究制定了《贵州省增量新能源项目可持续发展机制竞价实施细则(试行)》《贵州省新能源可持续发展价格结算机制实施细则(试行)》,现予以印发,请遵照执行。
执行过程中出现的情况和问题,请及时向省发展改革委、省能源局报告。
附件:1.贵州省增量新能源项目可持续发展机制竞价实施细则(试行).pdf
2.贵州省新能源可持续发展价格结算机制实施细则(试行).pdf
贵州省发展和改革委员会 贵州省能源局
2025年12月5日



































索比光伏网 https://news.solarbe.com/202512/08/50014105.html

