宽禁带钙钛矿太阳能电池是叠层太阳能电池的关键组成部分。理解混合卤素宽禁带钙钛矿的结晶机制有助于实现高性能光伏器件。
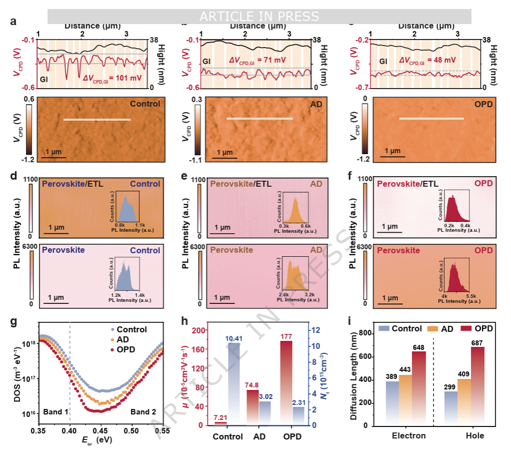
本研究南开大学何庭伟等人揭示了卤素异步插入伴随随机晶面和晶向的问题,限制了载流子的有效提取。通过密度泛函理论计算指导,我们利用邻苯二胺构建了π-共轭分子壁结构。该分子壁位于晶界处,通过邻二胺基团诱导模板化钙钛矿结晶,实现了[PbBr6]4-和[PbI6]4-的同步卤素插入。经过邻苯二胺处理的钙钛矿薄膜表现出优选的(100)晶面和高度垂直的晶体取向。得益于改善的载流子提取性能,所得宽禁带钙钛矿太阳能电池(带隙1.69 eV)实现了24.13%的光电转换效率(认证效率23.43%),是目前宽禁带钙钛矿电池中最高效率之一。
同时,提升的钙钛矿晶体质量也显著增强了器件的操作稳定性。
研究亮点:
- 揭示关键机制:通过原位表征与理论计算,首次阐明混合卤素钙钛矿中卤素异步插入是导致晶面随机、载流子提取困难的根本原因。
- 创新分子工程策略:设计并利用邻苯二胺构建π-共轭分子壁,其暴露的邻二胺基团可同步锚定溴与碘离子,实现模板化结晶,获得高度有序的(100)晶面与垂直取向。
- 实现高效率与高稳定性:优化后的宽禁带钙钛矿电池效率达到24.13%(认证23.43%),并在连续光照最大功率点跟踪测试800小时后,仍能保持90%以上的初始效率。





Song, Z., Meng, N., Tian, Y. et al. Halide insertion regulation for efficient and stable wide-bandgap perovskite photovoltaics. Nat Commun (2025).
https://doi.org/10.1038/s41467-025-66970-8
索比光伏网 https://news.solarbe.com/202512/03/50013830.html

