11月20日,山西发改委印发《关于2025年增量新能源项目机制电价竞价工作有关事项的通知》。
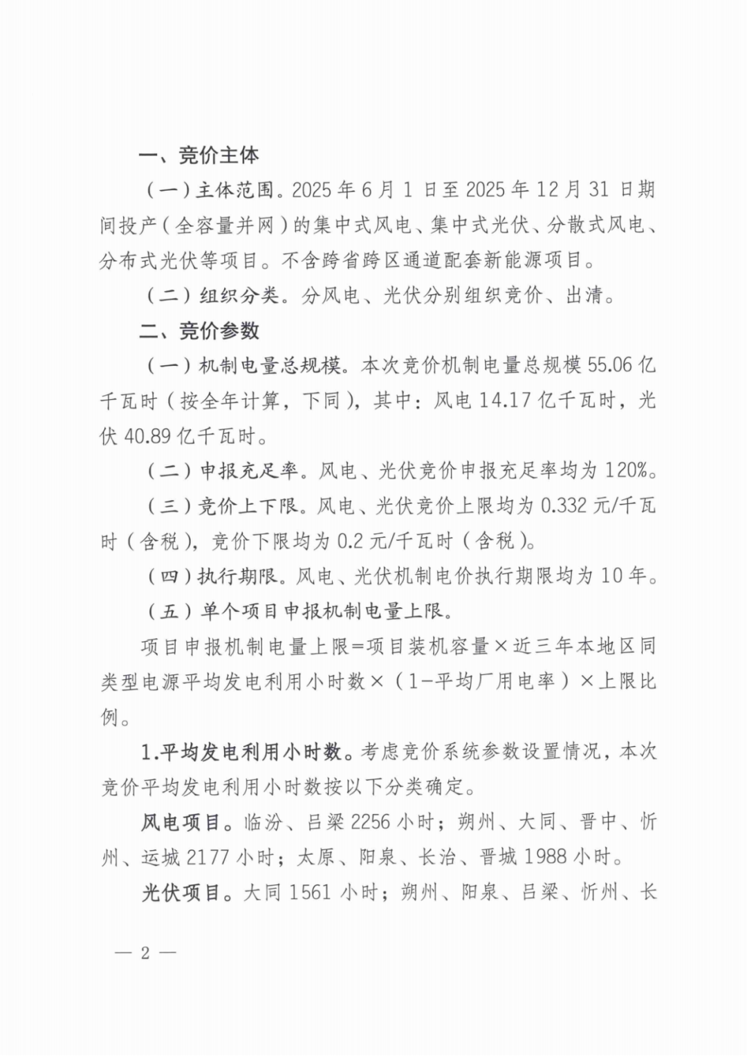
本次竞价主体范围为2025年6月1日至2025年12月31日期间投产(全容量并网)的集中式风电、集中式光伏、分散式风电、分布式光伏等项目。不含跨省跨区通道配套新能源项目。
机制电量总规模:55.06亿千瓦时(按全年计算,下同),其中:风电14.17亿千瓦时,光伏40.89亿千瓦时。
申报充足率:风电、光伏竞价申报充足率均为120%。
竞价上下限:风电、光伏竞价上限均为0.332元/千瓦时(含税),竞价下限均为0.2元/千瓦时(含税)。
执行期限:风电、光伏机制电价执行期限均为10年。
上限比例:风电、光伏均为80%。
风电项目利用小时数:临汾、吕梁2256小时;朔州、大同、晋中、忻州、运城2177小时;太原、阳泉、长治、晋城1988小时。
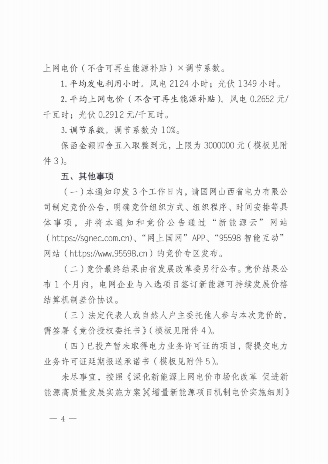
光伏项目利用小时数:大同1561小时;朔州、阳泉、吕梁、忻州、长治、运城1423小时;太原、晋中、临汾、晋城1283小时。
文件如下:













索比光伏网 https://news.solarbe.com/202511/20/50013050.html

