
论文概览
钙钛矿异质结的精准构筑对提升太阳能电池的效率和稳定性至关重要。传统方法难以在纳米尺度上控制界面相的纯度与覆盖度,导致非辐射复合严重。中南大学李博、香港城市大学朱宗龙团队联合帝国理工学院等多家单位,创新性地提出一种“软-软”相互作用引导的异质结构建策略:在有机阳离子溶液中引入二甲基硫醚(DMS) 作为软路易斯碱添加剂。DMS与钙钛矿表面的软酸Pb2+发生强相互作用,显著延缓了低维相的形成动力学,促进了高质量、覆盖均匀的异质结生长。基于该策略的钙钛矿太阳能电池实现了26.70%的冠军效率(认证效率26.48%),并在连续光照2000小时后仍保持94%以上的初始效率。该策略在多种钙钛矿组分与配体体系中均表现出良好的普适性,为高效、可重复制备的钙钛矿电池提供了新思路。该文章以"Nanoscale soft interaction-engineered perovskite heterojunctions for highly efficient and reproducible solar cells"为题发表于Nature Communications。
技术亮点
软-软相互作用调控:DMS作为高给体数、低介电常数的软碱,与Pb²⁺形成动态配位,延缓相变动力学。异质结质量提升:DMS调控下形成以n=2为主的主导相,界面覆盖更均匀,缺陷态密度显著降低。载流子寿命延长:TRPL显示DMS调制样品的载流子寿命提升至1896 ns,远超未处理样品。能级结构优化:UPS证实DMS调控后功函数下降,能带对齐更优,促进电子提取。
深度解析

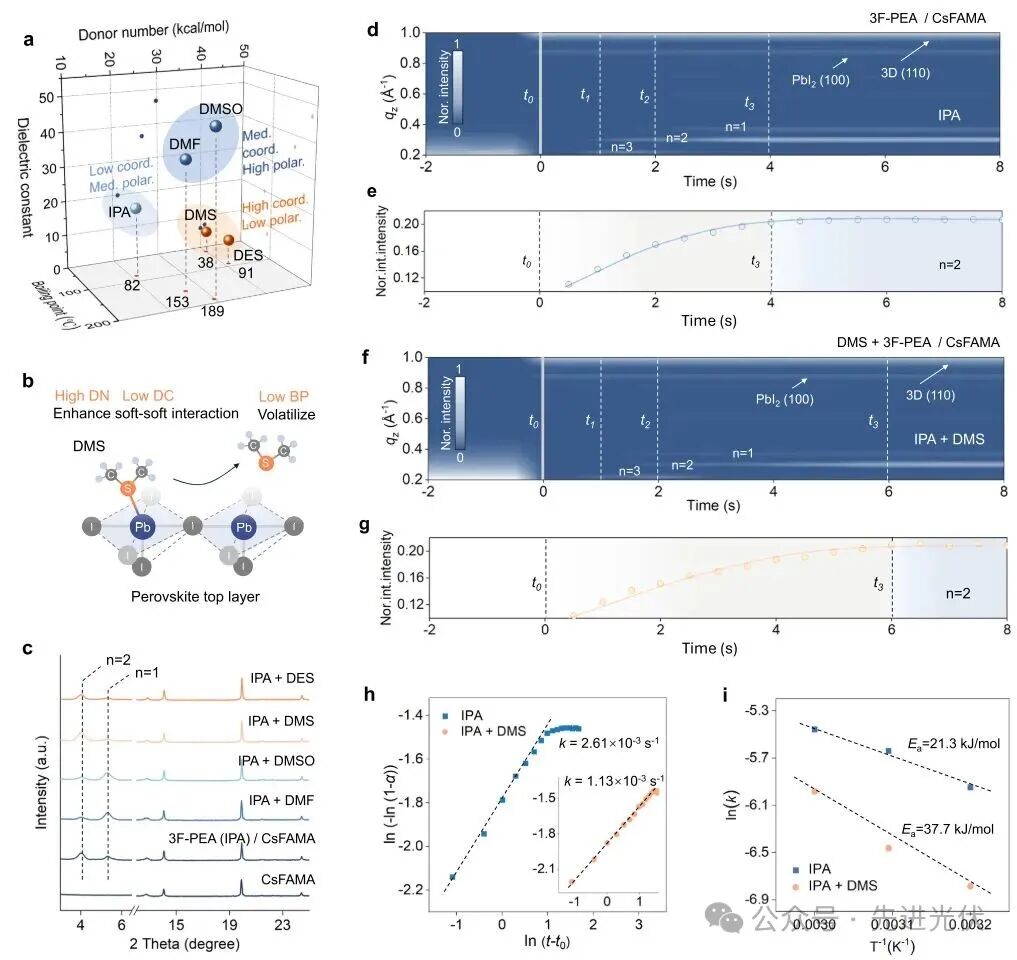
图1系统展示了基于软-软相互作用调控钙钛矿异质结构建的机理与过程。其中图a比较了不同溶剂的供体数、介电常数和沸点等关键物理化学参数,突显出DMS和DES具有高配位能力和低极性的独特优势;图b则以示意图形式描绘了DMS作为软路易斯碱与钙钛矿表层软酸Pb²⁺之间的特异性相互作用,该相互作用遵循硬软酸碱理论,能有效调控界面反应动力学;图c的XRD图谱进一步证实,相较于其他添加剂,DMS调制后的异质结薄膜更倾向于形成主导的n=2相低维钙钛矿,避免了n=1相过多导致的电荷传输恶化,显示出DMS在引导高纯度相形成方面的显著效果。d至i子图通过时间分辨GIWAXS等技术深入揭示了DMS对异质结形成动力学的调控机制;图d和f分别对比了有无DMS时异质结形成的动态散射谱,图e和g则对应展示了n=2相归一化积分强度的时间演化曲线,清晰表明DMS的引入显著延缓了维度缩减过程的反应速率,使得n=3相能够更稳定地存在并逐步转化为n=2和n=1相;图h的Avrami-Erofeev模型分析拟合出的反应速率常数进一步证实DMS处理体系的成核生长过程更慢,而图i由Arrhenius公式计算得到的活化能显示DMS使反应活化能从21.3 kJ/mol提升至37.7 kJ/mol,从能量角度阐明DMS通过增强反应能垒实现了对结晶动力学的精细控制,从而有利于形成更均匀、缺陷更少的界面结构。

图2通过AFM和KPFM在纳米尺度上分析了异质结的形貌和电子均匀性;图a-c的AFM图像显示,未经处理的3F-PEA/CsFAMA异质结表面存在明显的纳米级形态不均匀性和突起,而DMS调制后的薄膜则呈现出更光滑连续的表面形貌,高度波动显著减小;图d-f的KPFM mapping结果与之对应,原始钙钛矿薄膜及未调制异质结均表现出较大的表面电势起伏和“斑块状”分布,暗示局部能级不匹配,而DMS处理后的异质结则展现出更窄的接触电势差统计分布和相邻区域间一致的电势值,表明软-软相互作用诱导形成了电子结构更均匀的界面层,有效降低了界面处的能量无序性。

图3聚焦于载流子动力学行为的分析,图a-c通过在560 nm波长处的PL mapping直观展示了对应n=2相低维层的发光均匀性,DMS调制后的异质结在整个区域表现出更一致的PL强度,证实了其在三维钙钛矿表面形成了更保形的低维覆盖层;图d-f在810 nm波长处的PL mapping则反映了体相CsFAMA钙钛矿的发光情况,DMS处理的样品同样显示出增强的PL强度和毫米尺度的均匀性,说明其缺陷钝化效果更佳且非辐射复合得到抑制;图g的TRPL光谱进一步定量显示载流子寿命从原始钙钛矿的447.8 ns经异质结构建提升至923.3 ns,并在DMS调制后显著延长至1896.3 ns,结合陷阱态密度降低的佐证,充分表明DMS调控的异质结能有效抑制界面非辐射复合路径,提升器件的光电性能。

图4 全面评估了光伏器件的性能与稳定性,图a展示了p-i-n型PSCs的器件结构示意图;图b的光伏参数统计表明基于DMS调制异质结的器件获得了26.19%的平均效率,显著高于未处理组,且标准偏差更小,体现了优异的性能重现性;图c的J-V曲线显示冠军器件效率高达26.70%,并获得26.48%的认证效率,其开路电压和填充因子均实现显著提升;图d的长期运行稳定性测试则表明,封装后的DMS调制器件在连续1太阳光照下进行最大功率点跟踪2000小时后仍能保持94%以上的初始效率,远超对照组的86%,凸显了该策略在提升器件工作寿命方面的巨大潜力。
结论展望
本研究通过 DMS 介导的 “软-软相互作用” 策略,成功解决了钙钛矿异质结制备中相纯度和共形性的调控难题,实现了效率与稳定性的协同突破。该策略无需复杂设备,仅通过简单的添加剂引入即可优化界面工程,且具有广谱适用性,为高性能 PSCs 的规模化生产提供了切实可行的方案。未来通过进一步优化 DMS 浓度、拓展配体体系及完善封装工艺,有望推动钙钛矿太阳能电池在光伏领域的商业化应用。
文献来源
Li, B., Gao, D., Vanin, F. et al. Nanoscale soft interaction-engineered perovskite heterojunctions for highly efficient and reproducible solar cells. Nat Commun 16, 9500 (2025).
https://doi.org/10.1038/s41467-025-64550-4
仅用于学术分享,如有侵权,请联系删除。
索比光伏网 https://news.solarbe.com/202511/17/50012704.html

