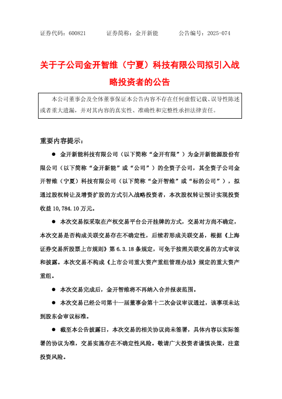
10 月 15 日,金开新能(600821)发布公告,宣布旗下子公司金开智维(宁夏)科技有限公司(下称“金开智维”)拟通过公开挂牌方式引入战略投资者,公司将同步转让股权并放弃增资优先认购权,交易完成后金开智维将不再纳入合并报表范围。

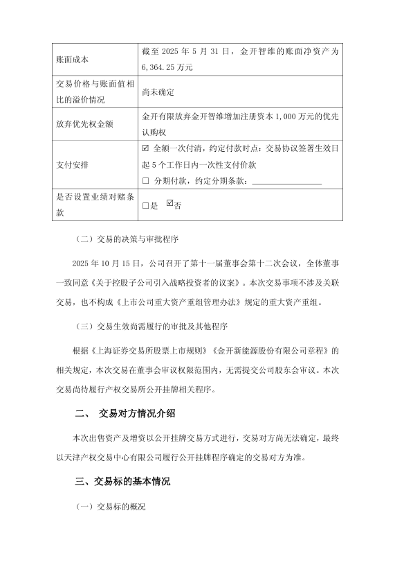
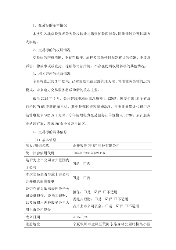
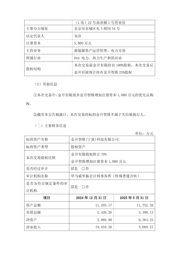
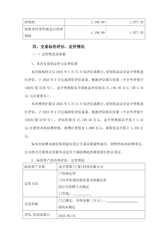
根据公告,本次交易包含两大核心环节:一是金开新能全资子公司金开有限拟挂牌转让所持金开智维 70% 股权,挂牌底价不低于 1.200385 亿元;二是金开智维拟公开挂牌增资 1000 万元,增资底价不低于 3430 万元,金开有限明确放弃优先认购权。增资完成后,金开智维注册资本将从 5000 万元增至 6000 万元,金开有限持股比例预计降至 25%,丧失控制权。
对于交易目的,金开新能表示,此举是落实公司整体经营策略的关键举措。一方面,通过引入战略投资者,可推动金开智维实现独立发展与市场化运作,完善其治理结构;另一方面,借助战投的资源优势,能助力金开智维扩大运维业务规模、提升经营效率与市场竞争力。同时,公司也希望把握当前市场估值优势,通过资产交易实现资本增值,为金开智维后续跨越式发展注入关键资源。
从行业背景看,当前新能源运维市场正加速扩容。随着国内光伏、风电装机量持续增长,运维需求逐年攀升,头部企业纷纷通过引入战略资源、优化业务结构抢占市场份额。此次金开新能出让金开智维控股权,被业内解读为聚焦核心业务、优化资产配置的战略调整,既能回笼资金用于主业发展,也能借助战投力量推动子公司专业化运营。
不过,公告也提示,本次交易以公开挂牌方式进行,交易对方尚未确定,最终需以天津产权交易中心履行挂牌程序后确定的结果为准。后续交易进展及对公司业绩的具体影响,仍需关注公司进一步披露的信息。








索比光伏网 https://news.solarbe.com/202510/17/50010420.html

