10月13日,国家发展改革委发布关于向社会公开征求《可再生能源消费最低比重目标和可再生能源电力消纳责任权重制度实施办法(征求意见稿)》意见的公告。
根据文件,可再生能源消费最低比重目标分为可再生能源电力消费最低比重目标和非电消费最低比重目标两类,其中电力消费最低比重目标包括全部可再生能源发电种类;非电消费最低比重目标包括可再生能源供热(制冷)、可再生能源制氢氨醇、生物燃料等可再生能源非电利用种类。
由国务院能源主管部门按年下达可再生能源电力消费最低比重目标和非电消费最低比重目标,由省级能源主管部门会同相关行业主管部门组织落实。
其中重点用能行业可再生能源电力消费最低比重目标可通过可再生能源电力自发自用、绿电直连、绿证绿电交易(划转)等方式完成。
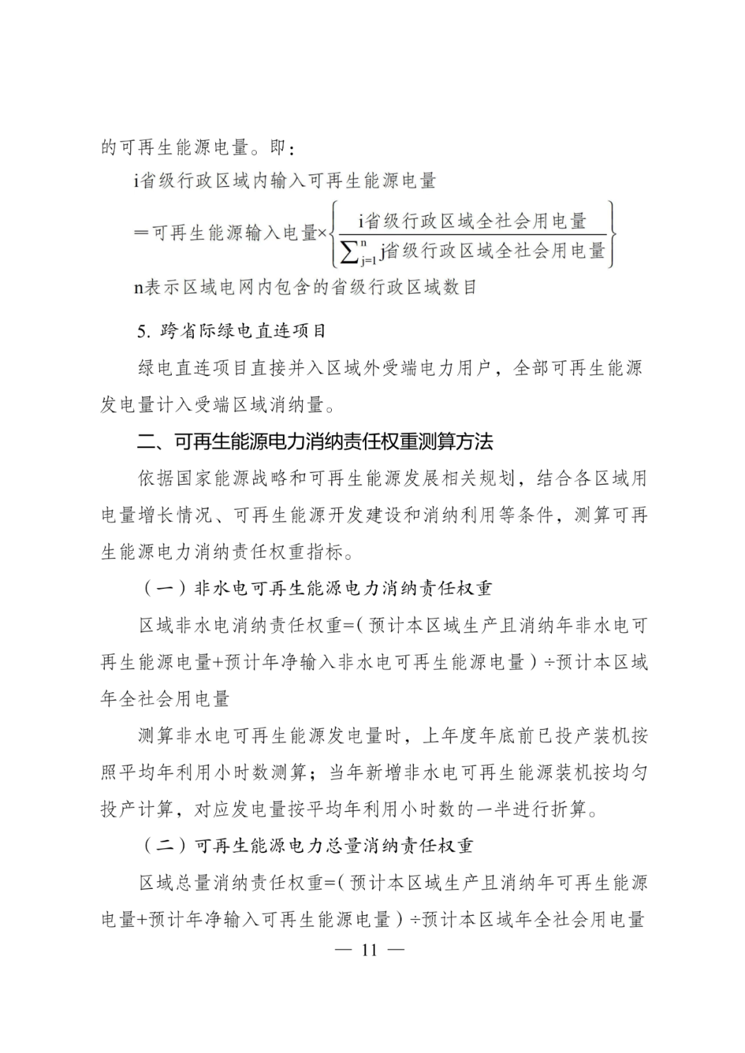
在具体计算方法上,非水电可再生能源电力消纳责任权重:
按照区域非水电消纳责任权重=(预计本区域生产且消纳年非水电可再生能源电量+预计年净输入非水电可再生能源电量)÷预计本区域年全社会用电量;
测算非水电可再生能源发电量时,上年度年底前已投产装机按照平均年利用小时数测算;当年新增非水电可再生能源装机按均匀投产计算,对应发电量按平均年利用小时数的一半进行折算。
可再生能源非电消费最低比重目标核算方法包括可再生能源供热(制冷)、可再生能源制氢氨醇、生物质能非电利用等。
其中,可再生能源制氢氨醇核算方法为:
1.可再生能源制氢氨醇等原材料利用
企业生产且消耗、购入且消耗的可再生能源非电利用能量包括可再生能源制氢氨醇等原材料利用对应的能源消费量。
企业总非电利用能量包括所有原材料利用对应的能源消费量。
2.可再生能源制氢氨醇等燃烧等综合燃料化利用
企业生产且消耗、购入且消耗的可再生能源非电利用能量包括可再生能源制氢氨醇等燃烧等综合燃料化利用产生的能量。
企业总非电利用能量包括所有形式燃料燃烧等综合利用产生的能量。
在具体处理措施方面,未完成可再生能源消费最低比重目标的重点用能行业相关企业,由所在地省级能源主管部门会同相关行业主管部门及国家能源局派出机构,督促其在指标公布三个月内通过绿证交易或其他市场化交易方式补充完成,并及时上报国务院能源主管部门;逾期仍未完成的,予以约谈、通报,并纳入失信记录,加强重点监管。
未完成可再生能源电力消纳责任权重指标的省(自治区、直辖市),可在指标公布三个月内通过绿证交易补充完成,同时进一步提出促进可再生能源消纳的举措,并与新能源可持续发展价格结算机制做好衔接,相关情况及时上报国务院能源主管部门;逾期仍未完成的,视情予以约谈、通报,并转移至下一年度,五年规划期最后一年权重指标不可转移。
原文如下:














索比光伏网 https://news.solarbe.com/202510/14/50010083.html

