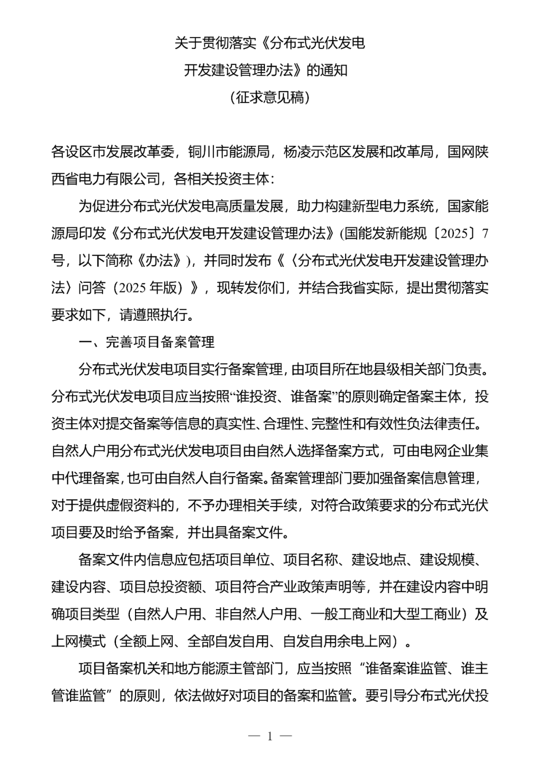
9月26日,陕西省发改委发布《关于贯彻落实〈分布式光伏发电开发建设管理办法〉的通知(征求意见稿)》(原文参考附件),对陕西省分布式光伏管理做出如下调整。
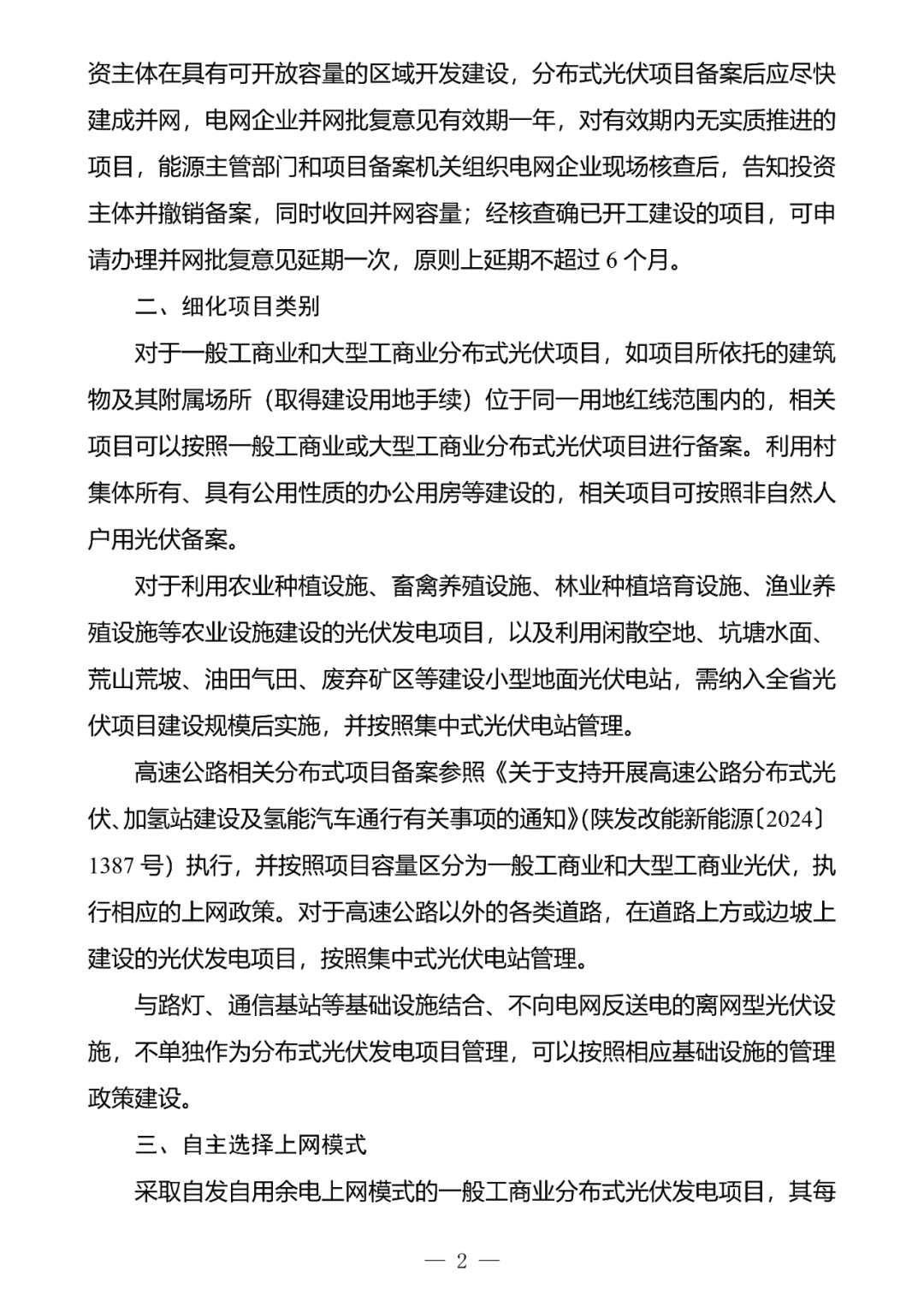
1、分布式光伏电网企业并网批复意见有效期一年。
2、一般分布式,自用比例不低于30%
采取自发自用余电上网模式的一般工商业分布式光伏发电项目,其每年自发自用电量比例不低于30%,超额上网电量按当年现货市场均价予以结算。在电力调度机构具备条件并发出调控指令,项目需响应电网需求时,自发自用电量不受上述比例限制。
3、地面分布式按集中式管理,需获得省级指标
对于利用农业种植设施、畜禽养殖设施、林业种植培育设施、渔业养殖设施等农业设施建设的光伏发电项目,以及利用闲散空地、坑塘水面、荒山荒坡、油田气田、废弃矿区等建设小型地面光伏电站,需纳入全省光伏项目建设规模后实施,并按照集中式光伏电站管理。
4、高速公路项目,按工商业分布式管理
高速公路相关分布式项目,并按照项目容量区分为一般工商业和大型工商业光伏,执行相应的上网政策。
对于高速公路以外的各类道路,在道路上方或边坡上建设的光伏发电项目,按照集中式光伏电站管理。
与路灯、通信基站等基础设施结合、不向电网反送电的离网型光伏设施,不单独作为分布式光伏发电项目管理。
文件原文如下

为贯彻落实国家能源局《分布式光伏发电开发建设管理办法》,进一步推动全省分布式光伏健康有序高质量发展,我委编制完成了《关于贯彻落实〈分布式光伏发电开发建设管理办法〉的通知(征求意见稿)》,即日起向社会公开征求意见,欢迎有关单位和社会各界人士提出宝贵意见。
公开征求意见时间截止到2025年9月30日,请将意见建议电子版发送至邮箱fgwxnyc@shaanxi.gov.cn,邮件主题为“姓名(或单位)+关于贯彻落实《分布式光伏发电开发建设管理办法〉的通知(征求意见稿)建议”。纸质信件:邮寄至陕西省西安市新城大院29号楼318室(邮编:710006)。
联系电话:029-63913136
我们将对收集到的意见建议认真研究,在起草正式文件时充分参考吸纳。感谢您的积极参与和大力支持!
附件:关于贯彻落实《分布式光伏发电开发建设管理办法》的通知(征求意见稿)
附件:1.分布式光伏发电开发建设管理办法
附件:2.《分布式光伏发电开发建设管理办法》问答(2025年版)
陕西省发展和改革委员会
2025年9月26日






索比光伏网 https://news.solarbe.com/202509/28/50009501.html

