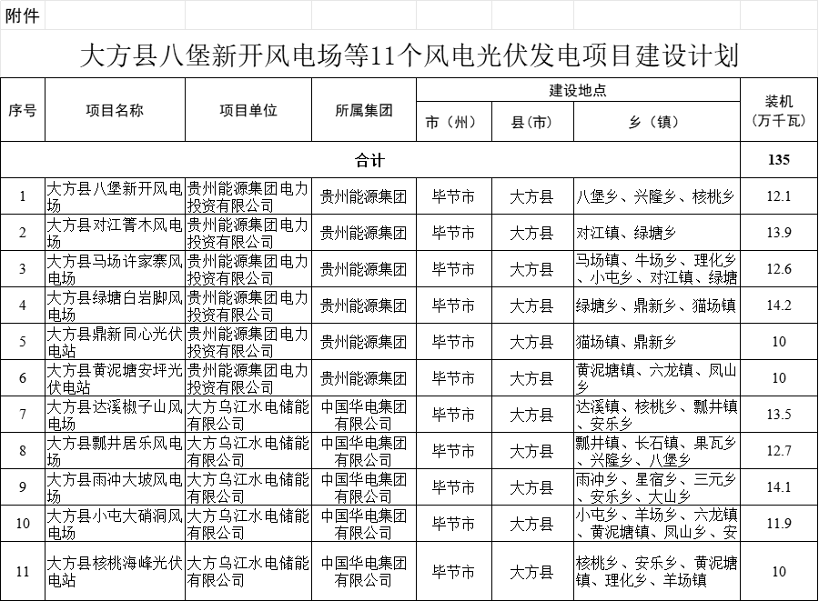
9月2日,贵州省能源局下发11个风电光伏发电项目建设计划,总规模为135万千瓦,项目全部位于贵州省毕节市。根据项目清单来看,中标企业分别为贵州能源集团以及华电,其中贵州能源获得728MW,华电获得622MW。

原文如下:
毕节市能源局,贵州电网有限责任公司、有关新能源企业:
根据国家和我省新能源产业发展有关政策,按照省政府工作部署,我局结合实际研究制定了大方县八堡新开风电场等11个风电光伏发电项目建设计划,总装机135万千瓦,现予以下达。
请毕节市能源局按照我省新能源项目建设要求,指导项目单位积极开展前期工作,按时申请风电项目核准和光伏发电项目备案,积极推进项目建设。
附件:大方县八堡新开风电场等11个风电光伏发电项目建设计划.xlsx
2025年9月2日

索比光伏网 https://news.solarbe.com/202509/03/50007586.html

