8月20日,山西省向社会公开征求《山西省深化新能源上网电价市场化改革 促进新能源高质量发展实施方案 (征求意见稿)》意见,公开征求意见时间为2025年8月20日至2025年8月26日。
机制电量
存量项目机制电量规模,与现行具有保障性质的相关电量规模政策衔接,按照具体项目核定机制电量比例(机制电量占上网电量的比例),新能源项目可在核定值范围内每年自主确定机制电量比例,但不得高于上一年。
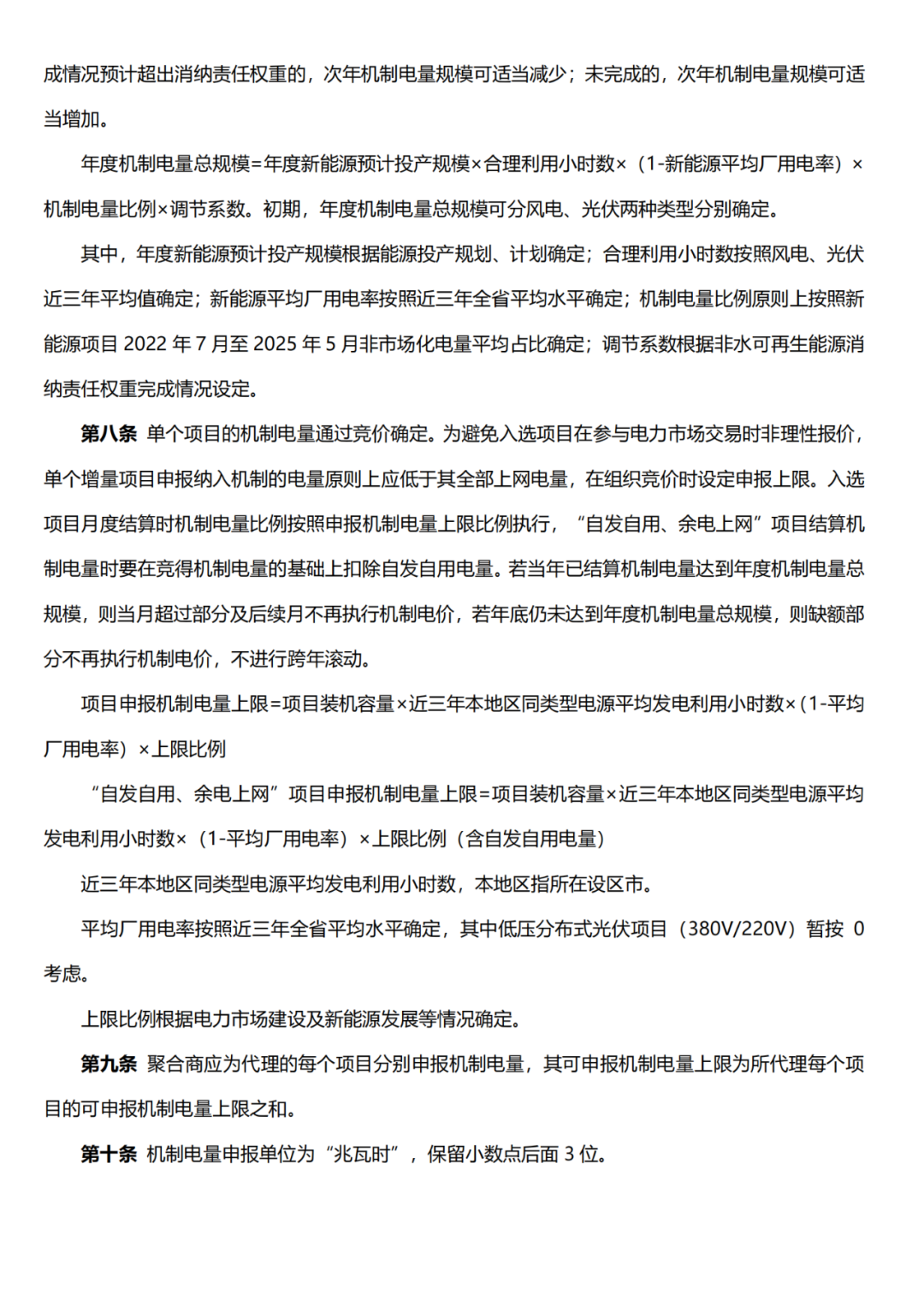
增量项目机制电量规模,与现有新能源非市场化电量比例适当衔接,考虑用户承受能力、国家下达的年度非水电可再生能源电力消纳责任权重完成情况,以及电力市场建设等因素确定,初期分风电和光伏两种类型分别确定,具体项目的机制电量通过竞价确定。
机制电价
存量项目与现行价格政策衔接,机制电价水平按不高于现行燃煤发电基准价格确定。
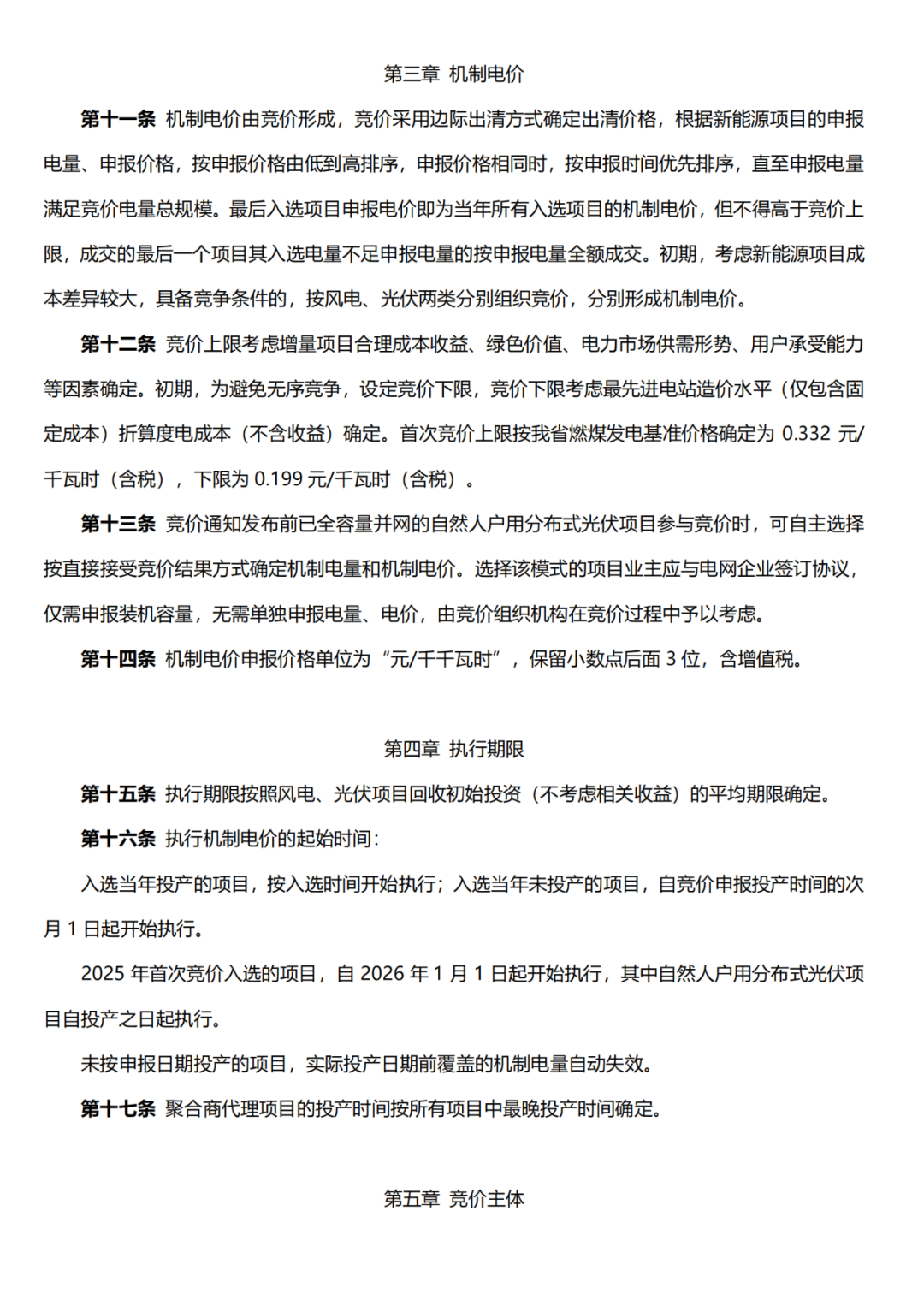
增量项目机制电价水平通过竞价确定,每年组织已投产和未来12个月内计划投产、且未纳入过机制执行范围的项目自愿参与竞价形成,初期分风电和光伏发电两种类型组织,不具备充分竞争情况下,合并组织。
执行期限
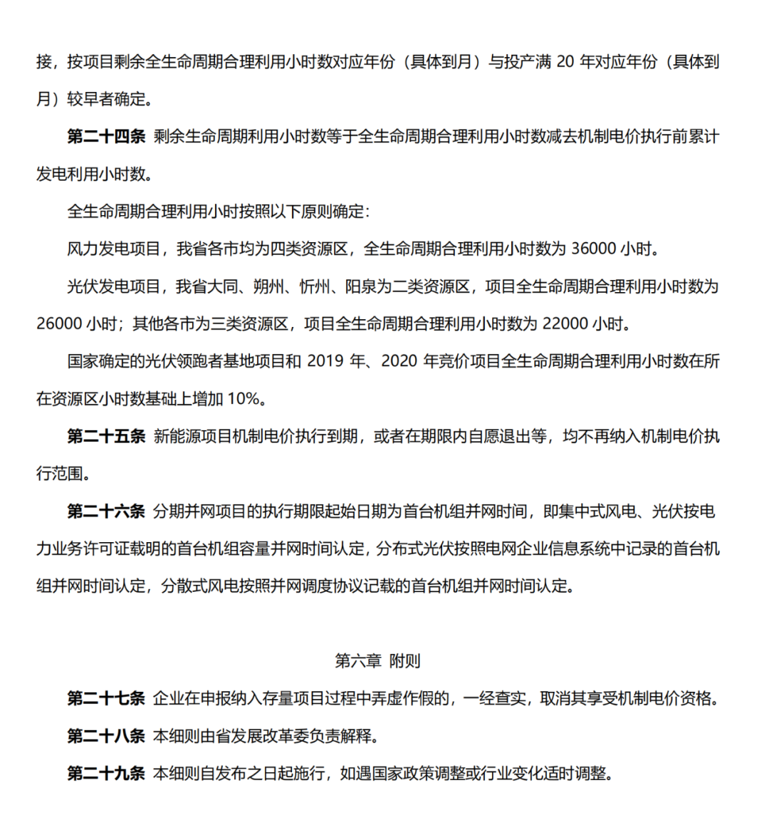
存量项目按项目剩余全生命周期合理利用小时数对应年份(具体到月)与投产满20年对应年份(具体到月)较早者确定。
增量项目综合考虑同类项目回收初始投资的平均期限等因素确定,如遇重大政策变化或行业成本变化适时调整。
征求意见稿指出,竞价采用边际出清方式确定出清价格,根据新能源项目申报电量、申报价格,按申报价格由低到高排序,申报价格相同时,按申报时间优先排序,直至申报电量满足竞价电量总规模。最后入选项目申报电价即为当年所有入选项目的机制电价,但不得高于竞价上限,其入选电量不足申报电量的按申报电量全额成交。
征求意见稿还设置了申报充足率:为确保竞争有效,机制电量申报总规模与核定总规模比率原则上不低于1.2,否则相应调减核定机制电量规模直至满足比率要求。
鼓励分布式光伏、分散式风电自行参与竞价,也可聚合后统一参与竞价。
征求意见稿显示,合理设置省内现货市场结算限价,现货市场结算限价原则上不高于燃煤发电度电燃料成本的2倍,迎峰度夏(冬)期间可适当提高,结算限价机制按月执行,当月度实时加权平均电价超出结算限价时,在结算环节对各节点分时结算电价等比例调减。
建全发电侧容量补偿机制。发电侧容量补偿适用范围适时由煤电拓展至天然气发电、风电、光伏、抽水蓄能、新型储能等能提供有效容量的各类发电主体(不含已纳入机制的新能源)。容量补偿实行统一的电价标准,容量补偿费用由容量补偿标准、有效容量、供需系数共同确定。探索建立市场化容量补偿机制,推动由补偿传统机组固定成本缺额向市场保障系统长期容量充裕度转变,通过市场发现容量价格,在发电侧逐步形成“电能量+容量”的两部制市场价格体系。
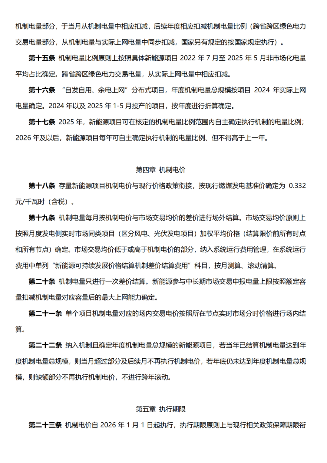
原文如下:

为加快构建新型电力系统、健全绿色低碳发展机制,充分发挥市场在资源配置中的决定性作用,大力推动新能源高质量发展,根据《国家发展改革委、国家能源局关于深化新能源上网电价市场化改革 促进新能源高质量发展的通知》(发改价格〔2025〕136号)要求,结合山西实际,我委研究起草了《山西省深化新能源上网电价市场化改革 促进新能源高质量发展实施方案(征求意见稿)》,现面向社会公开征求意见。
公开征求意见时间为2025年8月20日至2025年8月26日,欢迎有关单位和社会各界人士提出宝贵意见。意见反馈渠道如下:
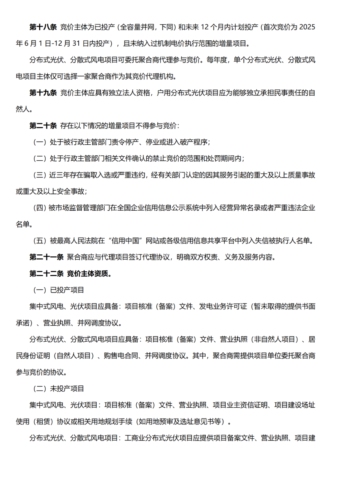
1.电子邮箱:请将意见建议发送至sxsfgwspjgcpublic@163.com,邮件主题和附件名为“姓名(或单位)+新能源上网电价市场化改革方案相关建议”
2.纸质邮件:请将意见建议邮寄至山西省太原市滨河西路焦煤双创基地A座,山西省发展改革委商品价格处(请在信封上注明“意见征求”字样)。
3.为方便和您联系,请注明联系人姓名、单位、联系方式。
感谢您的参与和支持!
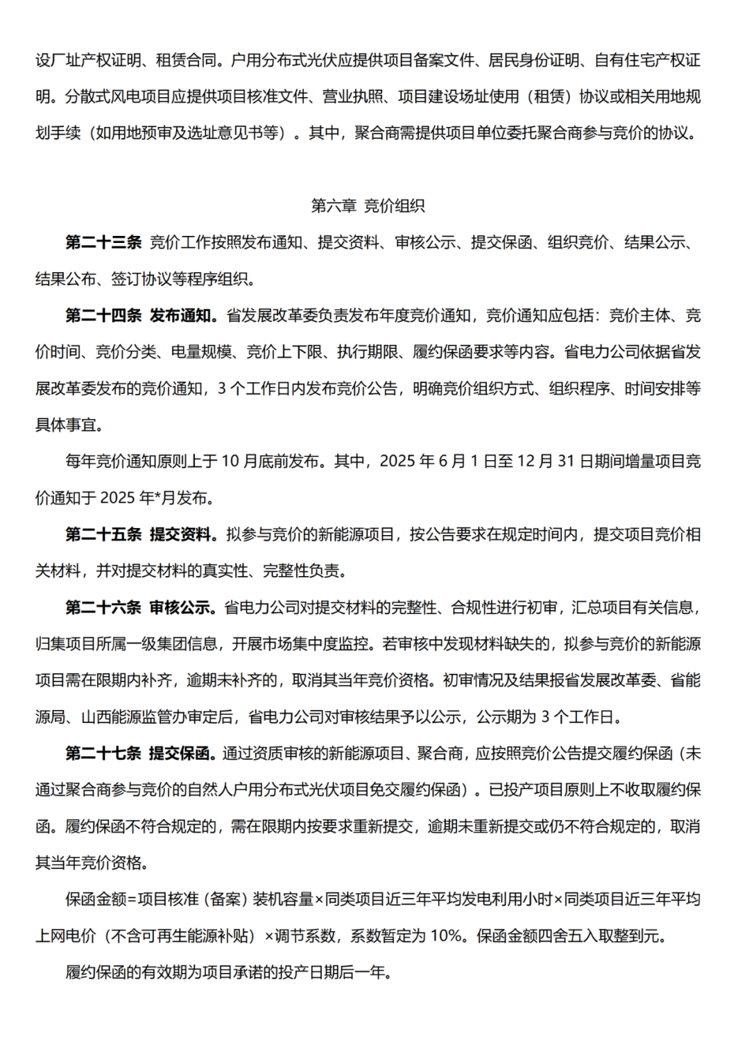
附件:山西省深化新能源上网电价市场化改革 促进新能源高质量发展实施方案(征求意见稿)


















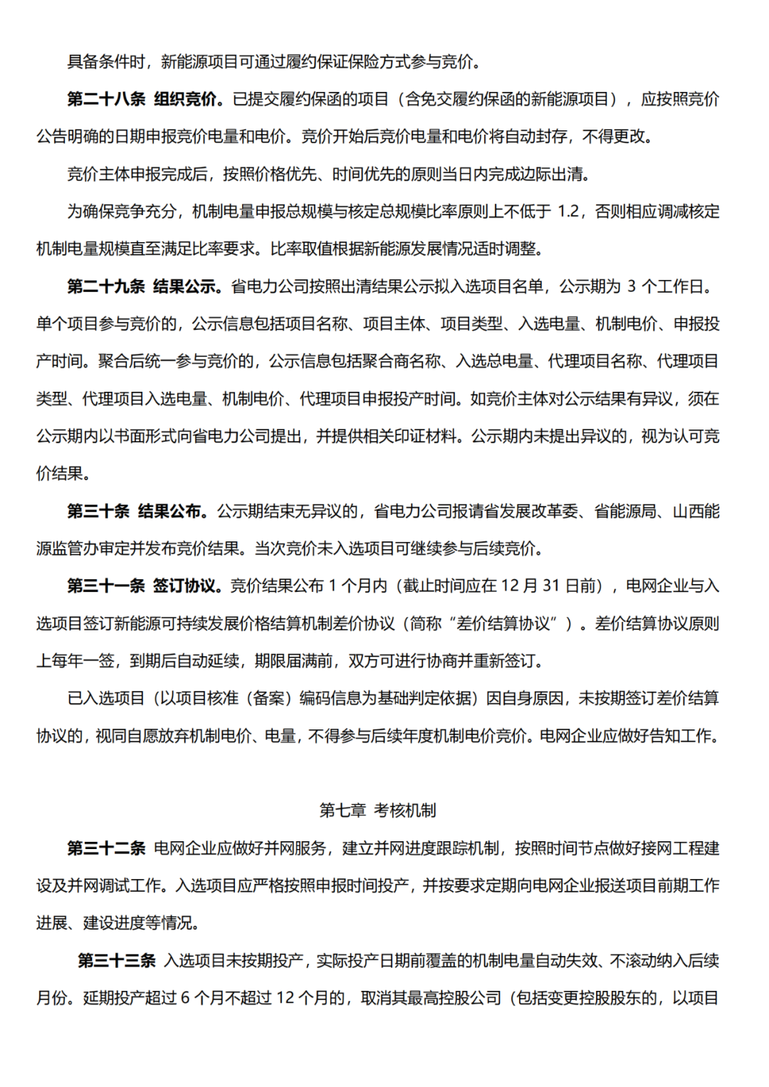
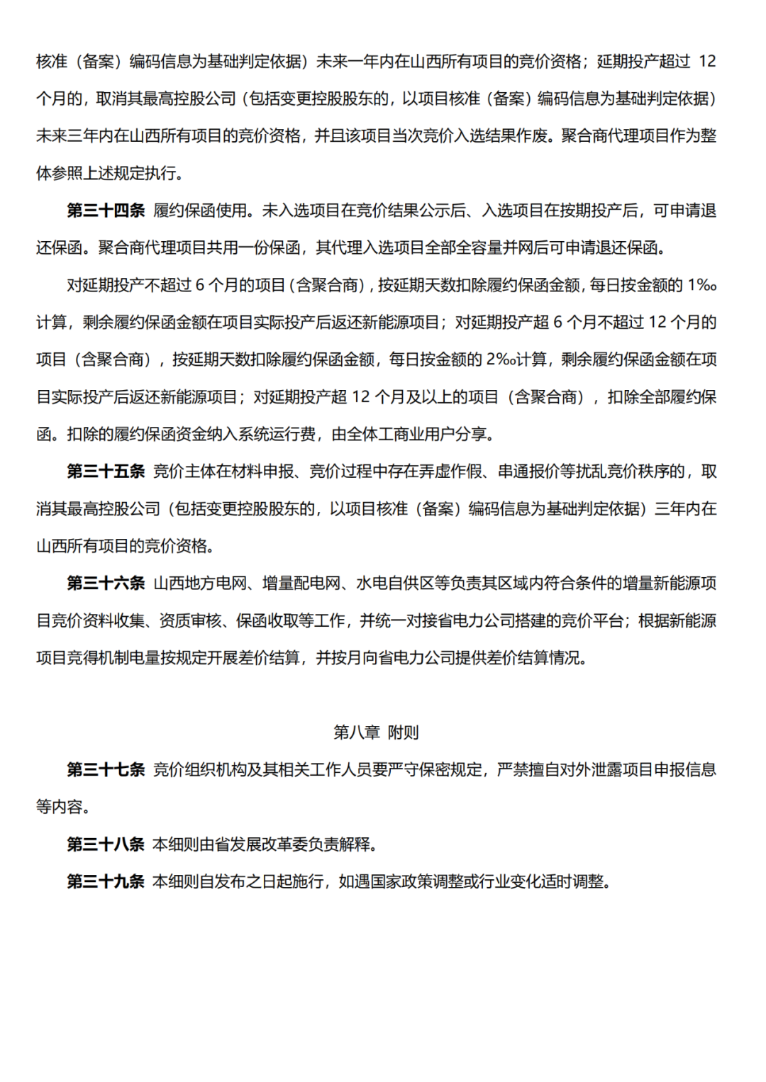
索比光伏网 https://news.solarbe.com/202508/20/50006573.html

