5月14日,山西省能源局印发《2025年风电 光伏开发建设竞争性配置工作方案》的通知。根据文件,本次优选单体项目规模不低于60MW,利用已投产项目升压站及送出线路的不受规模限制。
项目申报需取得新能源“标准地”,即土地预审手续与电网意见,土地需签署土地租赁协议,与县级以上政府签订资源开发协议。
文件指出,要加快存量项目建设和新项目谋划储备,优先支持资源条件好、土地条件成熟、送出条件好、能尽快并网的项目。此外,鼓励国有企业至少拿出10%以上项目股权吸引民企参与。
全文如下:
山西省能源局关于印发《山西省2025年风电、光伏发电开发建设竞争性配置工作方案》的通知
晋能源新能源发〔2025〕110号
各市能源局:
为深入贯彻落实省委专题会议精神和省政府有关工作部署,做好本年度全省集中式风电、光伏发电开发建设工作,我局制定了《山西省2025年风电、光伏发电开发建设竞争性配置工作方案》,现印发给你们,请结合工作实际,认真贯彻落实。
山西省能源局
2025年5月14日
(此件主动公开)
山西省2025年风电、光伏发电开发建设竞争性配置工作方案
为贯彻落实“四个革命、一个合作”能源安全新战略,纵深推进我省能源革命综合改革试点,做好本年度集中式风电、光伏发电项目竞争性配置工作,根据国家能源局有关文件要求,结合我省实际,按照公开、公平、公正的原则,特制定本方案。
一、申报条件
(一)企业条件
1.申报企业应为独立的法人主体,具有连续投资能力和新能源项目开发建设、运营经验。
2.申报企业应诚实守信,认真履行已批复项目开发建设承诺,在国家和省信用平台上没有未过期的失信记录。
3.上年度竞争性配置以来,申报企业所属集团在我省电力项目建设或运营过程中,未发生较大及以上事故。
(二)项目条件
1.单体项目不低于6万千瓦,利用已投产新能源项目升压站及送出线路的扩建项目不受规模限制。
2.申报项目须符合国家和我省产业发展等相关规定。
3.申报项目选址须符合自然资源、环保、水利、林草、文物、电网等有关要求,取得新能源“标准地”(仅指项目已取得土地预审手续和电网意见)。
4.申报项目已与县级以上人民政府签订资源开发协议,与土地权属单位或者权属人签订土地租赁协议,应避免与已列入计划或同期申报项目的坐标重叠。
5.风电项目须提供一个完整年度的测风数据。
6.申报项目应于下达建设计划后18个月内全容量并网。
二、组织程序
(一)市级初评。各市能源局要在项目储备工作基础上,充分考虑“奖优罚劣”,依据竞争性配置的基本条件对申报企业、项目进行资格初审,按期将初评工作开展情况及初选结果报送省能源局。
(二)省级评审。省能源局组织发改、自然资源、生态环境、水利、林草、文物等相关部门,电网企业及行业专家组成评审组,对各市申报的项目进行评审打分,按分值排名,现场确定项目清单。纪检部门、山西能监办全程参与监督。
(三)网站公示。评审结果(拟纳入年度开发建设项目清单)在省能源局网站公示。
(四)印发通知。公示结束,省能源局将拟确定的项目清单报请省政府审定后印发实施。
三、工作要求
(一)严格竞争性配置
1.坚持公开、公平、公正原则,公开方案、流程、结果,实施项目公平竞争优选配置。规范开发建设秩序,不得将产业配套作为项目开发建设的门槛。
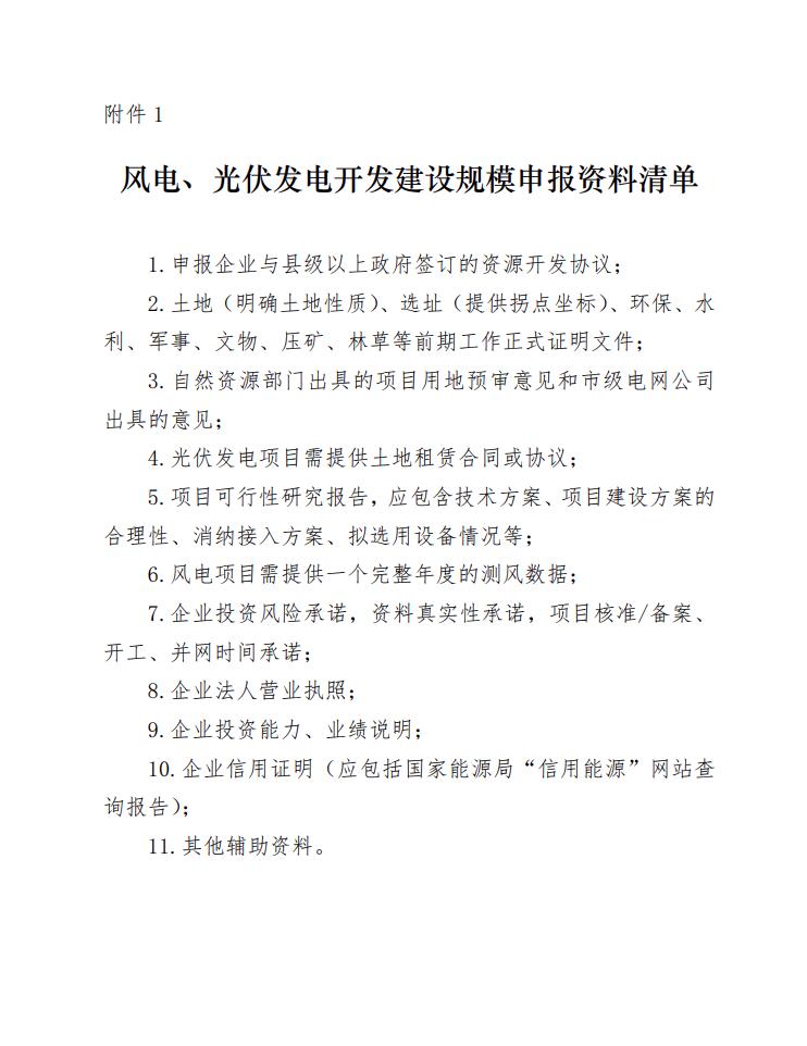
2.申报企业按照附件1、2要求提供相关资料和承诺书,确保资料真实性。
3.项目优选过程中将综合考虑企业的申报材料以及申报企业已有风电、光伏发电项目的建设进度、质量等。
(二)统筹高质量开发
1.坚持高效集约开发。实施规模化、集约化开发,因地制宜加快存量项目建设和新项目谋划储备,优先支持资源条件好、土地条件成熟、送出条件好、能尽快建成并网的项目。
2.坚持市场主体多元。充分发挥各类资本优势,鼓励央企驻晋企业、省属企业、民营企业参与风电、光伏发电项目开发建设。鼓励国有企业至少拿出10%的项目股权吸引民营企业参股。
(三)完善全流程监管
1.各市能源局要指导项目单位做好新能源“标准地”和项目储备工作。
2.已获得年度开发建设指标的项目,在规定期限内不得擅自转让,一经发现和查实,取消其参与全省范围内风电、光伏发电项目开发资格。
3.各市能源局要强化监管和督导,认真梳理已安排项目建设情况,建立健全工作台账,抓好跟踪问效,推动项目尽早开工建设、尽早建成达效。
4.列入本年度建设计划但未按期建成的项目,各市能源局要在企业承诺到期后提出调整规模的意见,上报省能源局。


索比光伏网 https://news.solarbe.com/202505/15/389176.html


