4月15日,生态环境部发布的《关于做好2025年全国碳排放权交易市场有关工作的通知》指出,全国碳排放权交易市场重点排放单位名录按年度分行业制定。对发电、钢铁、水泥、铝冶炼行业年度直接排放量达到2.6万吨二氧化碳当量的单位,应当列入重点排放单位名录。
原文如下:

各省、自治区、直辖市生态环境厅(局),新疆生产建设兵团生态环境局:
为统筹做好2025年全国碳排放权交易市场管理工作,保障市场健康平稳有序运行,根据《碳排放权交易管理暂行条例》《碳排放权交易管理办法(试行)》和《全国碳排放权交易市场覆盖钢铁、水泥、铝冶炼行业工作方案》,现将重点排放单位名录制定、数据质量管理、配额分配与清缴等有关工作要求通知如下。
一、加强重点排放单位名录管理
(一)名录制定
全国碳排放权交易市场重点排放单位名录按年度分行业制定。对发电、钢铁、水泥、铝冶炼行业年度直接排放量达到2.6万吨二氧化碳当量的单位,应当列入重点排放单位名录,名录制定的具体要求见附件1。省级生态环境主管部门要制定本行政区域2024、2025和2026年度重点排放单位名录,确定纳入全国碳排放权交易市场管理对象。重点排放单位纳入全国碳排放权交易市场管理后,不再参与地方碳排放权交易市场相同行业和相同种类温室气体管理,避免重复管控。
(二)名录公布
2025年5月10日前,省级生态环境主管部门将2024和2025年度钢铁、水泥、铝冶炼行业重点排放单位名录通过全国碳市场管理平台(以下简称管理平台,网址为https://www.cets.org.cn)和省级生态环境主管部门官方网站向社会公布(名录公开格式见附件2),并将有关权利义务及时告知重点排放单位。2026年度发电、钢铁、水泥、铝
冶炼行业重点排放单位名录应于2025年10月31日前公布。
(三)账户开立
2025年5月15日前,省级生态环境主管部门组织新纳入的重点排放单位开立管理平台账户,并激活排放管理、碳排放权注册登记与交易管理、自愿减排市场注册登记与交易管理等业务功能。重点排放单位账户开立流程和开户申请材料要求可通过管理平台下载。
二、加强碳排放数据质量管理
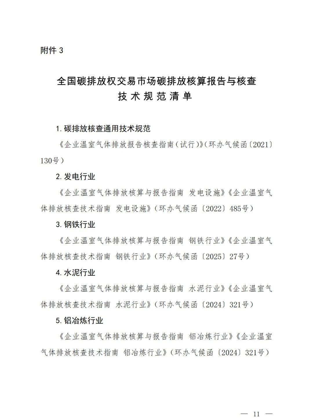
省级生态环境主管部门按照生态环境部制定的核算报告与核查技术规范(见附件3),组织开展发电、钢铁、水泥、铝冶炼行业重点排放单位温室气体排放数据质量管理工作。
(四)制定数据质量控制方案
2025年6月30日前,省级生态环境主管部门组织钢铁、水泥、铝冶炼行业重点排放单位通过管理平台制定2025年度数据质量控制方案,完成技术审核。2024年度数据质量控制方案无需补报。发电、钢铁、水泥、铝冶炼行业2026年度数据质量控制方案制定工作应于2025年12月31日前完成。
(五)开展碳排放统计核算数据月度信息化存证
自2025年7月起,每月结束后的40个自然日内,省级生态环境主管部门组织钢铁、水泥、铝冶炼行业重点排放单位通过管理平台开展碳排放统计核算数据的月度信息化存证,并对存证数据进行技术审核。2025年10月31日前,省级生态环境主管部门组织完成钢铁、水泥、铝冶炼行业1—6月碳排放统计核算数据月度信息化存证补报工作。
(六)报送年度温室气体排放报告
2025年6月30日前,省级生态环境主管部门组织钢铁、水泥、铝冶炼行业重点排放单位完成2024年度温室气体排放报告报送工作。
(七)开展年度温室气体排放报告技术审核
2025年6月30日前,省级生态环境主管部门完成发电行业重点排放单位2024年度温室气体排放报告技术审核(以下简称核查)工作,并通过管理平台向重点排放单位告知核查结果。8月31日前,完成对钢铁、水泥、铝冶炼行业重点排放单位排放报告的核查及核查结果告知工作。
(八)其他企业数据质量管理要求
对于年度直接排放量达到2.6万吨二氧化碳当量的独立电炉短流程钢铁生产企业、独立钢压延加工企业和非硅酸盐水泥熟料生产企业,按照本通知附件3所列的核算报告与核查技术规范,开展年度温室气体排放报告和核查工作。其中,2024年度温室气体排放报告提交截止日期由2025年3月31日调整至6月30日。
(九)开展核查技术服务机构评估
2025年12月31日前,省级生态环境主管部门按照《企业温室气体排放报告核查指南(试行)》要求,对2024年度核查技术服务机构的工作质量、合规性、及时性进行评估。评估结果通过管理平台和省级生态环境主管部门官方网站向社会公开。
三、加强碳排放配额分配清缴管理
(十)配额预分配
2025年4月20日前,省级生态环境主管部门向发电行业重点排放单位预分配2024年度碳排放配额。钢铁、水泥、铝冶炼行业2024年度碳排放配额不开展预分配。
(十一)配额核定与分配
2025年7月31日前,省级生态环境主管部门基于2024年度核查结果,按照配额分配方案核定2024年度发电行业重点排放单位应发放配额量,并向注登机构书面报送相关数据表,进行核定配额的注册登记。8月20日前,省级生态环境主管部门向发电行业重点排放单位分配2024年度碳排放配额。
钢铁、水泥、铝冶炼行业2024年度配额核定工作应于2025年9月30日前完成,碳排放配额发放工作于10月20日前完成。
(十二)配额清缴
2025年12月31日前,省级生态环境主管部门组织发电、钢铁、水泥、铝冶炼行业重点排放单位按时足额完成2024年度碳排放配额清缴。
四、加大推进力度
(十三)加强组织领导
各省级生态环境主管部门要高度重视钢铁、水泥、铝冶炼行业存在的工艺复杂、数据基础薄弱、碳排放管理能力不足等突出问题,要进一步加强统筹协调,增加管理与技术审核人员,落实工作保障经费,开展数据质量风险点识别和防控等技术攻关,及时总结凝练数据质量管理成效与案例,高质量完成本通知要求的重点工作。
(十四)加强能力建设
生态环境部对省级生态环境部门及技术支撑单位开展政策解读和能力建设培训,依托相关行业协会对新纳入的重点排放单位开展政策宣贯。各省级生态环境主管部门应加大技术帮扶力度,针对碳排放数据质量管理、碳排放配额分配与清缴组织开展专题培训,2025年内实现对重点排放单位及其碳排放管理人员的全覆盖。
(十五)加强监督执法
各级地方生态环境主管部门要严格贯彻落实《碳排放权交易管理暂行条例》规定,将碳市场数据质量管理和配额清缴履约等纳入日常监督执法工作,严厉打击碳排放数据弄虚作假行为。
工作中遇到的问题及相关意见建议,请及时反馈我部。
特此通知。
联系人及联系方式:
重点排放单位名录制定咨询:
全国碳排放权注册登记机构 周钟鸣
电话:(027)87128985
国家应对气候变化战略研究和国际合作中心 王梦云
电话:(010)82268484
全国碳排放权交易市场管理平台账户开立咨询:
全国碳排放权注册登记机构 廖姝媛、刘昕罗
电话:(027)87128856、(027)87128859
生态环境部信息中心 杨子怡、吴海东
电话:(010)84665799
全国碳市场管理平台登录与使用咨询:
生态环境部信息中心 吴海东
电话:(010)84665799
碳排放数据质量管理技术咨询:
国家应对气候变化战略研究和国际合作中心 王梦云、苏畅
电话:(010)82268484
碳排放配额分配及清缴咨询:
全国碳排放权注册登记机构 陈婷婷、易欣飞
电话:(027)87128955、(027)87128966
生态环境部应对气候变化司 牟瑛、吕晨
电话:(010)65645635
附件:
1.2024、2025、2026年度全国碳排放权交易市场重点排放单位名录制定要求
2.**省(区、市)**年度全国碳排放权交易市场(**行业)重点排放单位名录(公开格式模板)
3.全国碳排放权交易市场碳排放核算报告与核查技术规范清单
生态环境部办公厅
2025年4月11日
(此件社会公开)
抄送:深圳市生态环境局,生态环境部环境规划院、生态环境部环境发展中心、生态环境部信息中心、国家应对气候变化战略研究和国际合作中心,全国碳排放权注册登记机构、全国碳排放权交易机构、全国温室气体自愿减排交易机构。




索比光伏网 https://news.solarbe.com/202504/16/388213.html

