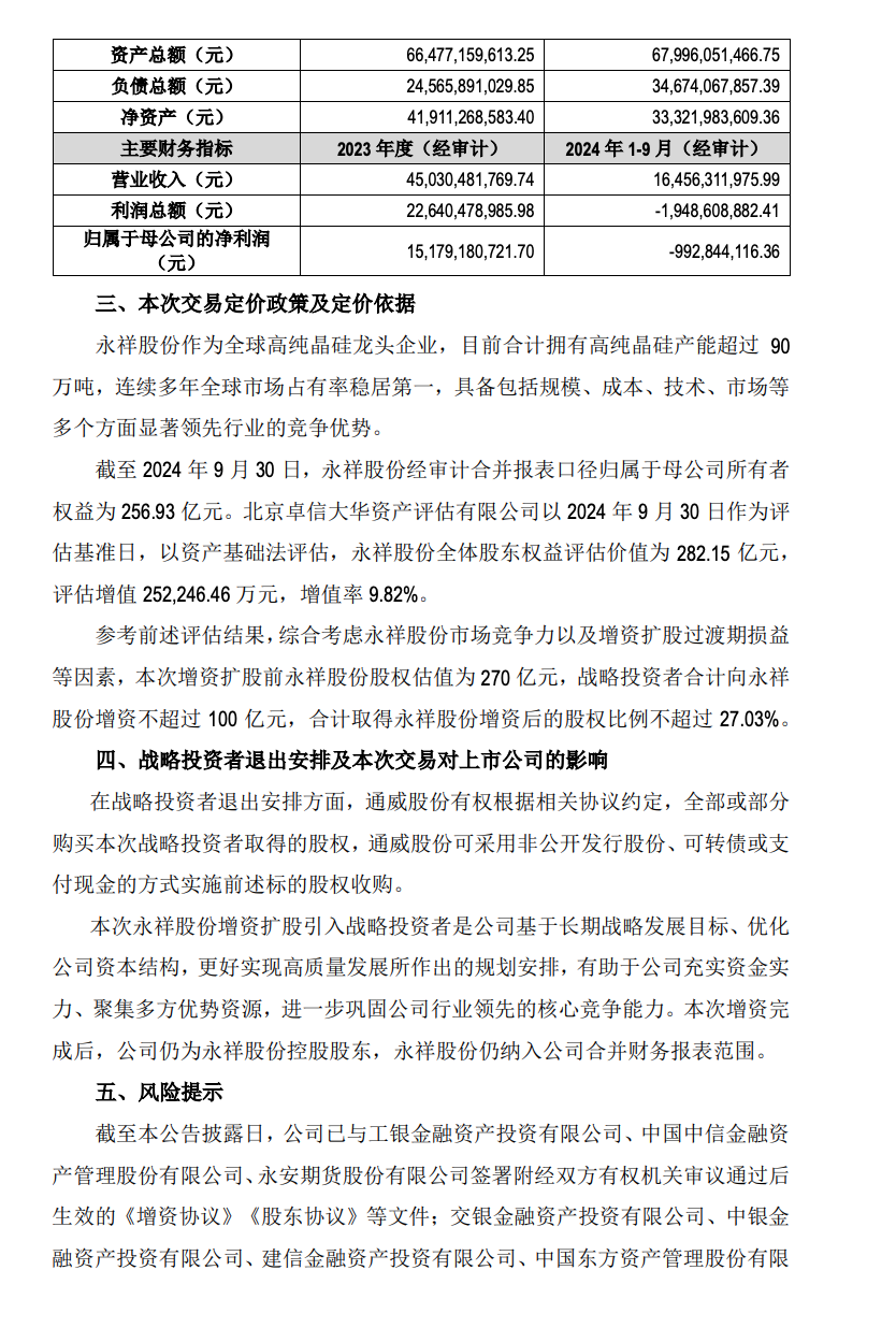
3月28日,通威股份发布公告称,公司全资子公司永祥股份作为全球高纯晶硅龙头企业,拟引入战略投资者并实施增资扩股,以增强资本实力,优化财务结构。本次拟以增资扩股前永祥股份股权估值270亿元,引入战略投资者,向永祥股份合计增资不超过100亿元,预计合计取得永祥股份增资后的股权比例不超过27.03%。增资款项主要用于永祥股份偿还金融机构负债、补充流动资金等。
增资扩股完成后,公司仍将直接与间接持有永祥股份持股比例不低于72.97%,永祥股份将继续纳入公司合并报表。目前,公司已与部分投资机构签署相关协议,其他投资机构正在推进内部投资审批及协议签署流程。
公告表示,本次永祥股份增资扩股引入战略投资者是公司基于长期战略发展目标、优化公司资本结构,更好实现高质量发展所作出的规划安排,有助于公司充实资金实 力、聚集多方优势资源,进一步巩固公司行业领先的核心竞争能力。本次增资完成后,公司仍为永祥股份控股股东,永祥股份仍纳入公司合并财务报表范围。



索比光伏网 https://news.solarbe.com/202503/31/387674.html


