2025年3月21日,天津中绿电投资股份有限公司发布关于间接控股股东股权结构发生调整的公告。
一、股权划转安排
根据国务院国资委有关通知安排,将中国诚通控股集团有限公司、中国国新控股有限责任公司持有的中国绿发28.80%股权(各14.40%股权)转由中国中化控股有限责任公司持有。上述股权划转事项已完成工商变更登记。
股权结构调整前,中国绿发将由中国诚通控股集团有限公司(41.11%股权)、中国国新控股有限责任公司(27.78%股权)、国家电网有限公司(26.67%股权)、济南文旅发展集团有限公司(4.44%股权)四方持股。

图:调整前公司股权结构
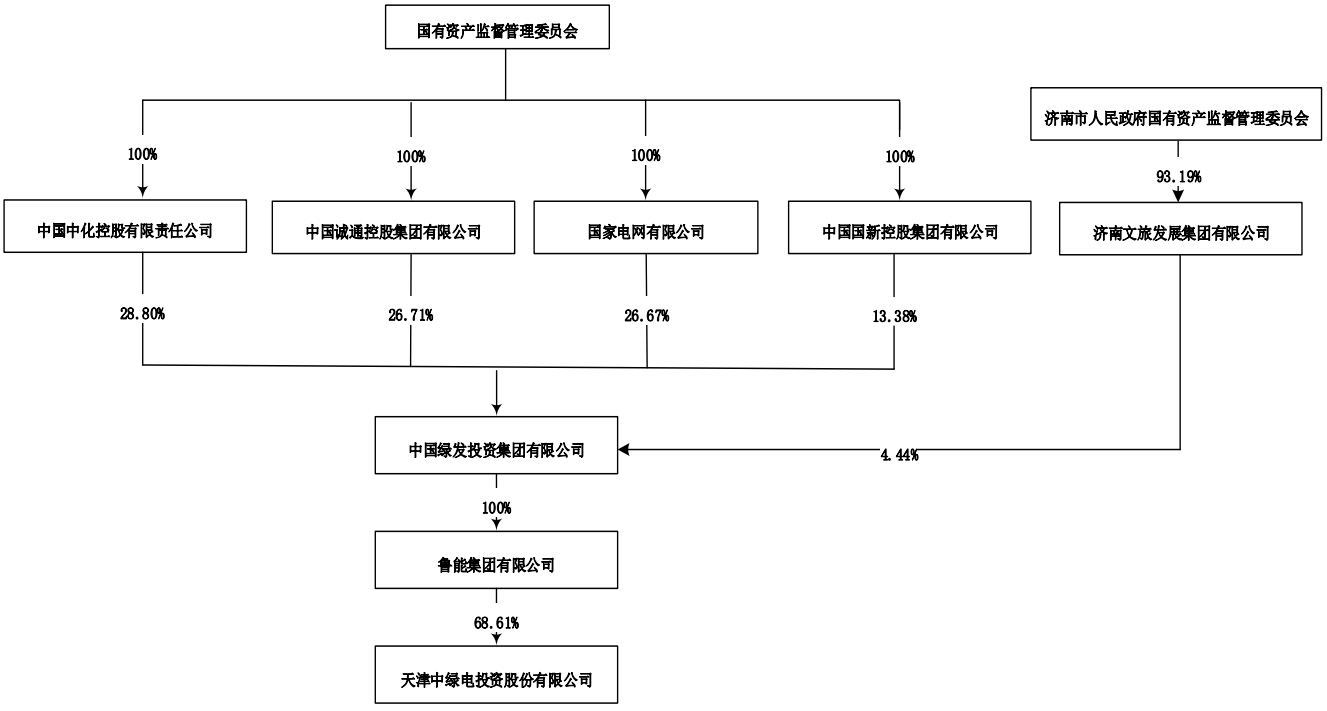
股权结构调整后,中国绿发由中国中化控股有限责任公司(28.80%)、中国诚通控股集团有限公司(26.71%股权)、国家电网有限公司(26.67%股权)、中国国新控股有限责任公司(13.38%股权)、济南文旅发展集团有限公司(4.44%股权)五方持股。
调整后公司的股权结构如下:

二、中国绿发股权变动过程
中国绿发投资集团有限公司(简称CGDG、中国绿发)成立于1988年,是一家股权多元化的中央企业,接受国务院国有资产监督管理委员会直接管理,注册资本金400亿元,总资产2006亿元,投资企业153家,以绿色发展为主线,以战略性新兴产业投资、绿色能源、新型城镇化、乡村振兴、现代服务业为发展方向,致力于建设世界一流绿色产业集团。
2020年8月10日,鲁能集团发布公告,根据国资国企改革有关部署,国家电网公司持有的鲁能集团(都城伟业集团)有限公司100%股权将整体转划至中国绿发。
2020年11月12日,中国绿发召开股东会,审议通过《关于鲁能集团有限公司、都城伟业集团有限公司股权划转的议案》。
2020年11月13日,中国绿发与国家电网签署《无偿划转协议》。
2021年2月7日,中国绿发取得国家市场监督管理总局下发的《经营者集中反垄断审查不实施进一步审查决定书》,鲁能集团国有股权划转事宜走完必要程序。
2021年,经国资监管部门批准,中国国新控股有限责任公司将其持有的中国绿发5%国有股权无偿划转给济南国资委,无偿划转完成后济南国资委将持有的中国绿发5%的国有股权作为股权出资注入济南文旅发展集团有限公司。调整后,中国绿发由中国诚通控股集团有限公司持股40%、国家电网有限公司持股30%、中国国新控股有限责任公司持股25%、济南文旅持股5%。
2021年12月31日,中国诚通控股集团有限公司、中国国新控股集团有限公司对中国绿发进行增资,增资后中国诚通控股集团有限公司持股41.11%,中国国新控股集团有限公司持股27.78%,国家电网有限公司持股26.67%,济南文旅发展集团有限公司持股4.44%。
2025年3月21日,中国诚通控股集团有限公司、中国国新控股有限责任公司持有的中国绿发28.80%股权(各14.40%股权)划转给中国中化控股有限责任公司。
三、中国绿发简介
中国绿发原成立于1988年5月。2020年12月11日,在新一轮国企改革与新一轮电力体制改革形成的共振效应下,国务院国资委党委决定,以原国家电网所属鲁能集团为主体,整建制重组成立中国绿发,接受国务院国资委直接管理。重新组建以来,公司以绿色发展为主题,践行“碳达峰·碳中和”行动,以绿色能源、幸福产业、低碳城市及战略性新兴产业投资为发展方向,打造绿色低碳为主业的综合型领军企业,建设世界一流绿色产业投资集团。绿色能源:深入落实习近平总书记提出的“四个革命、一个合作”能源安全新战略(即推动能源消费革命、能源供给革命,能源技术革命、能源体制革命,全方位加强国际合作),以“做强科技,做优质量,进而实现做大规模”为总体思路,推动产业链延伸拓展、价值链向高端迈进,打造资产优良、业绩优秀的综合型绿色能源产业群,助力“碳达峰、碳中和”目标实现。到“十四五”末,建设运营装机容量3000万千瓦,依托上市平台公司,进一步推动绿色能源产业做强做优做大。
公告如下:


索比光伏网 https://news.solarbe.com/202503/24/387478.html

