近日,中广核发布新能源2021年128MW渔光互补光伏发电项目04标段上海市崇明港第二批逆变器,组件,支架集采招标公告。据了解该项目所在地均为上海市崇明县。
逆变器集采公告原文如下:

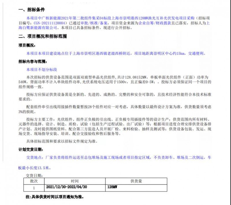
组件采公告原文如下:

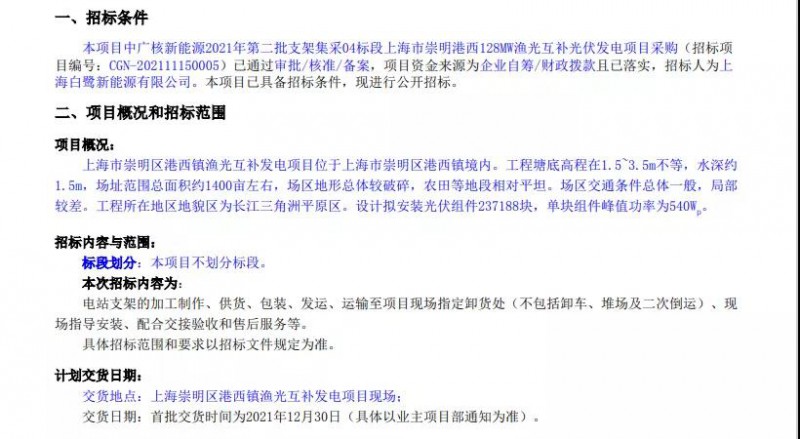
支架集采公告原文如下:

索比光伏网 https://news.solarbe.com/202111/24/347320.html
近日,中广核发布新能源2021年128MW渔光互补光伏发电项目04标段上海市崇明港第二批逆变器,组件,支架集采招标公告。据了解该项目所在地均为上海市崇明县。
逆变器集采公告原文如下:

组件采公告原文如下:

支架集采公告原文如下:

本站标注来源为“索比光伏网”、“碳索光伏"、"索比咨询”的内容,均属www.solarbe.com合法享有版权或已获授权的内容。未经书面许可,任何单位或个人不得以转载、复制、传播等方式使用。
经授权使用者,请严格在授权范围内使用,并在显著位置标注来源,未经允许不得修改内容。违规者将依据《著作权法》追究法律责任,本站保留进一步追偿权利。谢谢支持与配合!
据《光伏杂志》美国版报道,鉴于 2010 年代初太阳能繁荣时期生产的组件已接近预期寿命终点,一段时间以来更换升级浪潮似乎迫在眉睫,这并不令人意外。"新总比旧好",光伏买家似乎也认同这一观点。然而,大规模组件退役的"海啸"尚未真正袭来。 根据二手光伏市场平台 EnergyBin 与城市采矿初创公司 Buckstop 联合发布的 2025 年光伏组件价格指数(二手光伏市场)数据显示,去年 EnergyBin 批发市场上挂牌转售的供应中,二手和老旧组件占比仅为 2%,低于 2024 年的 5% 和 2022 年的 9%。报告指出,虽然 2022 年初曾被视为依...
Solarium Green Energy Limited(以下简称“Solarium”)近日在印度古吉拉特邦艾哈迈达巴德正式投运了一座装机容量约为 1 吉瓦的光伏组件制造工厂。此举标志着公司于 2025 年 6 月宣布的纵向一体化战略正式落地,同时也将其业务范畴从工程、采购与施工(EPC)服务延伸至制造业领域。 该工厂配备了全自动化的最新一代制造设备,预计资本支出约为 9 亿印度卢比(不含流动资金)。工厂设计用于生产大尺寸 G12 光伏组件,峰值功率最高可达约 725 瓦。生产线将采用隧道氧化物钝化接触(TOPCon)电池、半切电池及双面组件技术制造晶体硅光伏组件,关键设备如串焊机、层压机及...
一道智能环保凭借领先的技术创新能力与成熟的项目运营实践,在评审中脱颖而出,成功斩获“光伏回收与循环利用”先导示范奖,成为本年度全国仅三家获此殊荣的单位之一。董事会代表合影作为一道新能旗下聚焦组件回收的新产业公司,一道智能环保将继续致力于“光伏零废,环保尽美”的愿景,通过持续的技术创新与模式探索,为光伏组件以旧换新和退役潮提供坚实的产业化支撑,向行业展示“一道系”在新能源循环领域的硬核实力。
日前,印度光伏封装材料和背板制造商RenewSys已在马哈拉施特拉邦Raigad投入建设一座3GW太阳能组件制造工厂。据公司介绍,这座由人工智能驱动的全自动化工厂占地16英亩,总制造能力提升至5.6GW。据报道,该工厂将生产TOPCon组件。该工厂位于Khalapur的Khopoli工业园区,距离公司孟买总部东南约79公里,公司表示这将有助于提升供应链效率。
隆基在持续入选全球光伏组件制造商一级名单的同时,上榜全球储能系统制造商一级名单,成为跻身光储“双一级”认证的企业之一。隆基同时入选光伏组件与储能系统双赛道Tier1,不仅延续了其在光伏领域的品牌公信力,更印证了储能业务的高起点与全球市场认可度。作为全球领先的太阳能科技公司,隆基已连续多年入选BNEFTier1榜单。随着储能业务入选Tier1名单,隆基进一步完善了从光伏到储能的协同布局,旨在为全球提供高韧性的零碳能源解决方案。
MercomIndia最新发布的《2026年印度光伏制造现状报告》显示,2025年印度光伏组件制造产能大幅新增119GW,电池片新增产能突破9GW,本土制造产能迎来快速扩张。从区域布局来看,古吉拉特邦已成为印度第一大光伏制造中心,截至2025年12月,该邦组件产能占印度45%,拉贾斯坦邦和泰米尔纳德邦分别以10%和7%紧随其后。尽管本土产能大幅增长,印度2025年仍进口约99GW光伏组件与电池片,其中电池片占比75%。
硅料跌了,银价跌了,海外也爆单了,光伏的春天,为什么还没有来呢?收储预期消失之后,压垮行业价格自律的最后一根稻草,正是来自新疆的低价硅料。在今年两会期间,硅料大佬还曾上书建言,抵制新疆硅料企业低价倾销行为。但上述企业的停产或减产,不仅没有止住价格下跌,反而加剧了市场的恐慌情绪。对于硅料价格的持续暴跌,安泰科在周评中直指核心矛盾:短期内,需求疲软与库存高压仍是主导市场的核心矛盾。
3月18日,中国电建宣布,2026年度光伏组件框架入围集中采购项目已完成评标工作。根据评标委员会提交的评标报告,已经确认评标结果,现进行候选入围供应商公示。标包一为TOPCon组件,预计采购总量24GW。阿特斯、天合、英利、通威、晶澳、正泰等24家企业成功入围。标包三BC组件,预计采购总量4GW。爱旭、隆基、华耀、环晟等8家企业成功入围。
晶澳的“轴”,首先体现在质量的源头管控。晶澳实现了硅片、电池、核心辅材的自主研发与生产,从上游原材料到下游组件制造,全链条自主可控,彻底避免了外部供应链波动带来的质量参差。最具标志性的全面屏设计,便是这份“巧”的直观体现。这份看似“轴”的坚守、“巧”的创新,恰恰是光伏行业实现高质量发展的关键,也是企业穿越行业周期的最坚实铠甲。
2026年3月18日,中国电建2026年度光伏组件框架入围集中采购项目候选入围供应商公示正式揭晓。据公示文件,本次集采涵盖N型TOPCon、HJT及BC组件三大包件,总规模高达31GW。在最为激烈的包件一竞标中,隆基、通威、协鑫、中环新能源旗下中环低碳(安徽)新能源光伏科技有限公司等多家知名企业顺利入围。本次入围结果公示期自3月18日起至3月21日止。中国电建所属各子企业将在项目落地后,通过二次竞价或谈判从入围供应商中确定最终成交单位。
3月18日,山东省能源局发布《关于开展2026年集中式光伏发电项目申报工作的通知》,本次申报以线上为主,项目须承诺在2027年底前全容量建成并网,晚于2027年底的不在申报范围。根据《分布式光伏发电开发建设管理办法》,小型地面电站按集中式光伏管理,可参与本次申报;鲁北盐碱滩涂地风光储输一体化基地、海上光伏基地规划项目不参与本次申报。



