受国家财政、价格、能源主管部门委托,国家可再生能源信息管理中心(以下简称信息中心)于2016年2月开始可再生能源电价附加资金补助目录审核工作。到2016年5月15日,审核工作初步完成。
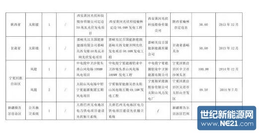
审核过程中,发现各省和电网企业上报的项目中有部分项目(详见附表)未通过国家能源局可再生能源发电项目信息管理平台填报必要审核信息和证明材料,造成无法对项目是否具备纳入补贴目录资格进行核实。
根据《国家能源局关于实行可再生能源发电项目信息化管理的通知》(国能新能[2015]358号)规定,新能源发电项目单位和电网企业应及时通过可再生能源发电项目信息管理平台申报电价附加补助目录。经请示财政部和国家能源局,要求有关项目企业在2016年5月20日前登录平台并补充完善相关信息,逾期未报的项目将不纳入本批电价附加补贴目录。相关项目名单如下:












索比光伏网 https://news.solarbe.com/201802/02/281733.html

