一、基本情况
(一)收到有效信息情况
2017年7月,国家能源局12398热线共收到有效信息8811件,环比增加53.26%。
按诉求性质分类,投诉1481件,占有效信息的16.81%;举报22件,占有效信息的0.25%;咨询6135件,占有效信息的69.63%;表扬、求助、建议等其他方面1173件,占有效信息的13.31%。
按反映渠道分类,12398电话8753件,电子邮件53件,其他5件。(2017年7月收到有效信息情况见表一)
(二)分类情况
2017年7月收到的有效信息中,电力行业类7777件,占88.26%;新能源和可再生能源行业类494件,占5.61%;石油天然气行业类20件,占0.23%;煤炭行业类2件,占0.02%;其他事项518件,占5.88%。
投诉举报主要集中在电力行业,共1451件。从业务分类情况看,电力安全方面44件,占3.03%;市场准入方面8件,占0.55%;供电服务方面1360件,占93.73%;成本价格和收费方面20件,占1.38%;其他方面19件,占1.31%。(2017年7月电力行业有效信息按业务分类情况见表二)。
(三)区域分布情况
各省(自治区、直辖市)按照收到的有效信息数量排序,河南、河北、陕西、安徽、广东等省列全国前10位;按照投诉举报数量排序,河南、河北、陕西、安徽、湖北等省排在全国前10位。按照百万人均投诉举报率排序,陕西、河南、河北、安徽、内蒙古等省位于全国前10位。(2017年7月有效信息及投诉举报排名前10位情况见表三)
二、反映的主要问题及原因分析
(一)主要问题
投诉举报反映的问题主要集中在电力行业,其次是新能源和可再生能源行业。
电力行业在供电服务、成本价格及收费、电力安全等方面反映的问题:一是部分地区电压低、频繁停电、抢修不及时;二是部分地区乱收费,估抄、漏抄、错抄电量;三是个别电力设施保护层破损、架空线路垂落等存在安全隐患。
新能源和可再生能源行业主要反映了部分地区分布式光伏发电项目费用结算不及时等问题。
(二)原因分析
经分析,造成以上问题的主要原因:一是部分地区供电企业投资不足,供电设施老化,配电网建设与改造力度不够;二是部分地区供电企业管理薄弱,制度落实不到位,工作人员服务意识淡薄;三是个别地区供电企业未按规定对电力设施进行日常维护;四是个别地区供电企业未规范分布式光伏发电项目费用结算流程等。
三、处理结果
2017年7月共收到投诉举报信息1503件,根据国家有关法律法规规定,国家能源局派出监管机构对属于监管职责范围的498件进行了受理,占投诉举报量的33.13%;其他不属于能源监管职责范围的已按照有关规定进行了及时转办。
针对群众反映的投诉举报事项,国家能源局派出监管机构严格依据国家有关法律法规及文件规定进行了处理:一是通过解释说明,澄清事实,使当事人消除了误解;二是通过协调督促,加快了电能质量、安全隐患等问题的解决,保障了群众正常生产生活;三是通过监管约谈、责令整改等方式,纠正了供电企业违法违规行为,维护了当事人合法权益。
随着监管工作的逐步深入,有关能源企业进一步加大惠民利民工作力度,着力解决投诉举报反映的问题,并以点带面促进相关工作做实做细。如:广东电网将12398热线投诉视为营销事故,及时调查处理,并严格问责。同时,建立了用户服务风险防控体系,按照事前防、事中控、事后补开展管控。对业扩、低电压治理等多节点业务,开展全过程节点信息推送及用户关怀。
2017年7月办结投诉举报527件(含部分往月结转),回访满意率为88.7%。(2017年7月12398热线部分投诉举报事项具体处理情况见附件)
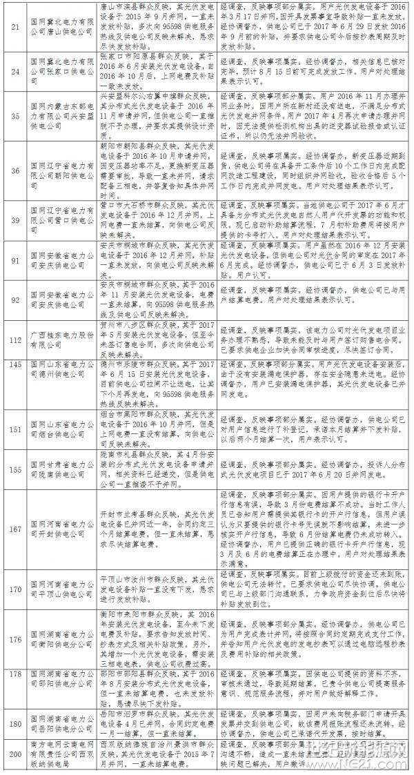
附件2017年7月12398热线部分投诉举报事项具体处理情况
涉及光伏的投诉举报事项具体处理情况
索比光伏网 https://news.solarbe.com/201802/02/280298.html

