各关单位:
为促进我县可再生能源开发利用,规范可再生能源发展专项资金(以下简称“专项资金”)管理,提高资金使用绩效,根据省财政厅、省能源局《关于印发浙江省可再生能源发展专项资金管理办法的通知》(浙财建〔2015〕53号)、《浙江省可再生能源发展专项资金竞争性分配实施方案》(浙能源〔2014〕32号)等文件精神,特制定本办法,现予以印发,请遵照执行。
常山县可再生能源发展专项资金管理办法(试行)
第一章 总则
第一条 为促进我县可再生能源健康发展,充分发挥可再生能源发展专项资金的导向作用,加强和规范资金管理,提高资金使用效率,根据《浙江省可再生能源开发利用促进条例》和《浙江省可再生能源发展专项资金管理办法》等有关规定,特制定本办法。
第二条 本办法所称专项资金是指省财政安排的可再生能源发展专项资金。该专项资金重点支持光伏发电、光热利用、风电、生物质能、地热能等可再生能源开发利用项目。
第三条 专项资金的安排坚持“突出重点、统筹兼顾、公开透明、绩效评价”的原则。
第二章 部门职责
第四条 发改部门职责
(一)根据清洁能源示范县实施方案中的重点项目,负责制定专项资金补助项目安排计划、受理、初审工作,并按照项目补助标准提出专项资金补助安排建议。
(二)负责对可再生能源开发利用项目进行监督检查,并开展绩效评价工作,将评价结果及专项资金使用情况予以公示。
第五条 财政部门职责
(一)对发改部门提出的专项资金分配方案进行审核,会同发改部门下达专项资金分配方案,并报省财政厅和省能源局备案。
(二)负责专项资金管理,会同县发改局审核并拨付资金,对专项资金使用情况进行监督检查。
第三章 扶持对象、范围和标准
第六条 专项资金扶持对象。专项资金原则上用于常山县清洁能源示范县实施申报方案所列的重点项目。项目如因特殊原因未能在2017年底前按审批规模建成投运并通过验收的,由县发改局会同县财政局提出调整项目等处理意见,报省财政厅、省能源局备案。
第七条 项目实施期限。专项资金补助项目的实施期限为2015-2017年,各补助项目必须在2017年底前建成,超过实施期限的项目将不予补助。
第八条 专项资金支持范围与标准。
结合全省百万家庭屋顶光伏工程、衢州市金屋顶光伏富民工程和常山县实施金屋顶光伏富民工程方案,该专项资金用于补助分布式屋顶光伏项目,主要为户用屋顶光伏、工商业屋顶光伏、村集体屋顶光伏和机关事业单位屋顶光伏等项目,其他类项目暂不列入专项资金支持范围。具体标准如下:
1.采用销售模式(含贷款)安装的一般户用屋顶分布式光伏发电项目,按实际装机容量不超过0.8元/瓦给予补助。
2.采用出租安装的一般户用屋顶分布式光伏发电项目,按实际装机容量不超过0.9元/瓦给予补助。(根据《常山县人民政府办公室关于进一步加快实施金屋顶光伏富民工程的通知》(常政办发〔2017〕81号)文件精神,鼓励采用出租模式建设分布式户用屋顶光伏)。
3. 工商业、机关事业单位和村集体屋顶分布式光伏发电项目,按实际装机容量不超过0.2元/瓦给予补助。
专项资金补助项目按照资金分配方案中的额度申请,优先安排分布式户用光伏。
第四章 专项资金的申请与拨付
第九条 专项资金拨付要求
项目建成并网后,一次性申请拨付。2017年底前建成,未并网的,先向所在乡镇(街道)报备,2018年1月底前必须并网,否则不予补助。
第十条 专项资金拨付程序。
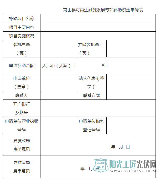
(一)提出申请。补助项目符合拨付专项资金要求的,由项目单位(自然人)向县发改局提出申请,并提供下列资料:
1.可再生能源发展专项补助资金申请表;
2.项目报备材料;
3.项目竣工验收材料;
4.光伏项目须提供电力部门并网验收材料;
5.技术服务合同、设备购置合同、发票等;
6.其它需要提供的资料。
(二)审核程序
1.县发改局收到项目单位申请后,对提交的材料进行审核,提出初审意见后,会同县财政局现场核实,必要时对部分项目采取现场核实方式,并在《常山县可再生能源发展专项资金审核表》(附件)上出具审核意见,明确补助资金额度。
2.县发改局将审核后的项目资料报送县政府审批,县政府同意后拨付。
(三)项目公示。经县政府审批同意后,在县政府门户网站上公示7天。
(四)资金拨付。专项补助资金经公示结束无异议,县财政局会同县发改局下达专项资金,并及时将专项资金拨付给项目实施单位(自然人)。
第五章 专项资金管理与监督
第十一条 县财政局、县发改局负责监督专项资金的使用情况,将进行定期或不定期重点检查或抽查及绩效评价,实施跟踪问效。
第十二条 专项资金必须专款专用,严禁用于项目实施单位办公经费和发放津补贴,如违反规定,一经查实,取消该项目并全额收回财政补助资金。同个项目不得变相多头或重复申报同级的财政资金补助。申请各项目单位要自觉接受审计等部门监督,切实提高资金使用绩效。
第十三条 应按照国家和省有关规定进行财务管理和会计核算要求,各项目实施单位要建立健全财务会计制度,实行专账或专科目核算。
第十四条 对检查、审计或绩效评价中发现弄虚作假骗取专项资金,以及挤占、截留和挪用专项资金等违规使用专项资金或实施绩效较差单位,依照有关法律法规追究有关单位和人员的相应责任。
第六章 附则
第十五条 本办法由县财政局、县发改局负责解释。
第十六条 本办法自印发之日起施行,可再生能源发展专项资金补助政策到期终止。
附件

2017年12月6日
索比光伏网 https://news.solarbe.com/201712/11/126920.html

