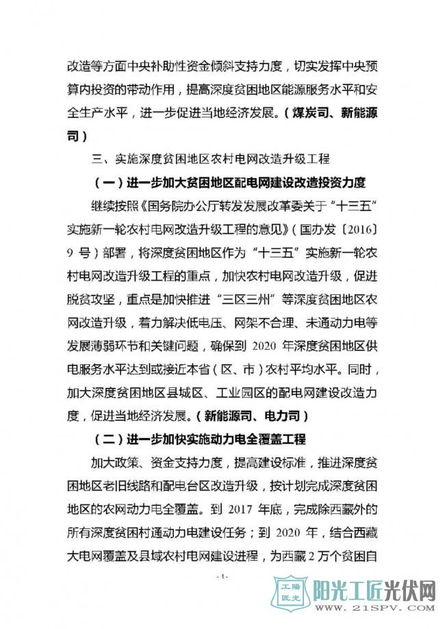
通知明确提出:光伏扶贫规模优先向深度贫困地区安排,在下达“十三五”光伏扶贫规模计划时,对《关于实施光伏发电扶贫工作的意见》附表中的深度贫困县予以重点支持。优先支持“三区三州”因地制宜、按照相关政策建设光伏扶贫项目。
此外,积极配合有关方面做好项目补贴发放及电网接入。配合财政部做好保障光伏扶贫项目补贴优先发放相关工作,确保深度贫困地区光伏扶贫项目补贴及时到位。结合农网改造工程,保障深度贫困地区光伏扶贫项目电网接入,督促电网企业做好相关服务工作,加快并网进度。
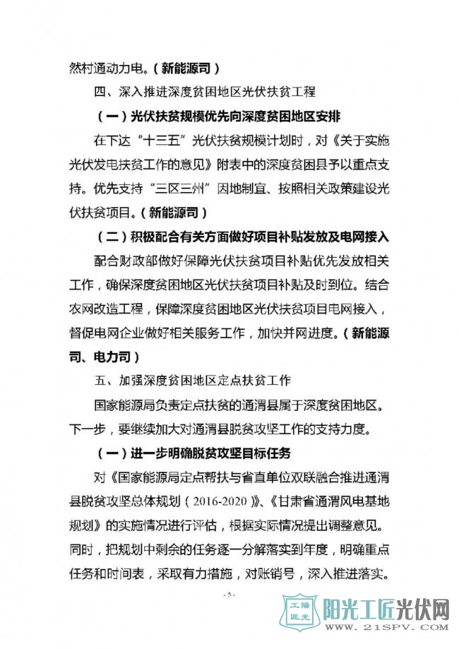
督促相关省(区)将风电、光伏建设规模向“三区三州”等深度贫困地区倾斜。到2020年,四川、云南、西藏、青海风电装机累计并网容量分别达到500、1200、20、200万千瓦。
![国能发规划[2017]65号 《关于加快推进深度贫困地区能源建设助推脱贫攻坚的实施方案》的通知](https://img.solarbe.com/imgc/2018011617223743799.jpg)
![国能发规划[2017]65号 《关于加快推进深度贫困地区能源建设助推脱贫攻坚的实施方案》的通知](https://img.solarbe.com/imgc/2018011617223743800.jpg)
![国能发规划[2017]65号 《关于加快推进深度贫困地区能源建设助推脱贫攻坚的实施方案》的通知](https://img.solarbe.com/imgc/2018011617223743801.jpg)
![国能发规划[2017]65号 《关于加快推进深度贫困地区能源建设助推脱贫攻坚的实施方案》的通知](https://img.solarbe.com/imgc/2018011617223843802.jpg)
![国能发规划[2017]65号 《关于加快推进深度贫困地区能源建设助推脱贫攻坚的实施方案》的通知](https://img.solarbe.com/imgc/2018011617223843803.jpg)
![国能发规划[2017]65号 《关于加快推进深度贫困地区能源建设助推脱贫攻坚的实施方案》的通知](https://img.solarbe.com/imgc/2018011617223843804.jpg)
![国能发规划[2017]65号 《关于加快推进深度贫困地区能源建设助推脱贫攻坚的实施方案》的通知](https://img.solarbe.com/imgc/2018011617223843805.jpg)
索比光伏网 https://news.solarbe.com/201711/08/129263.html

