索比光伏网讯:9月28日,国家能源局新疆监管办公室公开发布了《新疆电力辅助服务市场运营规则(试行)》,《规则》中明确指出要充分发挥市场在资源配置中的决定性作用,促进风电、光伏等新能源消纳,各省级以上电力调度机构参与新疆区域内电力电量平衡的并网发电站。
据北极星太阳能光伏网了解,《规则》中将市场成员、调峰辅助服务、实时深度调峰交易、调停备用交易、可中断负荷交易、电储能交易、市场组织与竞价、交易结果执行、计量与结算、信息发布、市场监管及干预进行了详细的解释与说明。
《新疆电力辅助服务市场运营规则(试行)》正文如下:




















原标题:关于印发《新疆电力辅助服务市场运营规则(试行)》的通知
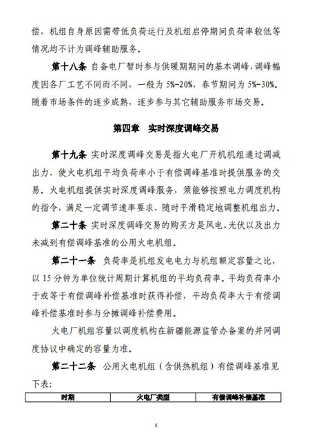
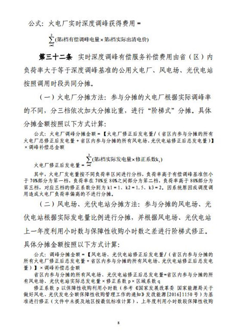
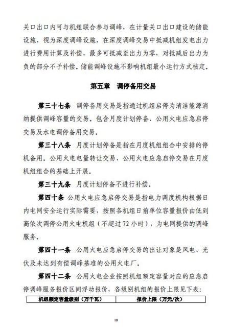
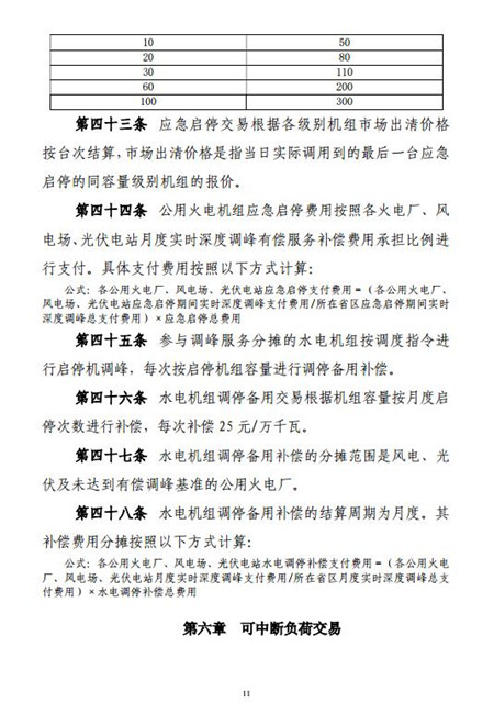
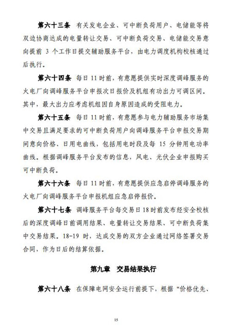
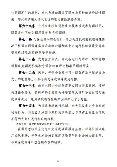
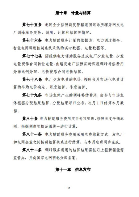
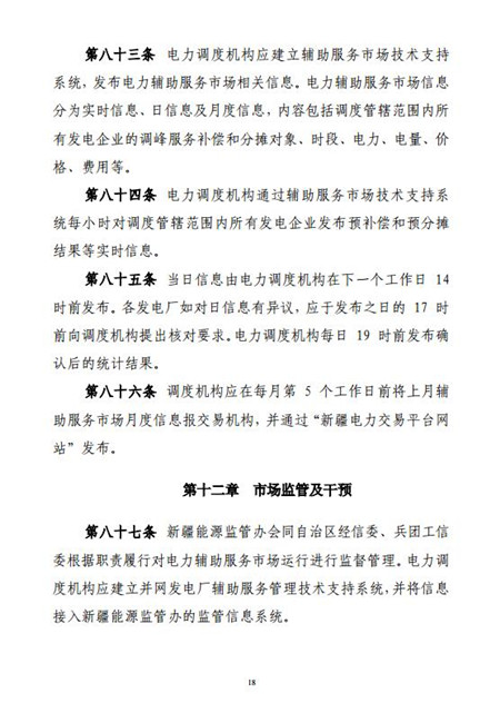
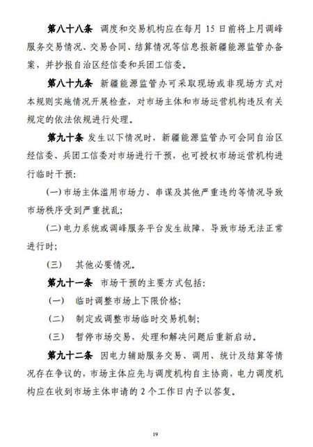
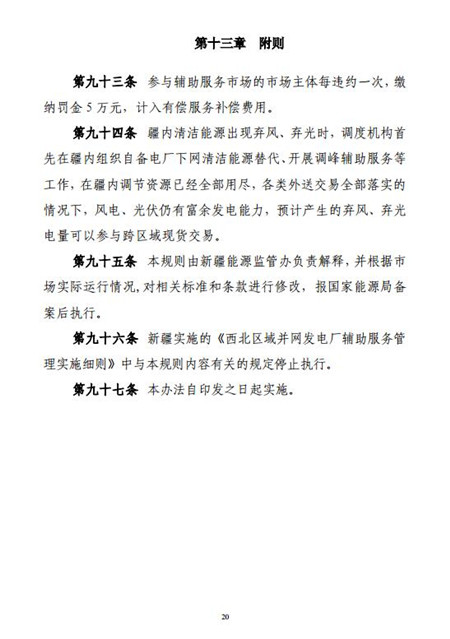
索比光伏网 https://news.solarbe.com/201709/29/131616.html

