索比光伏网讯:根据省政府办公厅《关于推进浙江省百万家庭屋顶光伏工程建设的实施意见》(浙政办发〔2016〕109号)的部署要求,为加快推动我市家庭屋顶光伏工程的实施工作,提出以下实施方案。
一、总体要求
(一)指导思想
围绕美丽宁波和生态文明先行示范区建设,坚持市场推动为主、政府支持引导,加强统筹谋划,创新发展模式,强化绿色发展、低碳发展,推进光伏发电走进千家万户、融入百姓生活,努力将家庭屋顶光伏工程建设成为市场化程度高、普及面广、美观优质的民生工程,进一步促进能源生产消费革命,强化全民绿色能源、绿色生活理念。
(二)基本原则
——市场主导和政府引导相结合。充分发挥市场对资源配置的决定性作用,建立公平开放的市场体系,鼓励社会资本、国有资本、金融保险等积极参与家庭屋顶光伏工程建设。建立地方政府属地负责,部门协同的工作推进机制。强化政策引导,统筹资金安排,重点推进农村安居宜居美居改造、下山移民安置、城中村改造、棚户区改造、保障房等屋顶光伏工程建设,确保我市家庭屋顶光伏工程建设规范有序发展。
——分类实施和模式创新相结合。根据自有屋顶、集体住户屋顶、住宅周边公共建筑(村级组织、社区物业用房等)等不同屋顶产权以及各地实际情况,分类探索居民自建、屋顶租赁、光伏租赁、政府扶贫等投资建设模式,以及专业公司运维、建设方运维、国网公司运维等后期管理模式,推进金融保险创新服务,以点带面,总结推广家庭屋顶光伏融资、建设、运维等成熟商业模式。
——有序推进与美观协调相结合。坚持光伏装置与屋顶、外立面相协调,与周边环境相融合。加强规划设计,坚持质量标准,优选光伏设备,严控工程建设,强化运维管理,有序推进家庭屋顶光伏建设。
(三)发展目标
2016-2020年,全市建成家庭屋顶光伏装置9万户,总装机规模达到36万千瓦左右。其中,在全市乡村既有和新建住宅,建成家庭屋顶光伏装置7.2万户;在各区县(市)建成区既有和新建住宅,建成家庭屋顶光伏装置1.8万户。
二、主要任务
(一)大力推进乡村既有家庭屋顶光伏建设。以新农村建设为契机,按照《既有民用建筑加装太阳能光伏系统设计导则》,推进乡村居民独立住宅屋顶或庭院,以及新农村集中连片住房等既有建筑屋顶建设家庭屋顶光伏发电系统。各地要注重试点示范,重点结合农村安居宜居美居改造、美丽乡村建设等工作,着力推动集中连片的光伏示范村、镇建设,推进农村村级组织等集体屋顶建设光伏发电系统,至2020年覆盖全市大部分乡村,融入百姓日常生活。
(二)全面推进城乡新建建筑家庭屋顶光伏发展。各地要按照相关设计导则和标准规范,研究细化新建民用建筑屋顶光伏发电系统设计和安装要求,以农村安居宜居美居改造、下山移民安置、城中村改造、棚户区改造、保障房建设等为重点,推进全市乡镇村新建住房、城市新建高(多)层住宅小区开展屋顶光伏建设。
(三)积极开展光伏小康工程建设。加大对我市低收入农户扶持力度,充分利用低收入农户屋顶以及农户庭院等,以政府补助、村户筹资、企业入股等方式,建设家庭屋顶光伏发电系统,增加低收入农户收入。对屋顶或庭院不适合建设的,可按照集中联户、以村带户等形式建设集中式“农光互补”、“渔光互补”光伏电站,也可以利用集体屋顶、公共建筑屋顶开展分布式光伏建设,其收益按照股比分配到户、到村。实施光伏小康工程的建成家庭屋顶光伏装置户数,按照实际受益户数进行折算。
(四)稳步推进城市住宅家庭屋顶光伏建设。在城市集中连片商业住宅小区、保障性住房小区、高层公寓楼、别墅排屋等民居建筑及社区公共建筑屋顶,积极探索由居民联合体、住宅小区业主委员会、物业管委会等成立光伏开发主体,采用合同管理等模式,推进屋顶光伏发电系统建设。通过机制探索、典型示范等措施,实现城市家庭屋顶光伏系统从疏到密。至2020年,全市有条件的大型商业住宅小区、保障性住房小区等集中连片安装屋顶光伏装置。
(五)增加对家庭屋顶光伏的财政支持。2020年12月31日前,在宁波大市范围内经备案认可的新建家庭屋顶光伏项目,在国家、省补贴政策基础上,市级财政再补贴0.15元/千瓦时,补贴时限为并网发电之日起3年。既有并网发电项目自政策执行之日起补助3年。建立补贴户数目标控制机制,全市备案的家庭屋顶光伏达到9万户(含新建和既有项目)目标后,后建项目不再享受市级补助政策。市级资金从各有关专项资金中统筹安排解决,具体办法另行制订。各地要结合当地实际制定相应补贴政策,做好资金发放工作。
(六)简化家庭屋顶光伏备案。进一步简化家庭屋顶光伏发电项目备案手续,自然人利用自有住宅建设的屋顶光伏发电项目,由当地电网企业直接登记并集中向当地发展改革部门备案。在登记阶段,用户需提供有效身份证明和房屋产权证明;如无房屋产权证明,需村委会或居委会出具房屋归属证明。企业或单位投资建设的家庭屋顶光伏项目,由投资建设的企业或单位向当地发改(经发)部门备案,当地发改(经发)部门牵头对项目是否属于家庭屋顶光伏工程进行确认。
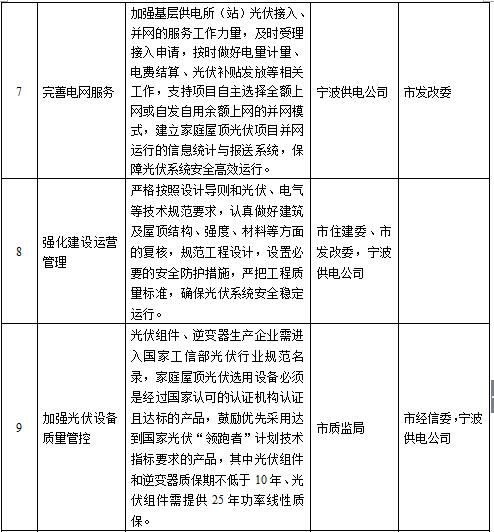
(七)继续完善电网服务。电网企业应进一步加强基层供电所(站)光伏接入、并网的服务工作力量,按照简便高效的原则,及时受理接入申请,按规定时限办理完成并网调试和验收,签订并网协议和购售电合同,按时做好电量计量、电费结算、光伏补贴发放(国补及省补)等相关工作,支持项目自主选择全额上网或自发自用余额上网的并网模式,保障光伏系统安全高效运行。
(八)强化建设运营管理。各地要加强家庭屋顶光伏开发建设企业的优选甄别,根据实际情况研究建立放管结合、规范有序的开发运营管理机制。要严格按照设计导则和光伏、电气等技术规范要求,认真做好建筑及屋顶结构、强度、材料等方面的复核,规范工程设计,设置必要的安全防护措施。要严把工程质量标准,规范组件固定、电气安装、防风防雷等施工要求。要加强对家庭屋顶光伏系统的运行维护,建设运营企业需建立运营维护数据监控中心,确保光伏系统安全稳定运行。
(九)加强光伏设备质量管控。光伏组件、逆变器生产企业需进入国家工信部光伏行业规范名录,家庭屋顶光伏选用设备必须是经过国家认可的认证机构认证且达标的产品,鼓励优先采用达到国家光伏“领跑者”计划技术指标要求的产品,其中光伏组件和逆变器质保期不低于10年、光伏组件需提供25年功率线性质保。支持电网公司、建设运营企业开发建设移动APP等家庭屋顶光伏监测信息平台,实时监测查询光伏系统的输出功率和发电量等数据。
(十)开展模式创新和样板示范。各地要及时梳理总结家庭屋顶光伏工程的开发建设、融资贷款、运营管理等经验做法,探索创新群众欢迎、市场接受、简便易行的商业模式。各地要选择1-2个建筑风格统一的农村、社区,统一性、高品质、美观化集中连片建设家庭屋顶光伏,作为标杆样板,予以示范并有序推广。
(十一)加强金融保险服务。积极引导和推动光伏、能源等投资企业,银行、保险、融资租赁等机构,以及社会团体、广大百姓参与家庭光伏建设。积极推动相关金融机构与地方政府合作建立家庭屋顶光伏项目投融资服务平台,鼓励探索售电收益权和项目资产作为质押的贷款机制和融资租赁模式,发展与家庭屋顶光伏建设密切联系的金融产品和保险产品,并不断完善金融服务。
三、保障措施
(一)加强组织领导。市政府成立宁波市家庭屋顶光伏工程推进工作领导小组,市政府分管领导任组长,成员由市委宣传部、市委农办、市发改委、市住建委、市经信委、市财政局、市质监局、市国土局、市农业局、市林业局、市城管局、市金融办、宁波供电公司和各区县(市)政府、管委会等单位分管领导组成,领导小组办公室设在市发改委。
各区县(市)政府、管委会要按照属地原则,切实承担本地家庭屋顶光伏工程建设和运营管理的主体责任,要建立专门的工作推进机制,明确责任分工,分解落实责任,制定出台支持政策,确保完成工作任务。
(二)强化责任落实。各地政府、管委会和市级相关部门要高度重视家庭屋顶光伏工程建设运营管理工作。市政府建立督查考核和定期通报制度,对各地各部门的任务完成情况实施目标考核,列入市政府督察内容。
(三)建立信息报送机制。各地要加强家庭屋顶光伏工程建设运行信息的统计报送工作,对非居民自建的屋顶光伏项目是否属于家庭屋顶光伏工程进行甄别、确认和测算,按月将项目备案、在建和并网等信息报送市发展改革委。宁波供电公司要建立起全市家庭屋顶光伏项目并网运行的信息统计与报送系统。
(四)营造舆论氛围。要充分利用报纸、电视、网络等媒介,全方位、多角度、立体式开展家庭屋顶光伏工程建设宣传,营造浓厚的社会氛围,倡导全民绿色能源、绿色生活理念,推进光伏发电走进千家万户、融入百姓生活。
四、其它
本方案自发布之日起实施。各地政府可根据本辖区的实际情况,参照本实施方案,研究制定当地的推进实施方案。
附件:
一、宁波市家庭屋顶光伏工程推进工作领导小组及办公室成员名单

二、宁波市家庭屋顶光伏工程推进工作市级单位任务分解表





三、各地家庭屋顶光伏工程建设任务分解表

原标题:宁波市家庭屋顶光伏工程实施方案
索比光伏网 https://news.solarbe.com/201707/31/135722.html

