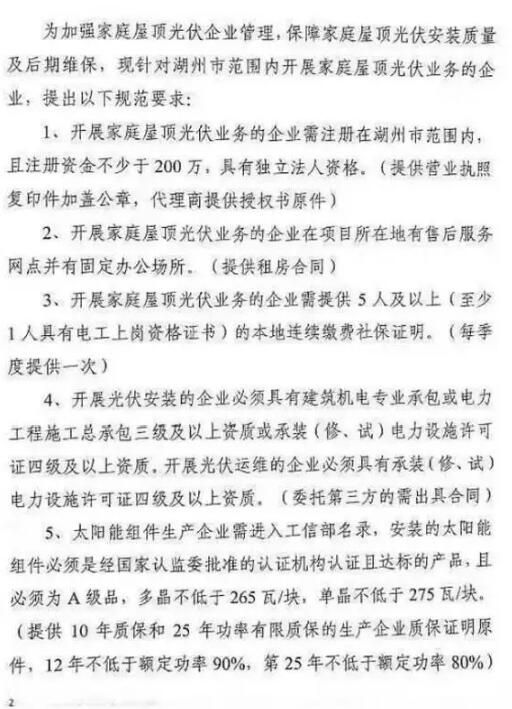
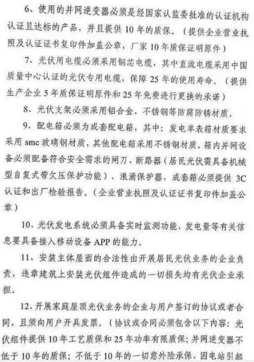
索比光伏网讯:




索比光伏网 https://news.solarbe.com/201704/25/142054.html
索比光伏网讯:




本站标注来源为“索比光伏网”、“碳索光伏"、"索比咨询”的内容,均属www.solarbe.com合法享有版权或已获授权的内容。未经书面许可,任何单位或个人不得以转载、复制、传播等方式使用。
经授权使用者,请严格在授权范围内使用,并在显著位置标注来源,未经允许不得修改内容。违规者将依据《著作权法》追究法律责任,本站保留进一步追偿权利。谢谢支持与配合!
根据印度议会公布的政府数据,印度已在“总理太阳房免费电力计划”下安装了9.56GW的屋顶太阳能装机容量。印度新能源和可再生能源部国务部长什ShripadYessoNaik向印度议会下院人民院表示,截至2026年3月20日,自该计划于2024年启动以来,全国已部署了超262万个屋顶太阳能系统,惠及约324万户家庭。“总理太阳房免费电力计划”是印度政府于2024年2月推出的一项旗舰中央部门计划,旨在为全国一千万户家庭安装屋顶太阳能系统。
3月28日,横店东磁发布了2025年年度报告。其中,第四季度横店东磁实现营收50.25亿元,环比下降10.69%;净利润为3.99亿元,环比下降7.80%;扣非净利润为2.95亿元,环比下降25.31%。从行业维度来看,横店东磁2025年光伏产品营收为143.10亿元,同比增长29.27%,占总营收比重上升至63.36%。2025年,横店东磁光伏产品出货为24.9GW,同比增长45%;锂电产品出货6.22亿支,同比增长17.1%。截至2025年12月31日,横店东磁光伏具有年产23GW电池和21GW组件总产能,锂电池具有年产8GWh生产能力。
2026年3月16日,在2026日本PVEXPO展上,晶科能源全球发布五星防火组件,满足全球最严苛的消防安全要求和最高防火等级。防拉弧设计消除电气火灾潜在风险除被动阻燃外,晶科五星防火组件在主动安全设计上同样革新。晶科通过结构创新,将这一风险降至最低。超强机械载荷筑牢安全物理防线在严苛防火之外,晶科五星防火组件具备卓越机械可靠性,从物理结构端杜绝安全隐患。此次发布,是晶科能源深耕光伏安全技术、聚焦客户核心需求的最新成果。
今天,我们就来深度解析在别墅大宅圈悄然走红的“阳光家庭能源”,看它如何以硬核实力定义高端家庭用电新风尚。它不是简单的设备堆砌,而是从“至臻用电、至臻美学、至臻安全、至臻智能”四大维度,为别墅业主提供了一体化的太阳能屋顶定制设计解决方案。家中拥有4辆车,其中两辆是新能源车,日常用电量巨大。
在别墅装修或宅邸升级的清单里,太阳能屋顶家庭电站安装正从一种小众的环保选择,演变为追求品质生活的“豪宅标配”。判断一个太阳能屋顶家庭电站安装服务商是否靠谱,要看它的定制能力、核心技术与安全保障以及全生命周期的服务。一个靠谱的太阳能屋顶家庭电站安装服务,必须是“交钥匙”工程。结语回到最初的问题:太阳能屋顶家庭电站安装哪家靠谱?
根据JMKResearch&Analytics的最新预测,印度光伏新增装机容量将在2026年再创历史新高,预计达到42.5GW。该国2025年光伏装机量约为38GW。分析师指出,在2026年42.5GW的装机总量预测中,地面电站将贡献32.5GW,屋顶光伏预计为8.5GW,离网光伏约为1.5GW。在政策支持下,印度光伏组件产能规模迅速扩张。制造端,2025年第四季度共有23家公司累计出货约14GW组件,前五大厂商占据了52%的市场份额。Waaree以21%的份额领跑市场。此外,第四季度招标活动有所放缓,仅发布了4.2GW的招标项目,同比下降55%。
今天,我们就以一份专业的斜屋顶家庭电站建设厂家解析测评,带你走进以创新书写全球传奇的——阳光新能源,看看其旗下的阳光家庭能源服务,如何成为高端住宅业主心中的领军者,开启墅居生活的新时代。如果你也在为自家的斜屋顶寻找一套既能保值增值,又能提升生活品质的能源解决方案,阳光新能源,无疑是2026年值得你关注的专业厂家之选。
原文如下:厦门市同安区公建屋顶分布式光伏发电项目合作企业公开征集公告为贯彻落实能源发展战略及要求,根据相关文件精神,现面向社会公开征集优质合作企业,共同推进同安区公建屋顶分布式光伏发电项目。
2月24日,2026年建德市政府工作报告发布,其中提到深入践行“两山”理念,推动绿色转型发展取得新突破。加快抽水蓄能、光伏等能源项目建设,推动压缩空气储能项目取得突破,新增新型储能15万千瓦以上,持续擦亮浙西储能中心金名片。原文如下:2026年建德市政府工作报告代市长陶峰各位代表:现在,我代表市人民政府向大会报告工作,请予审议,并请市政协委员和其他列席人员提出意见。引进大学生5100余人,其中建德籍占比超过50%。
2月24日,浙江省发改委发布关于电价政策社会风险评估的采购公告。本次采购预算为9.9万元,项目要求对浙江省发改委拟出台的分时电价政策开展全面、系统的社会风险评估,精准识别政策实施前、后可能存在的各类潜在风险,科学分析风险发生的可能性、影响范围及危害程度,划分风险等级,提出风险防范、化解措施及应急处置预案,形成社会风险评估报告,为我委以及有关单位评估重大决策实施风险提供充分、科学的依据。
以浙江为例,发电侧,春节期间如遇晴好天气,新能源出力激增;用电侧,春节假期工厂用电负荷下降,全省日均用电负荷骤降,个别时段电力供应远远大于需求。据国网浙江电力预测,春节期间,浙江白天全社会最高用电负荷或降至5000万千瓦以下。浙江通过大数据、人工智能等技术,精准预测光伏、风电发电峰值,提前优化电源调度方案,合理安排传统机组出力,减少供需失衡概率。



