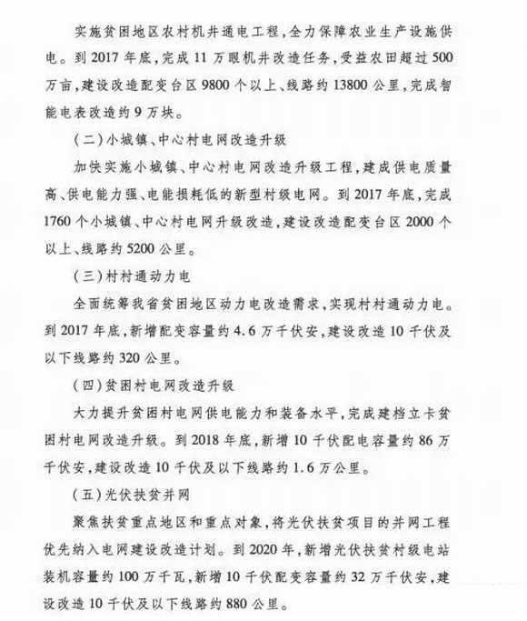
河北省发布《加强贫困地区农村电网建设改造实施方案》要求重点解决光伏扶贫并网!




索比光伏网 https://news.solarbe.com/201703/06/145642.html
河北省发布《加强贫困地区农村电网建设改造实施方案》要求重点解决光伏扶贫并网!




索比光伏网 https://news.solarbe.com/201703/06/145642.html
本站标注来源为“索比光伏网”、“碳索光伏"、"索比咨询”的内容,均属www.solarbe.com合法享有版权或已获授权的内容。未经书面许可,任何单位或个人不得以转载、复制、传播等方式使用。
经授权使用者,请严格在授权范围内使用,并在显著位置标注来源,未经允许不得修改内容。违规者将依据《著作权法》追究法律责任,本站保留进一步追偿权利。谢谢支持与配合!
“低价换市场”,正将光伏行业拖入深渊。冰冷的第三方检测数据揭示残酷现实:某央企电站中,低价组件的实际衰减率远超技术协议标准,组件质量隐患丛生。价格战阴影下,性能失守正在透支行业的未来信用。7月3日,工信
光伏头条获悉,7月10日,海南省发展和改革委员会就《关于海南省深化新能源上网电价市场化改革的实施方案(征求意见稿)》公开征求意见。
6月4日,国家能源局印发《关于组织开展新型电力系统建设第一批试点工作的通知》,提出聚焦新型电力系统有关前沿方向,依托典型项目开展单一方向试点,依托典型城市开展多方向综合试点,探索新型电力系统建设新技术、新模式,推动新型电力系统建设取得突破。坚持重点突破,先期围绕构网型技术、系统友好型新能源电站、智能微电网、算力与电力协同、虚拟电厂、大规模高比例新能源外送、新一代煤电等七个方向开展试点工作。
位于呼市核心区的政务综合体,正经历一场脱胎换骨的绿色蜕变。 作为协合运维旗下协合新源(北京协合新源科技发展有限公司)实施的自治区首个公共机构能源托管项目,这座4.3万㎡的政务综合体通过能源系统建设、节能改造和智慧能源管理平台的部署,将实现主楼全年零碳运行。
当地时间7日,美国总统特朗普签署行政令,终止对风能和太阳能等绿色能源的补贴。该行政令指示财政部修改法规和政策,逐步取消风能和太阳能项目的税收抵免,并实施“大而美”法案中确定的加强对受关注外国实体(FEOC)的限制。同时,指示内政部长修改法规和政策,取消对风能和太阳能设施相对于可调度能源的优惠待遇。
2025年6月27日 - 西班牙生态转型与人口挑战部(MITECO)已批准“可再生能源价值链强化项目”(RENOVAL)的援助拨款决议,将向33个项目授予2.96亿欧元。这些项目旨在生产对西班牙可再生能源技术和产业发展至关重要的设备及零部件。
2025年7月7日,习近平总书记在山西省阳泉市阳泉阀门股份有限公司考察时强调:“要把握市场需求,加强科技创新,让传统产业焕发新活力。”这一重要指示为阳泉这座兼具红色基因和创新精神的城市指明了发展方向。作为能源央企,国投电力始终以实际行动贯彻落实习近平总书记重要讲话精神。
7月5日,由晶澳科技、阳光电源与江苏巨擘能源联合主办的 “‘超’能彭城·‘光’聚未来” 主题线下活动在徐州圆满落幕。活动以火热进行的“苏超”赛事为纽带,创新融合球赛观战、技术分享与趣味互动,定向邀请150余位分布式光伏领域高潜力客户,共同探索光储融合解决方案,深化终端合作生态,为行业淡季注入强劲动能。
随着半导体产业加速向中国市场转移,精密温控技术的市场需求持续攀升,中国本土企业正以创新实力重塑市场格局,解决行业关键元器件“卡脖子”问题。厦门宇电自动化科技有限公司(简称“宇电温控科技”)作为国内工业温控领域的“隐形冠军”,历经35载技术沉淀,成功突破半导体级温控技术壁垒,实现了从光伏到半导体设备的全产业链国产化替代。
7月10日,海南省发改委发布关于公开征求《关于海南省深化新能源上网电价市场化改革的实施方案(征求意见稿)》意见的通知
在赞比亚凯布韦,非洲炽热阳光照耀下,一座承载着当地能源希望的百兆瓦级光伏电站正式并网发电!近日,由中国电建承建、全部采用晶澳科技DeepBlue 4.0 Pro光伏组件的赞比亚凯布韦100MW光伏项目举行盛大并网仪式。赞比亚总统哈凯恩德·希奇莱马(Hakainde Hichilema)亲临现场揭牌剪彩,盛赞该项目为“赞比亚迈向1000MW光伏目标的关键里程碑”。



