随着人们生活水平的提高,环境保护意识的提高,越来越多的人开始在自家屋顶上考虑安装光伏发电,但是分布式屋顶光伏电站在并网,总会遇到这样或者那样的问题,要不当地电网供电公司对光伏发电一知半解,要不就爱答不理的,很多考虑安装的客户遇到这种情况就无奈的放弃了,作为客户可以说放弃就放弃,作为一名合格的分布式光伏推广者,我们不能放弃最事业的追求!针对地方供电部门的不专业,我们需要用自己的专业知识给予讲解,但是对于他们的不配合,我们必须拿起法律武器——12398能源监管投诉举报热线,维护我们自己的合法权益,共同推进光伏事业的发展。
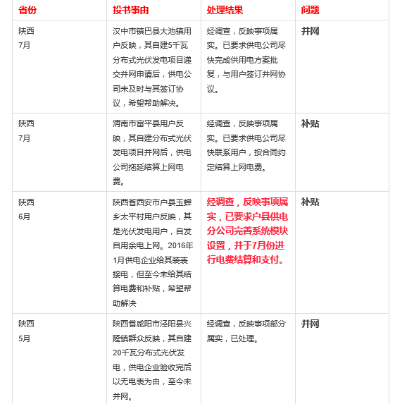
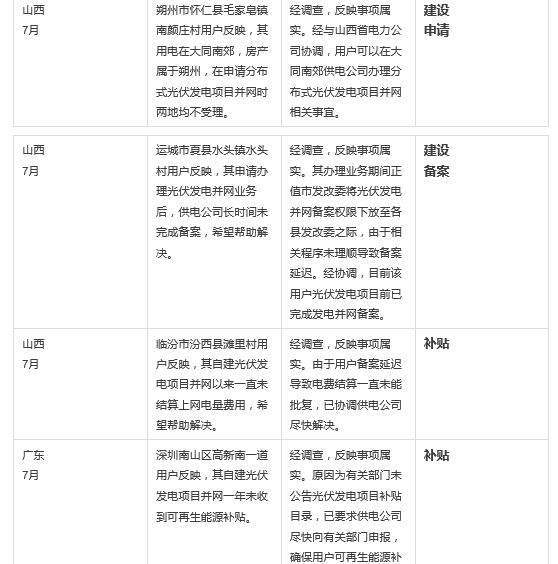
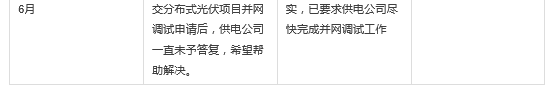
据统计2016年5月至2016年7月,12398能源监管投诉平台公布共接收13件光伏投诉事件

通过以上数据分析可知:
阻碍分布式光伏电站发展的主要因素是并网及补贴,其中光伏并网问题共6件,补贴投诉共5建,项目建设申请与设备各1件.




通过以上13件投诉事件的处理结果得知:在国家层面还是鼓励分布式光伏发电的,特别针对6月份陕西省西安市户县玉蝉乡太平村用户反映,2016年1月供电企业给其装表接电,但至今未给其结算电费和补贴,给予的处理意见十分振奋人心:已要求户县供电分公司完善系统模块设置,并于7月份进行电费结算和支付。
在此,感谢12398能源监管平台对于发展分布式光伏的大力支持的同时,光伏人同时要树立自己的维权意识,同时加强学习,提高自身的专业知识技能,因为地方供电局很多工作同志,对于分布式光伏发电知识可能有的一点不知道,或者有的一知半解,我们只能用专业的知识去说服他们,他们才能给我做好分布式光伏建设服务。
光伏人要两手抓,两手都要硬!!!一手抓自身发展,强大自身队伍素质,提高服务水平;一首抓好12398投诉平台,共同维护好分布式民用光伏市场。
索比光伏网 https://news.solarbe.com/201609/05/102267.html

