据悉,普通光伏电站项目竞争性配置将采取优选方式进行,内蒙古发改委将根据各盟市电网接入条件、电力消纳水平,以及上年度光伏电站建设完成情况等综合因素,统筹将国家下达的2016年普通光伏电站项目年度建设规模分配到盟市级投资主管部门,由盟市投资主管部门组织开展年度建设指标评优配置工作,盟市具体评优办法将依据《自治区的光伏电站项目竞争性配置试行办法》制定。
内蒙古《普通光伏项目竞争性配置试行办法》(征求意见稿)
第一章 总则
第一条 为规范光伏发电项目管理,优化资源配置,做好普通光伏电站项目年度建设计划优选工作,根据《国家发展和改革委员会 国家能源局关于完善光伏发电规模管理和实行竞争方式配置项目的指导意见》(发改能源[2016]1163号),制订本办法。
第二条 本办法适用范围为普通光伏电站项目和在我区工商部门已登记注册的企业。普通光伏电站项目是指除光伏发电领跑技术示范基地、光伏扶贫以及国家规定的不受年度规模限制以外的项目。
第三条 普通光伏电站项目竞争性配置(以下简称竞争性配置)采取优选方式进行。优选工作遵循依法合规,公开、公平、公正的原则。
第二章 程序
第四条 内蒙古自治区发展和改革委员会(以下简称自治区发改委)根据各盟市电网接入条件、电力消纳水平,以及上年度光伏电站建设完成情况等综合因素,统筹将国家下达的普通光伏电站项目年度建设规模分配到盟市级投资主管部门,由盟市投资主管部门组织开展年度建设指标评优配置工作。相关工作安排由各盟市向全社会公布。
第五条 各盟市按照本办法的原则和要求确定本地区光伏发电年度建设实施方案,并上报自治区发改委汇总形成全区光伏电站建设实施方案。
第六条 各盟市投资主管部门应委托具有甲级工程咨询资质的评审机构组织,评优专家人数和组成由盟市投资主管部门自行确定,应保证评选过程公开、公正和公平,全程邀请能源监管部门和纪检监察部门参与。
第七条 专家组以书面形式对参加评选的项目出具评分意见,盟市投资主管部门根据专家评分意见确定本地区光伏发电年度建设实施方案,并向全社会公开。
第三章 评优条件
第九条 参加评优的企业应具备如下条件:参与评优的企业工商登记经营范围应包含新能源电力开发、建设、运营等相关内容;注册资本金应不低于500万元;无违约失信行为。
第十条 参与评优的项目应具备以下条件:投资主体符合第九条内容;具有明确的场址坐标和旗县级以上土地部门出具的用地意见;旗县级以上电网企业出具的电网接入意见。
第四章 评优内容
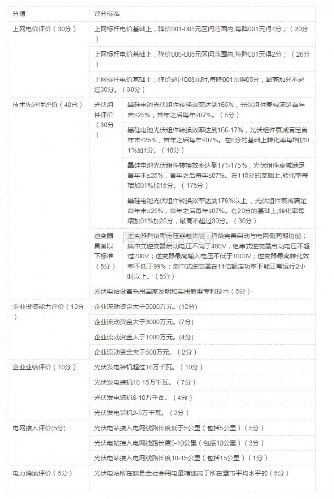
第十一条 评选内容包括上网电价评价、技术先进性评价、企业投资能力和业绩评价、电网接入评价、电力消纳评价和履行社会责任评价等六个部分的内容,详见附件《内蒙古自治区普通光伏电站项目优选评分标准》。
第五章 监管
第十二条 取得年度建设计划的项目应严格按照《国家能源局关于实行可再生能源发电项目信息化管理的通知》(国能新能[2015]358号)要求,纳入国家能源局可再生能源发电项目信息管理平台管理。
第十三条 项目投资主体(含股东、股权比例)及主要建设内容不得擅自变更。如确因兼并重组、同一集团内部分工调整等原因,需要变更投资主体或股权比例的,应按国家有关规定严格履行变更程序。严禁项目建设单位以任何理由买卖年度建设计划指标。
第十四条 通过优选获得建设指标的项目应按照约定的电价和标准开工建设,项目投产后应委托权威机构开展竣工验收工作,并形成综合竣工验收报告,由盟市投资主管部门进行复核并出具意见。
第十五条 综合竣工验收未通过或验收资料存在弄虚作假行为的项目不予申报可再生能源电价附加资金补贴,项目所属公司及集团5年内不得参与此类竞争性配置活动。
第十六条 任何部门和单位不准以任何理由向取得年度建设计划的企业收取费用。
第十七条 不得限制外地企业参与竞争;不得以任何理由向企业收取任何费用;不得有价出让项目或以干股等非法方式侵害企业合法利益。
第六章 附则
第十八条 本办法试行一年。
第十九条 本办法自发布之日起施行。
第二十条 本办法由内蒙古自治区发展和改革委员会负责解释。
附件:内蒙古自治区普通光伏电站项目优选评分表

索比光伏网 https://news.solarbe.com/201607/13/164235.html

