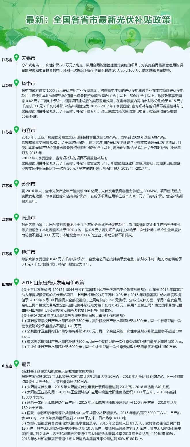
以下是小编整理的全国各省市最新光伏补贴政策汇总。



索比光伏网 https://news.solarbe.com/201604/14/170959.html
以下是小编整理的全国各省市最新光伏补贴政策汇总。



索比光伏网 https://news.solarbe.com/201604/14/170959.html
本站标注来源为“索比光伏网”、“碳索光伏"、"索比咨询”的内容,均属www.solarbe.com合法享有版权或已获授权的内容。未经书面许可,任何单位或个人不得以转载、复制、传播等方式使用。
经授权使用者,请严格在授权范围内使用,并在显著位置标注来源,未经允许不得修改内容。违规者将依据《著作权法》追究法律责任,本站保留进一步追偿权利。谢谢支持与配合!
由于现行法规对“其他草地”的定性尚存模糊地带,加之各地自然资源及林草主管部门对其是否纳入草原管理范畴、应履行何种用地手续等问题的认定标准不一,导致项目方在合规路径选择上陷入困惑。例如,部分省份明确要求“其他草地”参照《中华人民共和国草原法》(以下简称“《草原法》”)管理并办理征占用手续,而另一些地区则因土地分类差异存在执行分歧。
7月5日,德国太阳能工业协会(BSW-Solar)发布数据显示,该国光伏累计装机容量已达107.5GW,覆盖屋顶、阳台及露天场地等多元场景,标志着德国在2030年实现215GW目标中正式跨越半程节点。
近日,山西省能源局、国家能源局、山西监管办公室正式下发《分布式光伏发电开发建设管理实施细则(试行)》的通知,于2025年8月1日起施行,有效期两年。文件指出,分布式光伏发电上网模式包括全额上网、全部自发自用、自发自用余电上网三种。
据索比光伏梳理统计,2025年上半年国家及地方共出台259条光伏政策。其中第一季度135条,第二季度124条。以430和531新政为重要标志,分布式光伏管理精细化与电价市场化改革同步推进,“抢装潮”引发的产业链价格波动
6月23日,国家能源局发布1—5月全国电力工业统计数据显示,我国光伏发电装机规模突破10亿千瓦,占我国总发电装机容量的比重达30%、占全球光伏装机总规模的近一半。在我国乃至全球范围,新能源发展均保持着快速增长势头,而伴随着高比例新能源接入,电网稳定与新能源消纳成为亟待解决的核心难题。
不久前,以隆基创始人、中央研究院院长、CTO这一新身份的公开亮相的李振国表示,“光伏从创新中来,还要到创新中去。光伏行业看起来跌宕起伏,其实背后的实质就是不断在每个大事情、小事情创新当中实现突破,实现进步,也推动了行业大的进步。”
作为我国乃至全球光伏与储能行业的年度国际盛会,中国国际光伏与储能产业大会至今已成功举办七年,累计签约重大项目百余个、投资超千亿元,为全球光伏与储能行业高质量发展作出了积极贡献,有力促进了地方经济可持续发展和全球能源转型进程。
6月16日,昱能科技(SH:688348)发布公告,公司董事会审议通过了 《关于部分超募资金投资项目增加实施内容及地点并调整项目建设周期的议案》,同意“昱能150MWH分布式储能电站建设项目”增加实施内容及地点并调整项
6月13日,为期三天的SNEC PV&ES 2025国际太阳能光伏和智慧能源&储能及电池技术与装备大会暨展览会圆满落幕。本届大会以“光储融合,智领未来”为主题,在38万平方米的宏大展区汇聚全球3000余家能源企业,吸引超50万人次专业观众参与。作为全球光伏与储能领域的顶级盛会,SNEC成功搭建了行业领袖对话平台,深入探讨技术革新、产业升级与可持续发展路径,再次巩固其全球产业风向标的地位。
中来股份呼吁行业高质量发展 展会伊始,中来股份副董事长、总裁林建伟先生在发布会上发表了高屋建瓴的致辞。林总指出,当前光伏产业正面临“冰火两重天”的局面:全球装机量连年攀升,但产能过剩与低价内卷问题严重。中来呼吁行业停止“自杀式”价格内卷,共建质量标准联盟,开放技术创新生态。中来股份始终坚守“创新”和“质量”两大信条,连续三年将营收3%投入研发,在n型技术、封装材料等关键领域筑起几百项专利的护城河,并建立“零容忍”质量铁律,守护每一块组件的生命线。
2025年6月11日 –13日 ,SNEC PV&ES第十八届(2025)国际太阳能光伏和智慧能源&储能及电池技术与装备(上海)大会(SNEC 2025)在国家会展中心(上海)盛大启幕。本届展会以“光储融合,智领未来” 为主题,汇聚全球顶尖企业、权威专家学者及行业领袖,共同探索新能源技术革新、产业升级与可持续发展路径。



