近日,国家能源局发布《国家能源局关于加快贫困地区能源开发建设推进脱贫攻坚的实施意见》,在意见中提出实施精准光伏扶贫工程,在现有试点工作的基础上,继续扩大光伏扶贫的范围。在光照条件良好(年均利用小时数大于1100小时)的15个省(区)451个贫困县的3.57万个建档立卡贫困村范围内开展光伏扶贫工作。到2020年,实现200万建档立卡贫困户户均增收3000元以上的目标。
以下为意见原文:
各司,各派出机构,各直属事业单位,中电联,中电传媒:
为贯彻落实中央扶贫开发工作会议精神及《中共中央国务院关于打赢脱贫攻坚战的决定》要求,进一步做好能源扶贫工作,现将《国家能源局关于加快贫困地区能源开发建设推进脱贫攻坚的实施意见》印发你们,请结合自身职能认真组织实施,切实加强扶贫工作,为打赢脱贫攻坚战做出应有贡献。
附件:《国家能源局关于加快贫困地区能源开发建设推进脱贫攻坚的实施意见》
《国家能源局关于加快贫困地区能源开发建设推进脱贫攻坚的实施意见》任务分工
国家能源局
2015年12月24日
附件:
附件1.国家能源局关于加快贫困地区能源开发建设推进脱贫攻坚的实施意见
为贯彻落实中央扶贫开发工作会议精神,充分发挥能源开发建设在脱贫攻坚战中的基础性作用,促进贫困地区经济发展和民生改善,同步迈向小康社会,根据《中共中央国务院关于打赢脱贫攻坚战的决定》,制定本实施意见。
一、充分认识加快能源开发建设对打赢脱贫攻坚战的重要作用
能源是现代社会生活生产不可或缺的基础条件,没有充足可靠的能源保障,就不可能真正建成小康社会。提高贫困地区能源普遍服务水平,是全面建成小康社会的本质要求,合理开发利用贫困地区的能源资源,是带动贫困地区经济发展和民生改善的重要途径。当前,全面建成小康社会进入决胜阶段,扶贫开发进入啃硬骨头、攻坚拔寨的冲刺期,加快贫困地区能源资源开发利用和基础设施建设,促进资源优势尽快转化为经济发展优势,为贫困地区人民群众创造必要的生产生活用能条件,是能源行业义不容辞的责任和使命。
二、总体要求
指导思想
深入贯彻党的十八大和十八届三中、四中、五中全会精神,落实中央扶贫开发工作会议和《中共中央国务院关于打赢脱贫攻坚战的决定》部署,坚持精准扶贫、精准脱贫,围绕全面建成小康社会的总目标,创新思路、机制和方法,采取非常规举措,着力加快贫困地区能源开发建设,着力提高能源普遍服务水平,切实解决贫困地区生产生活用能问题,促进经济发展和民生改善,为打赢脱贫攻坚战、使贫困地区与全国同步建成小康社会提供可靠的能源保障。
基本原则
坚持目标导向的原则。强化大局观念,把能源开发建设的目标、任务和布局,与脱贫攻坚、全面建成小康社会的总体目标要求有机地结合起来,自觉服从和服务于打赢脱贫攻坚战的需要。
坚持精准扶贫的原则。聚焦扶贫重点地区和重点对象,把能源扶贫着力点放到建档立卡贫困人口上,特别是丧失劳动能力和脱贫能力的贫困人口上,注重提高扶贫精准度。
坚持改革创新的原则。采取超常规的办法,在资源开发、资金扶持、项目布局、补偿政策、共享机制等方面,切实向革命老区、民族地区、边疆地区和连片特困地区倾斜。
坚持因地制宜的原则。从贫困地区的能源资源、环境承载力等基本条件出发,遵从发展规律,深入研究论证,采用适宜当地的能源扶贫方式,讲求实效。
主要目标
到2020年,全国农村地区能源普遍服务水平显著提高,贫困地区电力普遍服务水平基本达到目前本省(区、市)平均水平;基本实现农村动力电全覆盖;完成200万建档立卡贫困户光伏扶贫项目建设。甘肃省通渭县、清水县摘掉贫困县帽子。
三、重点任务
继续实施农村电网改造升级工程
尽快完善和发布《关于实施第二轮农村电网改造升级工程的意见》,加大中央投资力度,加快农村电网建设和城乡电力普遍服务均等化进程。
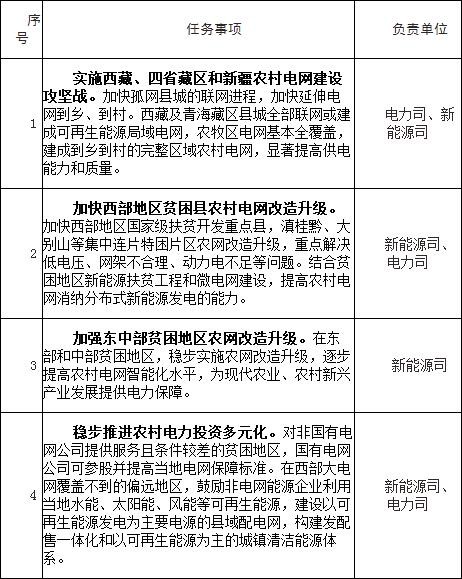
实施西藏、四省藏区和新疆农村电网建设攻坚战。加快孤网县城的联网进程,加快延伸电网到乡、到村。西藏及青海藏区县城全部联网或建成可再生能源局域电网,农牧区电网基本全覆盖,建成到乡到村的完整区域农村电网,显著提高供电能力和质量。
加快西部地区贫困县农村电网改造升级。加快西部地区国家级扶贫开发重点县,滇桂黔、大别山等集中连片特困片区农网改造升级,重点解决低电压、网架不合理、动力电不足等问题。结合贫困地区新能源扶贫工程和微电网建设,提高农村电网消纳分布式新能源发电的能力。
加强东中部贫困地区农网改造升级。在东部和中部贫困地区,稳步实施农网改造升级,逐步提高农村电网智能化水平,为现代农业、农村新兴产业发展提供电力保障。
稳步推进农村电力投资多元化。对非国有电网公司提供服务且条件较差的贫困地区,国有电网公司可参股并提高当地电网保障标准。在西部大电网覆盖不到的偏远地区,鼓励非电网能源企业利用当地水能、太阳能、风能等可再生能源,建设以可再生能源发电为主要电源的县域配电网,构建发配售一体化和以可再生能源为主的城镇清洁能源体系。
加快实施农村动力电全覆盖工程
制定和实施《贫困地区农村电网改造升级规划》。加大政策和资金扶持力度,按照更高的建设标准,新建和改造贫困地区线路和配电台区,提升贫困地区供电水平,实现贫困地区动力电全覆盖。
强化异地搬迁区域电力建设。结合《配电网行动计划》和农村电网改造升级工程,及时为异地搬迁安置区提供高标准的电力服务,实现搬迁到哪里、动力电跟进到哪里。
精准实施光伏扶贫工程
扩大光伏扶贫实施范围。在现有试点工作的基础上,继续扩大光伏扶贫的范围。在光照条件良好(年均利用小时数大于1100小时)的15个省(区)451个贫困县的3.57万个建档立卡贫困村范围内开展光伏扶贫工作。到2020年,实现200万建档立卡贫困户户均增收3000元以上的目标。
加大支持力度。继续细化光伏扶贫项目清单和需求测算,多渠道争取支持,扩大光伏扶贫项目资金来源。组织各省(区)以县为单位编制光伏扶贫实施方案,按程序报批后实施。
优先安排能源开发建设项目
规划布局倾斜。《能源发展“十三五”规划》中设置脱贫攻坚章节,能源专项规划中要把脱贫攻坚作为重要内容,明确未来五年能源行业扶贫的目标、任务,充分发挥规划引领作用,引导社会资源向贫困地区聚焦,集中发挥效用。在省级能源规划的衔接审批中,要推动各地把贫困地区能源建设摆上更重要的位置。
资金安排倾斜。农网改造中央预算内投资安排向革命老区、民族地区、边疆地区、连片特困地区倾斜。电网企业要继续增加农村电网升级改造自筹资金规模。
工程项目倾斜。煤炭、煤电、油气、水电等资源开发利用类重大项目,跨区域重大能源输送通道项目,以及风电、光伏等新能源项目,同等条件下要优先在贫困地区规划布局建设。
清洁能源扶持。鼓励光伏发电与种植、养殖业结合,充分利用荒山、荒坡、鱼塘、大棚等农业设施,增加贫困人口收入。加大农林废弃物综合利用力度,鼓励农村能源供应方式多元化发展。
统筹出台扶贫优惠政策
制定电力普遍服务补偿机制。会同有关部门研究建立偏远少数民族地区电力普遍服务财政补偿机制,出台优惠财政政策,解决人口较少、电量较小的偏远地区农村电网运行维护费用不足问题,支持电网企业做好电力普遍服务工作。
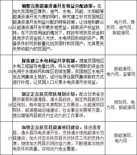
调整完善能源资源开发收益分配政策。在加大贫困地区煤炭、油气、水电、风能、太阳能等能源资源开发力度的同时,研究建立针对贫困地区能源资源开发利益分配的特殊政策,让当地和群众从能源资源开发中更多地受益。探索资产收益扶持,在不改变用途的情况下,财政专项扶贫资金和其他涉农资金投入光伏、水电项目形成的资产,具备条件的可折股量化给贫困村和贫困户,尤其是丧失劳动能力的贫困户。
探索建立水电利益共享机制。提高贫困地区水电工程留存电量比例,将从发电中提取的资金优先用于水库移民和库区后续发展。贫困地区水电开发占用集体土地的,试行给原住居民集体股权方式进行补偿,让贫困人口分享水电资源开发收益。
下一页>继续加强定点扶贫工作
制定帮扶规划计划。配合甘肃省发展改革委和通渭县、清水县政府,制定两县脱贫攻坚规划,每年制定年度帮扶工作要点,从能源项目帮扶、能源基础设施建设、社会事业发展等方面,提出增强两县脱贫内生动力的工作事项。
加快能源项目建设。推进通渭县、清水县风电资源开发,支持清水绿色能源示范县建设,加大对定点扶贫县光伏扶贫工作的支持力度。继续加大两县农网改造力度,不断提高当地供电条件和质量,实现动力电全覆盖。
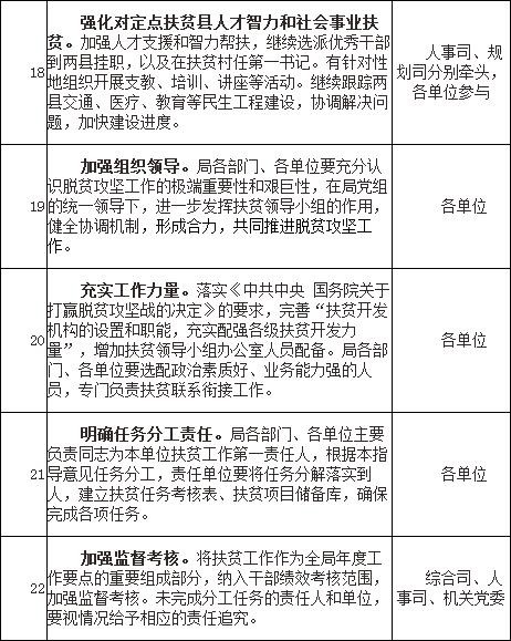
强化人才智力和社会事业扶贫。加强人才支援和智力帮扶,继续选派优秀干部到两县挂职,以及在扶贫村任第一书记。有针对性地组织开展支教、培训、讲座等活动。继续跟踪两县交通、医疗、教育等民生工程建设,协调解决问题,加快建设进度。
四、组织实施
加强组织领导
局各部门、各单位要充分认识脱贫攻坚工作的极端重要性和艰巨性,在局党组的统一领导下,进一步发挥扶贫领导小组的作用,健全协调机制,形成合力,共同推进脱贫攻坚工作。
充实工作力量
落实《中共中央国务院关于打赢脱贫攻坚战的决定》的要求,完善“扶贫开发机构的设置和职能,充实配强各级扶贫开发力量”,增加扶贫领导小组办公室人员配备。局各部门、各单位要选配政治素质好、业务能力强的人员,专门负责扶贫联系衔接工作。
明确任务分工责任
局各部门、各单位主要负责同志为本单位扶贫工作第一责任人,根据本指导意见任务分工,责任单位要将任务分解落实到人,建立扶贫任务考核表、扶贫项目储备库,确保完成各项任务。
加强监督考核
将扶贫工作作为全局年度工作要点的重要组成部分,纳入干部绩效考核范围,加强监督考核。未完成分工任务的责任人和单位,要视情况给予相应的责任追究。
严明纪律规矩
加强对农村电网改造升级工程造价监管,严控电网企业关联交易,在保证工程质量的同时,降低造价。强化扶贫政策、资金、项目、物资的分配、投向和使用的精准度,严格程序和约束机制,坚决防止和杜绝将脱贫成为某些企业和个人谋取私利的机会和手段,一经发现要一查到底,坚决惩处。各部门对扶贫政策、资金、项目等要强化监管,严明纪律和政策,要监管到省、市、县、乡、村和个人,实现阳光扶贫。
下一页> 余下全文附件2《国家能源局关于加快贫困地区能源开发建设推进脱贫攻坚的实施意见》任务分工






索比光伏网 https://news.solarbe.com/201601/06/176711.html

