适用范围:
国网 分布式及35千伏以下地面
南网 20千伏及以下分布式和35千伏以下、不超过2万千瓦且所发电量主要在并网点变电台区消纳等地面/大棚
接入服务点:
国网 市区中心营业厅:400千瓦及以上/接入电压10千伏以上
县公司中心营业厅:400千瓦以下/低压接入
南网 地市供电局:10(20)千伏 /同时以10(20)千伏、380(220)伏两种电压接入电网
县(区)供电局:以380(220)伏电压接入电网
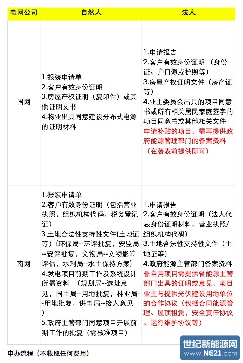
申办资料清单

审查资料清单1.接入工程初步设计报告、图纸及说明书
2.主要电气设备一览表
3.继电保护方式
4.项目建设进度计划
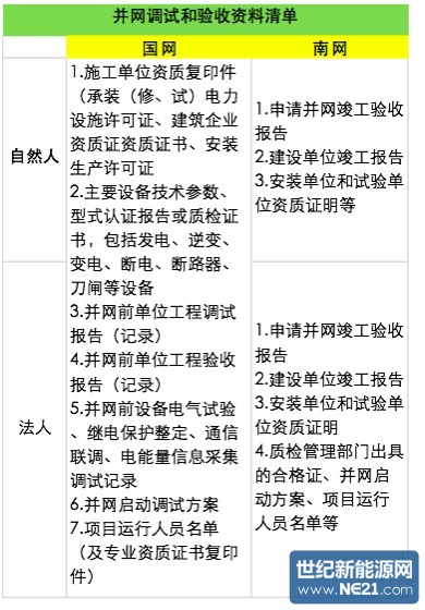
并网调试和验收资料清单(光伏电池、逆变器设备应取得国家授权有资质的检测机构报告)


扫描二维码关注全民光伏PVPlus
索比光伏网 https://news.solarbe.com/201511/16/180746.html

