“2015年3月9日,国家能源局转发了由水电水利规划设计总院的《光伏扶贫试点实施方案编制大纲(修订稿)》(下称《大纲》),此举是为持续推进、完善光伏扶贫工作进展,为各扶贫地编制光伏扶贫实施方案提供参考依据。笔者经过近期在安徽、河北、山西、重庆等实地考察和调研发现,光伏扶贫政策引导下的分布式太阳能发电市场受制于供给方(开发主体)方案的局限性和商业模式的滞后,现实版本的县级扶贫方案实施细则和传说中的能源互联网、智能电站开发管理等存在一定程度的跨距。莫让“光伏扶贫”成为“扶贫光伏”,如果没有市场需求和市场供给的匹配,光伏扶贫很有可能成为下一个“金太阳工程”。
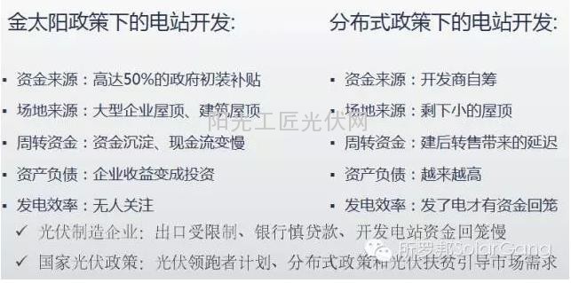
从“金太阳”到“分布式”,动了谁的奶酪?分布式能源政策通过度电补贴的方式,重在光伏电站发电效率的较量,痛在企业融资能力的提升,难在跑马圈地后的项目落实。作为重资产项目投资,出于投资风险和资金回笼的考虑,在光伏扶贫政策的指引下,纷纷安营扎寨于光照资源充足的山西、河北、甘肃等地区。资本的逐利性需要体现为光伏开发企业储备大型的地面电站、荒山荒坡电站,而小型的村级电站、居民电站却成为难以下咽的”鸡肋“。一些地方政府出台了“以大配小”的方式,捆绑以在一起,以确保光伏扶贫政策的落地。然而,从”大型地面“转战到”小型屋顶“,是B2B到B2C的转移,分布式推广呼唤商业模式的创新。所罗君闲言少叙,还是上图吧:
A.太阳能发电行业市场细分和实施区别,是不是“地”变了?

B.电站容量与项目投资关系,是不是“投资方”变了?分布式让业主掏钱自发自用!

C.太阳能电站行业发展历程,这个图是否说明高大上的光伏行业再操金融行业的心?

D.政策转换的严重后果:我们就是设备提供商,现在要融资,还要下游延伸,更励志的是要转换到陌生的B2C领域!

E.分布式电站群开发管理:1到10000的转换,不是计算机语言0和1的组合,而是大大的项目群......

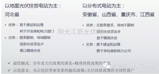
F.首批示范县光伏扶贫模式:掂量下光伏扶贫从哪里切入更容易......

G.光伏扶贫工程存在的问题:看看都醉了,一不小心成了“肇事者”。

H.莫让光伏扶贫项目成为扶贫光伏工程:

I.光伏扶贫项目特征:苦逼的扶贫工程,干着体力活,操着人民公仆的心......

J.居民分布式电站开发:小、散、难,说好的10元/Wp,有人以采购成本价杀进来了,都是活雷锋啊......

K.B2B到B2C的转轨:钱少活多、还不能偷工减料

L.天、地、政策变了,不变的是推广新能源的决心......

索比光伏网 https://news.solarbe.com/201508/29/185566.html

