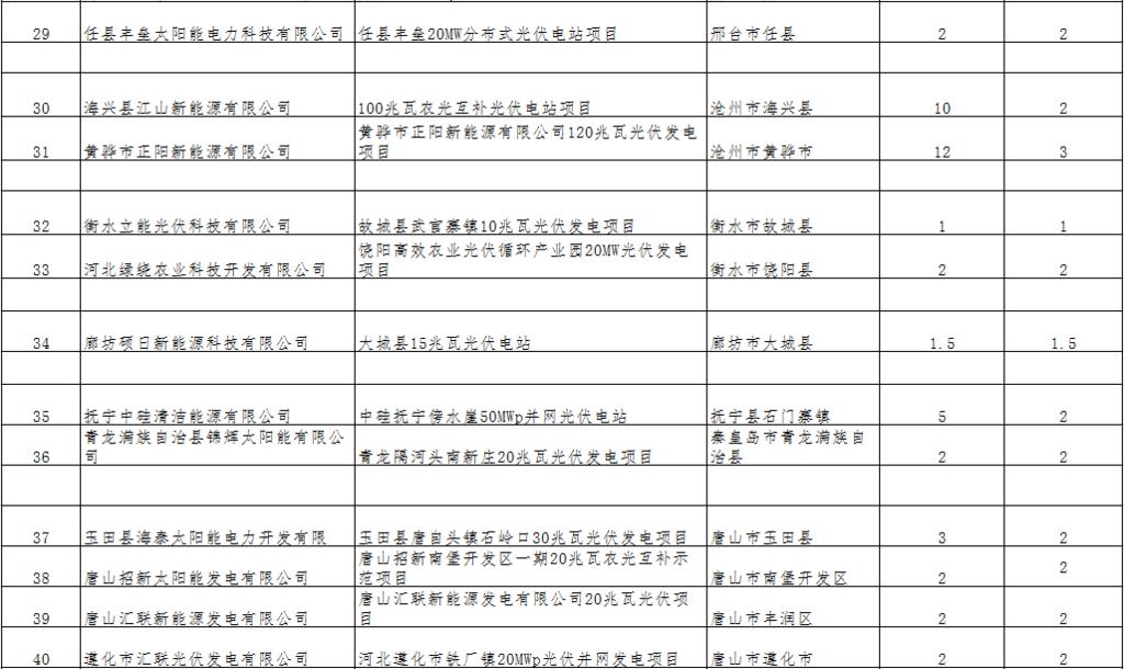
索比光伏网讯:2015年,河北省光伏发电计划包含65个项目,详情名单见下表:





索比光伏网 https://news.solarbe.com/201507/15/187626.html
索比光伏网讯:2015年,河北省光伏发电计划包含65个项目,详情名单见下表:





本站标注来源为“索比光伏网”、“碳索光伏"、"索比咨询”的内容,均属www.solarbe.com合法享有版权或已获授权的内容。未经书面许可,任何单位或个人不得以转载、复制、传播等方式使用。
经授权使用者,请严格在授权范围内使用,并在显著位置标注来源,未经允许不得修改内容。违规者将依据《著作权法》追究法律责任,本站保留进一步追偿权利。谢谢支持与配合!
根据《上海市可再生能源和新能源发展专项资金扶持办法》(沪发改规范〔2022〕14号,以下称“14号文”)、《关于做好2025年可再生能源和新能源专项资金奖励项目申报和资金拨付工作的通知》(沪发改能源〔2025〕31号),市发展改革委会同市财政局组织开展了2025年第一批可再生能源和新能源发展专项资金奖励目录的核实确认工作。
到2025年,新能源和清洁能源装机占比达到37%、发电量占比达到14%以上;到2030年,新能源和清洁能源装机占比达到50%以上,发电量占比达到20%以上。
近日,北京科锐配电自动化股份有限公司(以下简称“北京科锐”)发布公告,宣布将对全资二级子公司进行增资并投资建设分布式光伏发电站项目。
6月3日,河北省发改委发布《关于组织申报2025年风电、光伏发电年度开发建设方案第二批项目的通知》。文件显示,本次河北省本次拟安排风电、光伏发电指导计划规模2048万千瓦,项目应于2028年12月底前全容量建成并网,6MW以下地面小型光伏电站不占用指导计划规模。
近日,杭州城乡建设委员会发布《杭州市新能源电动汽车公共充电设施奖励补贴资金分配实施细则(修订)》(征求意见稿)。《细则》指出,鼓励大功率充电、光储充一体等新技术应用,引导充电设施建设运营企业依规建设、优质运营,形成规模适度、结构合理、安全可靠、便捷高效的高质量充电设施体系,支撑新能源电动汽车应用与发展。
日前,2025年一季度新型储能装机数据出炉,新增装机规模出现历史性转折,为处于内卷中的行业投下一枚震撼“炸弹”。
4月25日晚间,林洋能源发布2024年度业绩报告。报告期内,实现营业收入67.42亿元,归母净利润7.53亿元。公司三大板块协同发展,同步布局海内外市场。受全球经济形势变化、产业政策调整、行业供需失衡等多方面因素影响,公司经营业绩虽然短期承压,但依旧保持盈利;经营性现金流量净额为9.73亿元,同比增长185.19%;在手货币资金45.76亿元,资产负债率36.25%,凸显公司成本管控、业务结构优化及风险控制的成效。根据公司2025年中期现金分红计划公告显示,拟在2025年中期进行现金分红,分红金额不低于相
4月22日,河北发改委发布《河北省2025年风电、光伏发电年度开发建设方案第一批拟安排项目情况公示》。本次拟公示项目共50个、448.387万千瓦。其中,光伏项目1.7233GW,风电项目2.7606GW。
春日时分,微风不燥,行走在河北张家口的大草原上,追“风”逐“日”的崭新图卷令人欣喜不已。一台台风机日夜不息,一块块光伏组件熠熠生辉。在水草丰美、地域辽阔的草原上,风光储一体化电站,与青青绿草相映成趣,实现了风、光、储多能互补。这阳光灿烂的大好景象,也为当地人民开启了绿色发展的全新篇章。
3月31日,国家能源局华中监管局行政处罚决定书,显示江西2家光伏企业,违反规定未取得电力业务许可证擅自经营电力业务建光伏电站,被没收违法所得并罚款。
3月25日至28日,博鳌亚洲论坛2025年年会在海南博鳌举行,主题为“在世界变局中共创亚洲未来”。来自数十个国家的政商学界人士汇聚一堂,聚焦“在世界变局中共创亚洲未来”主题,激荡思想碰撞、提供解决方案,为亚洲和世界的发展贡献“博鳌智慧”。隆基绿能董事长钟宝申受邀出席博鳌亚洲论坛2025年年会中澳企业家对话,就技术创新、国际合作、ESG等话题,和与会嘉宾展开讨论。



