索比光伏网讯:一、能源政策
可再生能源发展普遍存在市场开拓困难和电能质量不高两大问题。对此,没有强有力的政策支持是难以取得成效的。
1)国外新能源政策
通过对美国、德国、日本、英国等发达国家新能源财税政策的分析,其成功经验共同体现为:
首先,各国发展新能源时都制定了明确的发展目标,如日本提出到2030年将太阳能和风能发电等新能源技术扶植成商业产值达3万亿日元的支柱产业之一,英国要求到2020年可再生能源占能源产出的比重达到20%,这些国家相应实施的财税政策都以这些目标为依据而制定的。

其次,各国都制定了明确的财税支持政策,包括直接补贴、税收优惠、低息贷款等。以税收优惠政策为例,以美国为代表的西方发达国家通过法律手段将新能源税收政策予以规范化、制度化,在法律条文中对相关税收优惠政策做出详细的规定,从而使新能源税收激励措施具有明确性和可行性;上述国家的税收政策贯穿新能源发展需要经历的“前生产—生产—市场化—消费”四大阶段,形成了覆盖新能源发展全阶段的税收政策体系。

再次,各国的财税支持政策涉及新能源各个领域,但都能结合各国的实际状况和中长期发展规划选择某些重点领域加大扶持力度。例如,新世纪以来的十多年里,美国对于氢燃料电池、生物质能、太阳能以及核能的投入比例很大,相反,对于风能、潮汐能、低热能的投入略显逊色。
然而,清洁能源的巨额财政补贴不仅催生了行业发展过热、产能过剩等负面效应,而且对欧洲各国财政造成了巨大压力,欧债危机爆发更使财政雪上加霜。与此同时,新能源发电成本不断下降客观上也为削减财政补贴创造了条件。为此,从2011年开始,欧洲多个国家对新能源补贴机制作了调整,陆续推出一系列削减或停止新能源上网电价补贴的政策。


财税政策机制调整对产业影响立竿见影,市场迅速由热转冷,行业明显降温,从过去的高速增长期进入了平稳发展期。
2)国内新能源政策
为了推动新能源发展,我国各级政府都积极利用财税手段鼓励新能源消费来带动新能源发展,总体上来说,主要运用财政政策与税收政策对新能源的生产与消费各环节进行补贴。

但也存在一些问题:
财政补贴。首先财政补贴主要针对企业技术研发以及投入生产等上游环节,而对新能源下游企业或下游产品消费的财政补贴较少,不利于上下游企业及消费之间的相互衔接。其次财政补贴政策还没形成适当的退出机制。随着新能源市场接受程度的不断提高,财政补贴激励机制要顺应新能源生产与消费发展进程适时退出。

税收手段。当前税收手段的运用过于简单化,对促进新能源发展的调控功能较弱。这主要体现在两方面:一是优惠政策集中于生产环节,而相对忽略了对消费环节的激励;二是政策侧重鼓励新能源发展,而对抑制传统能源消费的调控力度欠缺。
经验和启示在于:
清洁能源的扶持政策必须要有,但是要动态调整。如德国在2004年、2008年曾两次修订《可再生能源法》,明确提出要在考虑规模效应、技术进步等因素的影响后,逐年减少对可再生能源新建项目的上网电价补贴,促进可再生能源市场竞争能力的提高。
产业不能依赖国外市场。如德国光伏政策调整后,2011年1-5月份的装机量约为1.08GW,比上年同期下滑37.4%。需求降温马上波及到我国相关产业。2012年,我国光伏产品对欧盟市场出口下跌幅度超过全部市场下跌幅度约12个百分点。我国新能源产业过高的外向度,不利于保障产业安全,一旦国际市场稍有风吹草动,将对国内相关产业产生较大冲击。
补贴重点应向技术研发环节倾斜。我国财政补贴鼓励的通常不是技术研发,而是传统的制造业。在这种情况下,补贴越多反而越容易加剧产能过剩。工业社会以来,任何一项新技术的兴起和推广,都绝非财政补贴的结果。补贴本身并没有问题,但往哪里补、怎么补值得商榷。
二、消纳问题
一些笼统的比较。

1)电源结构
电源结构和清洁能源的消纳密切相关。
以丹麦为例,其风电装机容量比例、发电量比重以及各项人均指标均遥遥领先,但丹麦风电主要采用靠近负荷中心的分散式发展模式,全国风电总装机容量不到500万千瓦,不仅可以在整个北欧市场消纳,而且还可以在德国市场消纳部分风电,风电送出及消纳矛盾不突出。
丹麦不仅国内调节能力强的燃气发电比重很高,更重要的是挪威水电(98%装机容量为水电)为丹麦风电调峰、消纳提供了坚强的保证,充足的调峰能力为丹麦消纳风电提供了强有力的保证。
而在我国,新能源集中的“三北”地区电源结构都是以火电为主,火电装机占比达到81%(东北、华北、西北火电装机占比分别为77%、91%、65%),且多为供热机组,既没有快速跟踪负荷的天然气发电,又缺少可以灵活调峰调频的抽水蓄能电站;特别是到冬季,主要是供热机组在发电,调峰能力更差。相比而言,西班牙燃油燃气及抽水蓄能等灵活调节电源比例高达34%,是风电的1.7倍;美国灵活调节电源比例达到47%,是风电的13倍。

因此,很多发达国家的电源结构情况,和我国差异较大。
但要求是明确的,电源结构与调峰能力是电网消纳大规模清洁能源的刚性基础。重视电源结构,即煤、水、油、核、新能源的比重,形成与负荷特性相适应的电源结构,并具备必需的调峰能力,才能保证电网安全稳定运行。
在目前的电源结构条件下,火电的调峰潜力是需要大力挖掘的。
比如丹麦的市场机制,就驱使火电机组具有灵活的深度调峰能力。丹麦所有的火电机组(包括燃煤和燃气机组,纯凝机组和热电机组)均具备灵活的深度调峰能力(热电联产机组利用储热装置调峰)。在电力市场开启前,丹麦火电机组一般只能调到35%,市场启动后,特别是风电规模增加后,火电机组纷纷改造,增加深度调整能力,一方面在风电出力高时,可以将出力降到最低,避免低电价带来的经济损失;另一方面,深度调峰能力可以从备用市场和实时平衡市场中获得回报。

我国其实也在效仿,2015年2月,为落实国家可再生能源全额消纳政策,山西能源监管办大力推进风火市场化交易。2015年2月,山西省正式启动风火深度调峰交易,并于23日首次实施交易电力2万千瓦,交易电量4万千瓦时,交易价格350元/兆瓦时。
2)电网建设
欧盟比较重视跨国互联电网的整体规划,表明大电网的统一规划是需要的,可再生能源的大规模发展和消纳必须依赖跨国电网输送和更大范围电源结构的互补加以解决。
近些年,欧洲海上风电和分布式新能源发电大行其道,并网成本、电力安全等原因也在倒逼国际互联性电网的建设。其中,英国/爱尔兰、西班牙/葡萄牙、意大利和波罗的海三国这四个区域可以说是欧洲的“电力半岛”。英国和爱尔兰附近有欧洲最好的海上风电资源,但与欧洲主网互联又最弱。

欧洲超级电网SuperGrid:连接北海沿岸的德国、法国、比利时、荷兰、卢森堡、丹麦、瑞典、爱尔兰和英国等9个国家,英国的海上风力发电场、德国的太阳能光伏电站(含大型和分布式)、比利时和丹麦的波浪能发电站将与挪威的水力发电站连成一片,有望彻底解决变幻莫测的天气所导致的新能源发电不稳定性和发电成本过高等问题。
比如在丹麦周围的北海刮起大风时,可以把电力传输到欧洲大陆最南端的西班牙。而当丹麦没风或者挪威没有水时,太阳能可从西班牙的阳光海岸输送过来,令各种资源得以充分利用,协作共赢。没有强大的国际间互联,整个电力系统将会变得昂贵而低效,甚至不安全。
我国清洁能源资源富集区通常属于经济欠发达地区,电网建设规划落后于国家清洁能源发展规划,电网规模仅能够满足当地经济社会发展需要,在早期规划中未考虑到大规模清洁能源的并网输送需求。随着风电、光伏等清洁能源快速发展,问题逐渐暴露。

即便对于已有规划大规模清洁能源并网需求的地区,电网建设还需要考虑清洁能源随机性和间歇性带来的安全风险,综合考量安排调峰电源,加之核准程序复杂,影响大,建设工程周期长,普遍滞后于清洁能源发展,导致大量清洁能源电力输出受阻。
所以,在电力相对过剩的情况当下,解决清洁能源消纳问题,做好电力规划很关键,实现清洁能源合理、有序、优化开发,这也是未来“十三五”规划需要解决的问题。
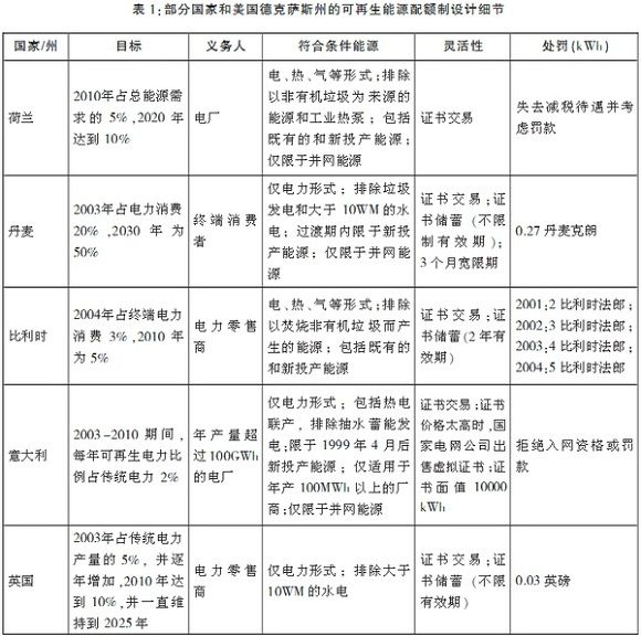
3)配额制
可再生能源配额制被业界视为解决消纳问题的重要手段,基本思路是:国家对发电企业、电网企业、地方政府三大主体提出约束性的可再生能源电力配额要求。即,强制要求发电企业承担可再生能源发电义务,强制要求电网公司承担购电义务,强制要求电力消费者使用可再生能源电力。
目前国际上已有英国、丹麦、德国、日本等国家实施了可再生能源配额制。

事实上,我国目前也开始采取这种方法。
2015年3月31日,湖北省发改委和能源局联合下发《关于做好可再生能源电力配额考核准备工作的通知》;4月2日,内蒙古自治区也出台了类似的规定,要求全区2015年可再生能源上网电量占比达15%,到2020年达20%,其中风电和光伏限电率分别控制在15%和6%以内,成为首个省级可再生能源配额制。

三、商业模式
从商业模式来看,发达国家光伏产业重心已经从制造向应用转变,新的商业模式正在酝酿,行业超额利润将聚集到应用端,
商业模式最核心的是融资和渠道,而这种模式取得成功的前提是政策。从商业模式的角度来看,融资和渠道会成为未来竞争的焦点,盈利模式的创新包括像光伏电站建设的上游投资及下游运营拓展。这些模式的创新可能在某些环节大幅度提升盈利水平,从而对整个行业的竞争格局产生影响。

典型的例子就是Solarcity的异军突起。Solarcity商业模式创新之处在于跳出了在制造环节参与竞争的红海市场,而加入到传统能源竞争的蓝海市场。
SolarCity通过将屋顶光伏发电系统租赁给用户(一般为物业所有人)收取租金或者和用户签订售电协议收取电费,在这种模式下加州用户支付的单位电费低于从电网购电平均成本的15%,光伏发电具备了与传统能源竞争的价格优势。
SolarCity第一种模式:光伏发电系统的销售以及相关的建设、咨询、管理等,即向光伏系统制造商购买光伏系统,然后转售给用户(个人或者企业)并提供安装等周边服务,通过周边服务的附加值将产品提价并从用户手里赚取差价。这一类业务模式类似于“万科模式”,追求的是“货如轮转”。
SolarCity的第二种模式:光伏系统的租赁,通过与终端用户签订能源采购合约(PPA)收取租赁费以及与投资方共同享受政府的返现、税收补贴等等。这种方式之所以可行,是因为用户只需要承担较少的租赁费(大多数租赁合同签约时间为20年)而不是一次性巨额购买费,从而降低了用户的使用门槛,推动了光伏系统安装的普及。这一种类业务模式类似于“万达模式”。

我国显然存在分布式光伏领域的投融资难题,主要是由于商业模式单一,对长期贷款过于依赖。SolarCity让我们看到,资本只追捧被市场认可的商业模式,即适合中国市场的“SolarCity"模式”。
具体的经验可以参考此文:SolarCity:创新光伏商业模式
四、技术发展
清洁能源,研发先行。新能源产业技术含量高,研发投资巨大,以欧盟为例,欧盟新《地平线2020》计划内直接或间接用于新能源和能源技术研究的投入超过整个预算的40%。在风能产业,5%的营业收入被用于研究开发,其中风电机制造业10%的收入被用于研究开发。
2011~2015年,英国为主要的风电技术试验项目提供的资助均在2500~3000万英镑之间,而德国和法国在2020年前为新能源汽车项目提供的单项支持超过9亿欧元。欧盟还积极开展第三代生物燃料萃取技术的研究,2011年拿出1400万欧元用于微藻类生物能源萃取技术的研究。

索比光伏网 https://news.solarbe.com/201507/08/188011.html

